昆明昨天日最高温达到29.3℃
不过新一轮的降水将要开启,
部分地区的高温将得到缓解。
就在今天下午云南省气象台发布了
强对流黄色预警和冰雹橙色预警。
强对流黄色预警
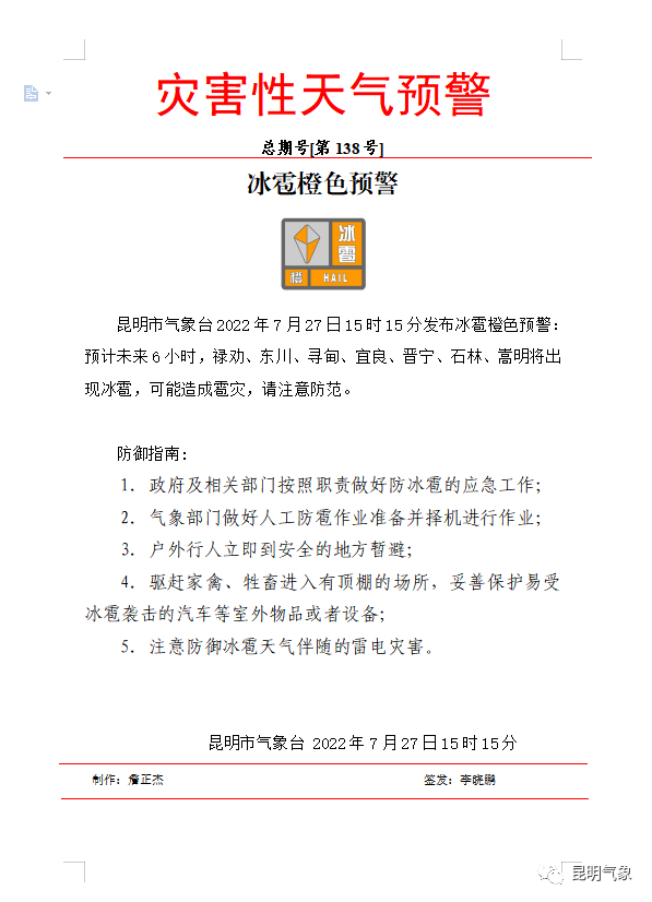
昆明市气象台2022年7月27日15时15分发布冰雹橙色预警:预计未来6小时,禄劝、东川、寻甸、宜良、晋宁、石林、嵩明将出现冰雹,可能造成雹灾,请注意防范。
云南省气象台预报首席 杨素雨:“主要的降水时段就在今天(7月27日)午后开始,北部地区就开始起对流,今天夜间在丽江东部、昭通、曲靖北部、还有楚雄北部这片区域,会有中到大雨局部暴雨这样强度的降水,特别是在昭通北部,可能局部还会有大暴雨这个强度。”
28号开始,这轮降水的范围会进一步扩大。我省北部和东部地区,像昭通、曲靖、昆明、楚雄、丽江、大理北部、迪庆、怒江大部地区将出现中雨,局部地区会出现暴雨到大暴雨强度的降水。
云南省气象台预报首席 杨素雨:“对流性的降水特征特别明显,可能以大雨大暴雨单点性的天气为主,面上不会特别强,30至31号南部地区新的降水又会明显加强,在文山、红河,包括普洱东部会迎来中到大雨 局部暴雨强度的降水,元江河谷和澜沧江河谷的高温又会得到缓解。”
27号到31号期间,这轮自北向南出现的降水会给昆明带来什么影响呢?
云南省气象台预报首席 杨素雨:“昆明地区主要是在明天28号,我们会考虑晴转阵雨的天气,29号会有中雨量级的降水,29号这天气温也会有明显的下降,像这两天的温度大概在18至29度,明显感觉还是有点炎热了,到了29号气温会在18至23、24度左右,就是明显地下降,降温的过程会明显地感到凉爽。”
省气象部门提醒:27号午后到28号上午,滇西北、滇中北部、滇东北有中到大雨局部暴雨,并伴有局地雷暴大风、短时强降水及冰雹等强对流天气。在这轮降水过程中,昭通北部、丽江中部和东部、迪庆东部局地地质灾害气象风险等级较高,可能出现滑坡、泥石流和崩塌等地质灾害,需注意防范。
记者:刘明琼 高敏涛
部分内容来源:云南气象预警、云南气象、昆明气象
编辑:夏至