本文为汽车之家专栏约稿,《深评:先上市后开发的新兴电动车靠谱吗》
背景:38号对蔚来ES8的完工度有个评测,虽说言语比较犀利,但fact属实。智能网联汽车的交付标准可能需要做调整了。过往汽车主要有机械,液压,电子电器件构成,交付标准很清楚,软件分量有,但比较少,在智能网联汽车里,软件将占整个成本的40~50%,如何衡量并验证交付时软件的完工度,是个大问题,这些软件往往适合电子等硬件配合使用的,作为车主,验车的时候还不好测试,如果发现自动驾驶软件还不好使,那相关的激光雷达,毫米波雷达就是摆设,这在Model S,ES8上都已经体现出来了,这事不能仅用OTA来敷衍
在这一轮电动汽车的新造车运动中,我们看到了一种营销的模式,基本可以概括为:
在上市1年前,我要做到XXXX,特别是有关于高阶自动驾驶方面的宣传,基本出人意表;而随着车辆上市以后,我们发现这些内容主要是硬件预装,软件完成20%,后续需要继续给厂家时间开发,然后OTA给用户;甚至出现了宣传和实际应用出了偏差甚至被安全当局调查,企业也是通过软件OTA修正和限制功能。这个现象其实是以特斯拉为首的,国内的新造车企业比较普遍存在的。我们在这个问题上,来仔细谈一谈:
1)创新性的功能带来的双刃剑-电动汽车在软件端的潜力和整车企业的开发变化
2)OTA能起到的作用和滥用的限制
3)车企未来在宣传和管控OTA涉及到车辆安全方面可能需要的备案和审核
创新性的车企和对应的要求
这事,其实源头是从特斯拉开始的,当然这也是有点小故事的。特斯拉和传统的汽车企业做法是不同的,对待整车的软件系统是考虑和许多消费电子的高新技术公司一样,秉持“硬件先行,软件升级”理念,在完整的推送功能之前,需要大量的数据学习的过程。所以我们看到,特斯拉在所有上市的 Model S、Model X和Model 3 上的车内都安置了自动辅助驾驶所需要的硬件,而特斯拉把软件内部开发的过程,购买的过程落实到了后台的管控,通过OTA和软件推送的方式来区隔客户,如果用户想要真正使用自动辅助驾驶,就存在一个付费的步骤。
图1 特斯拉的Autopilot 2.0的成本预估
在这个过程里面也存在两代系统的差异:
第一代系统Autopilot1.0:2014年9月到2016年10月期,特斯拉Autopilot1.0拥有自动变道、自动变速、自动泊车等功能。系统硬件包括 1 个前置摄像头、12 个超声波传感器、1 个前置雷达和一个后置倒车摄像头,所使用的处理芯片是 NVIDIA Tegra 3 以及 Mobileye Q3。特斯拉的图像识别是由 Mobileye 的软件,自己专注于车辆接受外部数据之后的决策处理。两起自动辅助驾驶引起的事故,激化了由于 mobileye 和特斯拉的经营理念差异而产生的分歧,两者不再继续合作。
图2 Autopilot1代系统的架构,特斯拉主要负责整合和决策系统
Autopilot2.0和2.5系统:特斯拉在随后的系统里面则更深的整合各个传感器的输入,如下图所示,围绕着原始输入的摄像头系统迭代算法。一方面把Autopilot的缺点,特别是消费者在介入过程中的原始数据给记录下来,一方面也方便修正里面的错误。在这个过程中最关键的是网络数据传输和Autopilot软件的OTA更新。如下图所示,在娱乐的控制器里面尽快整合4G LTE网络模块,特斯拉是采用了一种迭代和渐进式的方式来完善功能。
图3 Model 3里面Autopilot 2.5的架构框图
从这个意义上来看,这打破了原来既有的整车开阀制度,在G6到G5的开发阶段很难有足够的时间来软件做完,使得G4的试验认证的工作只能覆盖基础的这部分。事实上,越来越短的开发周期和越来越多的软件开发工作,确实成了一组矛盾。这也是OTA如果实现在C端的更新,对于车企的很大的意义,它能拾遗补漏,帮助车企把问题进行修正,绕过了4S店的环节。
图4 整车开发的体系
OTA是个筐,是把双刃剑
在中国的新造车企业,很多的还是依靠供应链,通过优选供应商的方式来得到硬件系统,而软件的开发和迭代,这是个对中国所有的车企都是很大的课题。在车企内部的工程师,从技术管理和项目管理的职能,转向自己入场开发软件;从整车功能层面的功能安全定义转到自己按照规范来走。所以我们看到目前的情况:
在行驶侧,很多新造车企业能实现的还是依靠国外供应商基础的雷达和视觉部分本身的功能,在原来说的辅助驾驶L1的功能,做的工作是和传统车企相似的。
在相对高阶的L2及L2+的这部分智能,则是目前现有新造车企业都是后期要兑现的内容。目前很多的新造车企业,都承诺我要开发什么,我具备在线升级的功能,但是何时,是否能在车辆需要的时候提供,这个课题都需要一家家来破解。
如今我们遇到的局面,当一家家新造车企业都使用与之相似的策略的时候,同质化就出来了,每家独立开发的那部分都藏在幕后了。如之前38所诟病的,OTA是个筐,每家都可以拿这个来做挡箭牌,以弥补开发时间的不足,每家新造车都缺时间。客观来说,这个策略作为一种套路,即使是配置了4G的通信技术,OTA的道路是通的,之前所需要开发的时间确实是少不了的,可能有很多的弯路要走。在当前中国对于自动驾驶的软件开发的人才储备和时间周期来看,我们真的不可能很乐观的看到各种XXX Pilot能够预期的效果。
未来的宣传、备案和监管
往前看,这是个阶段性的问题,随着越来越多的传统车企在这个方向上面的投入,我们可以预测未来所有的车企都会在这个领域投入开发的力量。在目前来说的套路,未来就是常规的方法,这是需要未来的管理单位在宣传、监督和备案机制上进行研究。这也是有背景的:
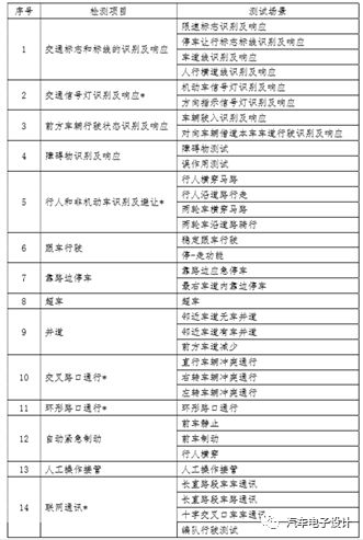
从测试端来看,有一定的依据和测试能规范这个功能的成熟度,2018年4月,工业和信息化部、公安部、交通运输部联合发布 《智能网联汽车道路测试管理规范(试行)》,对智能网联汽车道路测试申请、审核、管理以及测试主体、测试驾驶人和测试车辆要求等进行规范。从测试规程来说,通过对于道路测试的规定,是以安全底线的原则,对自动驾驶功能各检测项目可能涉及的基本场景做界定,降低自动驾驶公共道路测试过程的风险,保障测试车辆及其它道路使用者的安全。
测试内容是涵盖车辆基本信息、车辆技术路线、任务输入方式及车辆传感器信息;据测试车辆情况填写,制定测试方案的重要依据,实验结果也是可以对比的。根据国内和国外的测试规程的对比,我们可以了解实际的效果。
表1 分项目分功能的场景规定,使得工作可分解和验证
在界定完满足一定的要求之后,我们可以评估车企所宣传的那部分在具体的场景下的工作状况。同时未来管理部门,也可以根据在第三方认证下完成的状态来批准是否具备往消费者更新的安全性评估,这对于未来涉及智能化驾驶的功能是否可以往消费者那里试验,做出一个明确的界定。这一定程度上规避了未来随意部署,导致可能的事故司法鉴定的问题。
小结:某种意义上,企业对于新技术的滥用,在消费者不了解的情况下是存在风险的。之前汽车企业的保守,也是对于风险的评估机制,而随着技术的成熟,车企在使用方面和监管机构达成一致,并且为消费者所广泛理解的时候,OTA和智能网联技术才能真正成为有价值的东西,而不是一个筐,变成大家的笑谈和段子。