天天财经独家,速关注
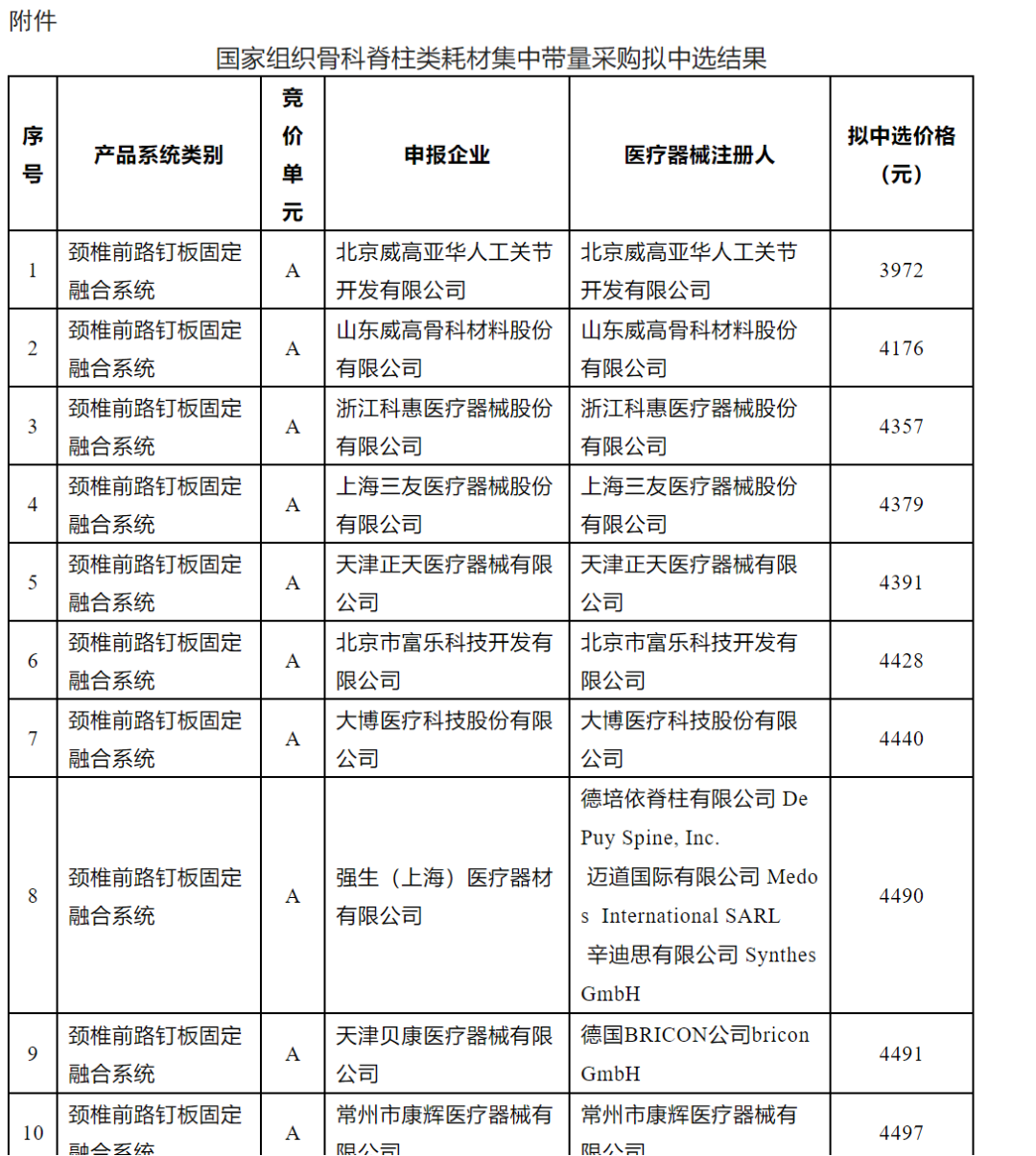
9月27日,天津市医药采购中心公示了国家组织骨科脊柱类耗材集中带量拟中选结果。本次集采平均降价84%,按约定采购量计算,预计每年可节约费用260亿元。
此次集采根据颈椎、胸腰椎手术的需要,覆盖颈椎固定融合术、胸腰椎固定融合术、椎体成形术、内窥镜下髓核摘除术、人工椎间盘置换术5种骨科脊柱类耗材形成14个产品系统类别。首年意向采购量共109万套,占全国医疗机构总需求量的90%,涉及市场规模约310亿元。从拟中选名单来看,威高骨科、大博医疗、三友医疗、迈瑞医疗等国产医疗器械企业均在中标之列。
图片来源:天津市医药采购中心
二级市场的相关概念股在拟中选结果尚未公布之前就已纷纷大涨。截至27日下午收盘,威高骨科、三友医疗涨幅超10%,大博医疗涨停。另外,凯利泰涨超7%,春立医疗涨超4%。在其带动下,整个医疗器械板块集体大涨,其中,华康医疗、华大智造“20CM”涨停。
图片来源:Choice
9月7日,国家组织高值医用耗材联合采购办公室发布《国家组织骨科脊柱类耗材集中带量采购文件》,文件显示,本次集采根据手术类型、手术部位、入路方式等,分为14个产品系统类别,29个竞价单元,872套系统。根据国家医保局消息,全国6426家医疗机构填报采购需求达到120.84万套,集采产品共涉及173家申报企业。
据悉,此次集采的产品是多个部件组合成的系统,可用于像颈椎、腰椎疾病,脊柱压缩性骨折、椎间盘突出等疾病患者治疗所需,可以满足95%的脊柱类手术所需。
此次集采对参与竞价的脊柱产品进行分组。相关企业根据产品齐全度、供应能力以及医疗机构意愿采购量分为 A、B、C三组。A、B组按申报价的比价价格由低到高排序确定入围企业,产品系不全的C组企业则以申报价比价价格不超过A、B组相应平均拟中选比价价格为拟中选条件。A、B组入围企业需要满足一定的条件,才能获得拟中选资格。相比关节类医用耗材集采,增加了一个竞价单元。
本次脊柱类耗材集采引进了“复活”机制。即如果未按规则获得拟中选资格的A竞价单元有效申报企业,若竞价比价价格不高于B竞价单元最高拟中选竞价比价价格,则该A竞价单元有效申报企业仍可获得拟中选资格。
此外,相较7月份发布的文件,上述9月份发布的文件还增加了一项“复活”规则,即同一个产品系统类别内,若竞价比价价格小于等于该产品系类别最高有效申报价40%的,则该企业获得拟中选资格,极大限度降低了企业的丢标率。
共有171家企业参与本次集采,152家拟中选,中选率89%。下一步,国家医保局将会同有关部门指导各地及中选企业做好中选结果落地实施工作,确保全国患者于2023年2月份用上降价后的中选产品。
从采购周期看,本次集采周期为3年,较去年的人工关节集采2年采购周期更长。有分析人士认为,中标与否将对企业产生更大的影响。
此前,安徽省已经开展过两次骨科脊柱类耗材的带量采购。2019年,安徽曾率先开展了骨科植入(脊柱)类耗材的升级带量采购,结果显示国产产品平均降价55.9%,进口产品平均降价40.5%,总体平均降价53.4%,单个组最大降幅为95%。2021年,安徽再次针对骨科脊柱类植入耗材进行带量采购,最高降幅达82.88%,平均降幅达54.6%。
安信国际认为,集采有望推动耗材企业集中度持续提升,平台型医疗器械企业拥有较好的成本控制能力和抗风险能力。
国金证券认为,此次全国骨科脊柱类产品带量采购落地后,预计生产厂商仍有望保持合理的利润空间,但行业集中度将进一步提升,流通环节费用空间可能被压缩,有利于规范耗材采购和使用行为,改善行业生态。建议关注骨科赛道中,产品管线齐全、研发实力较强且拥有一定品牌力的核心竞争力企业。
东方证券表示,从前期关节和创伤集采执行来看,集采带来市场渗透率提升,综合能力强、产品线完整的国产龙头企业集中度持续提升,长期成长逻辑并未发生改变。同时,集采使得龙头企业的成本控制优势进一步凸显,集采的降价压力也将倒逼企业创新升级,真正具备创新能力的企业才有望脱颖而出。
中信建投表示,短期来看,集采对具体企业影响取决于每个企业在不同组别中的中标情况、降幅及量价关系。参考关节行业的集采后情况,短期来看可能会对企业的收入和利润率带来一定影响。长期来看,需求驱动下龙头公司的收入业绩将重新回到稳健增长趋势,市场份额有望向国产龙头集中。本次集采的规则较此前进一步优化,有望为后续集采规则设计提供参考。
推荐阅读