突发爆雷!实控人夫妇双双被立案,涉嫌内幕交易
武卫红
中国证券报
中国证券报
微信号
xhszzb
功能介绍
《中国证券报》是新华通讯社主办的全国性证券专业日报,是中国证监会指定的上市公司信息披露媒体。
发表于
收录于合集
天天财经独家,速关
注
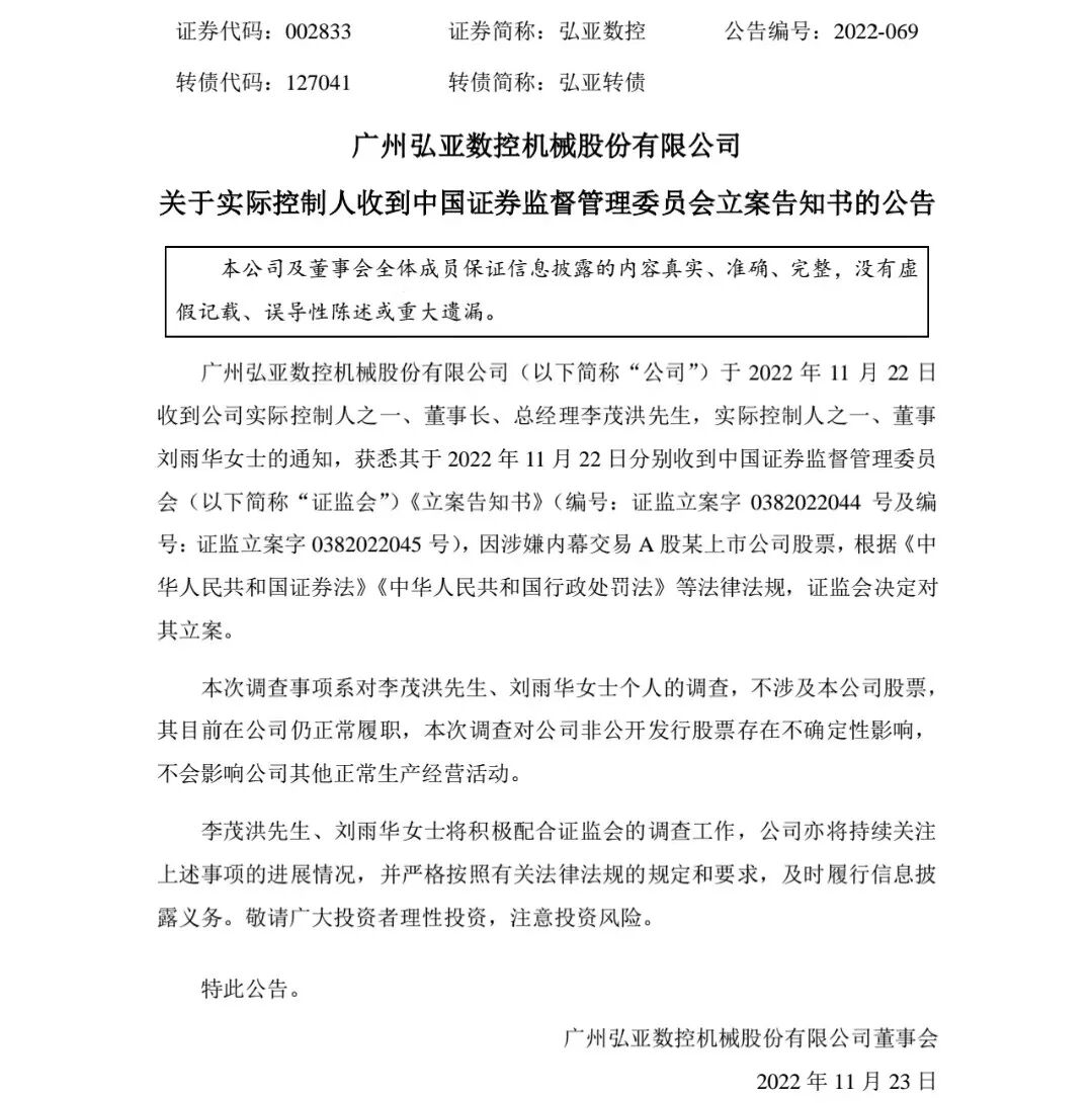
11月22日晚,弘亚数控发布公告称,当天公司收到公司实际控制人之一、董事长、总经理李茂洪,实际控制人之一、董事刘雨华的通知,获悉其于11月22日分别收到中国证监会的《立案告知书》,因涉嫌内幕交易A股某上市公司股票,根据《中华人民共和国证券法》《中华人民共和国行政处罚法》等法律法规,证监会决定对其立案。
图片来源:公司公告
涉嫌内幕交易某上市公司股票
公告称,本次调查事项系对李茂洪、刘雨华个人的调查,不涉及公司股票,其目前在公司仍正常履职,李茂洪、刘雨华将积极配合证监会的调查工作。公司将持续关注上述事项的进展情况,并严格按照有关法律法规的规定和要求,及时履行信息披露义务。
弘亚数控还表示,本次调查对公司非公开发行股票事项存在不确定性影响,但不会影响公司其他正常生产经营活动。
资料显示,弘亚数控主营业务包括数控板式家具机械设备的研发、生产和销售,在家具机械领域处于国内领先地位,2016年在深交所上市。公司实际控制人为李茂洪、刘雨华和刘风华,其中李茂洪与刘雨华为夫妻关系,刘风华是刘雨华的哥哥。
截至11月22日,弘亚数控收报15.12元/股,最新市值64.1亿元。今年以来,公司股价一路震荡下滑,累计跌幅近三成。今年前三季度,公司实现营业收入约15.92亿元,同比下降14.3%;实现归母净利润3.85亿元,同比下降10.4%。
图片来源:Wind
连续减持德恩精工
公开资料显示,除了弘亚数控共同实控人的身份之外,李茂洪与刘雨华还是德恩精工的主要股东。2019年5月,德恩精工登陆深交所,李茂洪与刘雨华合计持股超过10%,夫妻二人资本版图再次扩张。此外,李茂洪还是德恩精工现任监事,按照有关规定,弘亚数控是德恩精工的关联方。
德恩精工上市后,刘雨华和李茂洪逐步减持套现。截至今年9月底,刘雨华和李茂洪共持有德恩精工约1056.56万股股票,占公司总股本6.21%。
11月17日,德恩精工披露公告,公司股东刘雨华计划再度减持公司股份不超过155.35万股,即不超过公司总股本的1.06%。而前两个月内,刘雨华已减持146万股公司股票,占公司总股本1%。截至11月22日,德恩精工收报16.42元/股,最新市值24.08亿元。
投资版图持续扩张
在接连减持德恩精工的同时,李茂洪与刘雨华控股的另一家公司三威新材也拟登陆资本市场。今年7月6日,三威新材披露招股书,拟在深市主板上市。招股书显示,公司实际控制人为李茂洪及其配偶刘雨华,其通过鼎惠投资间接持有公司51.76%的股份,李茂洪同时担任公司董事。
公开资料显示,在李茂洪与刘雨华持续扩张的资本版图中,广州另一家上市公司昊志机电与弘亚数控及德恩精工均有着密切的关系。资料显示,昊志机电实控人汤秀清曾担任德恩精工董事,德恩精工上市时持有其2.05%的股权。
2019年1月,弘亚数控披露一则风险投资进展公告,公布了有关购买《平安信托汇安1026号单一资金信托》信托产品的情况。而该信托产品的运用方向为认购昊志机电非公开发行的新股,投资金额不低于1200万元且不超过1.2亿元。
11月22日晚,昊志机电发布公告,因涉嫌内幕交易昊志机电股票,公司董事长汤丽君被中国证监会立案调查。而在去年9月份,因涉嫌操纵证券市场,公司控股股东、实际控制人、副董事长、总经理汤秀清被证监会立案调查。
图片来源:公司公告
编辑:宋兆卿 王寅
推荐阅读
➤
突发!董事长被立案,涉嫌内幕交易
➤
历史首次!A股公司数量达5000家,两大行业突出
➤
周蔚文、谢治宇大手笔参与定增,这些股票获青睐
➤
热搜第一!刘强东发致京东全员信,高级管理人员降薪10%-20%,将为十几万德邦员工缴齐“五险一金”
戳!
预览时标签不可点
微信扫一扫
关注该公众号
知道了
微信扫一扫
使用小程序
取消
允许
取消
允许
:
,
。
视频
小程序
赞
,轻点两下取消赞
在看
,轻点两下取消在看