![]()
![]()
9月7日,华东能源监管局发布《华东区域电力辅助服务管理实施细则》和《华东区域电力并网运行管理实施细则》模拟运行的通知,文件指出电网企业要按照新版“两个细则”规则条款要求,修改完善技术支持系统。原则上2022年9月底前,技术支持系统要具备模拟运行条件,新版“两个细则”启动模拟运行。新型储能作为并网主体参与考核和补偿。新型储能主要为华东区域内电力调度机构调度管辖范围并且接入电压等级在 35 千伏及以上电化学、压缩空气、飞轮等新型公用储能电站。新型储能原则上自并网充电/放电之日起纳入。电源侧、负荷侧电储能经所在电源侧、负荷侧法人同意 并具备相关条件,可以从电源侧、负荷侧独立出来,按照公用电储能方式参与辅助服务补偿(同时参与并网运行考核)。新型储能AGC补偿数值为 360 元/兆瓦 ·月
新型储能深度调峰补偿标准为 160 元/兆瓦时。
可调节负荷削峰补偿标准,取800元/兆瓦时。
为可调节负荷调峰补偿标准,取 240 元/兆瓦时。
可中断负荷旋转备用补偿标准,取1000 元/兆瓦时。
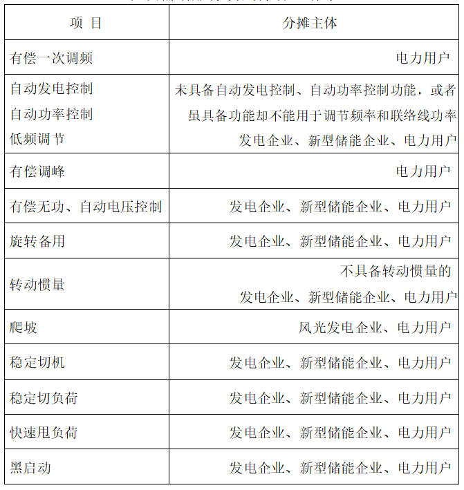
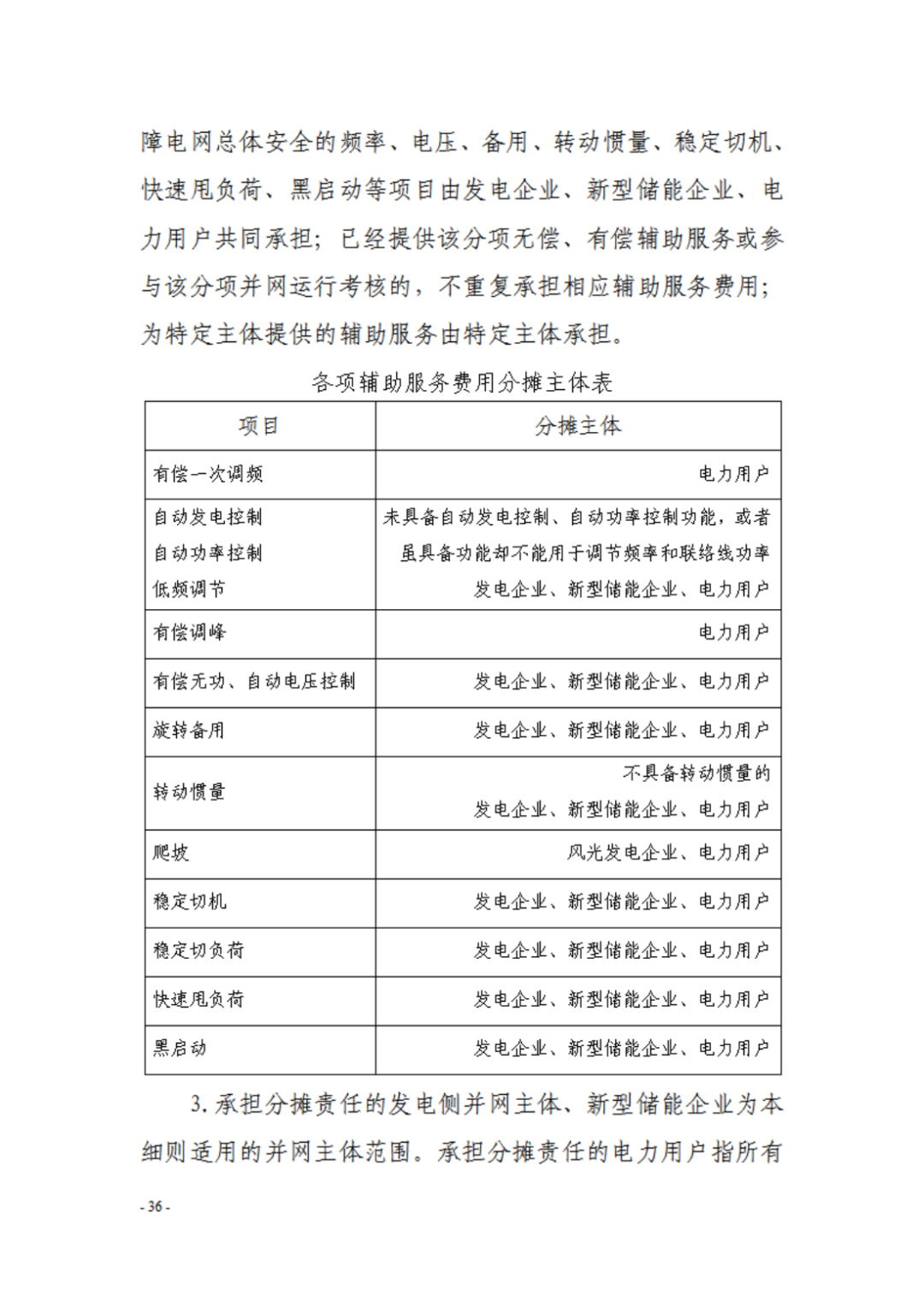
各项辅助服务费用分摊主体表
![]()
![]()
![]()
![]()
![]()
![]()
![]()
![]()
![]()
![]()
![]()
![]()
![]()
![]()
![]()
![]()
![]()
![]()
![]()
![]()
![]()
![]()
![]()
![]()
![]()
![]()
![]()
![]()
![]()
![]()
![]()
![]()
![]()
![]()
![]()
![]()
![]()
![]()
![]()
![]()
![]()
![]()
![]()
![]()
![]()
![]()
![]()
![]()
![]()
![]()
![]()
![]()
![]()
![]()
![]()
![]()
![]()
![]()
![]()
![]()
![]()
![]()
![]()
![]()
![]()
![]()
![]()
![]()
![]()
![]()
![]()
![]()
![]()
![]()
![]()
![]()
双碳目标下,储能产业呈现全面井喷之势,ESIE2022汇聚200多家储能一线品牌,展览面积突破40000平米,开设了5个展馆。同期举办超过30+场主题论坛和特色活动,200个新品发布,300+行业权威专家精彩演讲。预计将有10万人次来自政府机构、监管单位、科研院所、电网公司、发电集团、系统集成商、储能设备厂商、能源服务商等行业同仁齐聚,共同聆听产业前沿之声,共探产业发展之势,是2022年不容错过的储能产业盛宴。扫描下方二维码,登记报名信息
【咨询热线】010-65667066
任女士 18713515424
《储能产业研究白皮书2022》对2021年中国、美国、英国、欧盟、澳大利亚、等主流市场,以及南非、东欧、西亚等新兴市场的储能规模、政策、项目、厂商、标准的动态进行了梳理与更新,并对国内外储能市场规模进行了预测与展望。《储能产业研究白皮书2021》(摘要版)下载地址:http://www.esresearch.com.cn/#/resReport/Rdetail冯先生:18600530735(同微信) jinlei.feng@cnesa.org曹先生:13552712189(同微信) shuo.cao@cnesa.org