以下文章来源于能源评论•首席能源观 ,作者陈海生 岳芬
《能源评论》杂志官微。建设具有深度传播力、广泛影响力和能源领域引领力的观点平台。
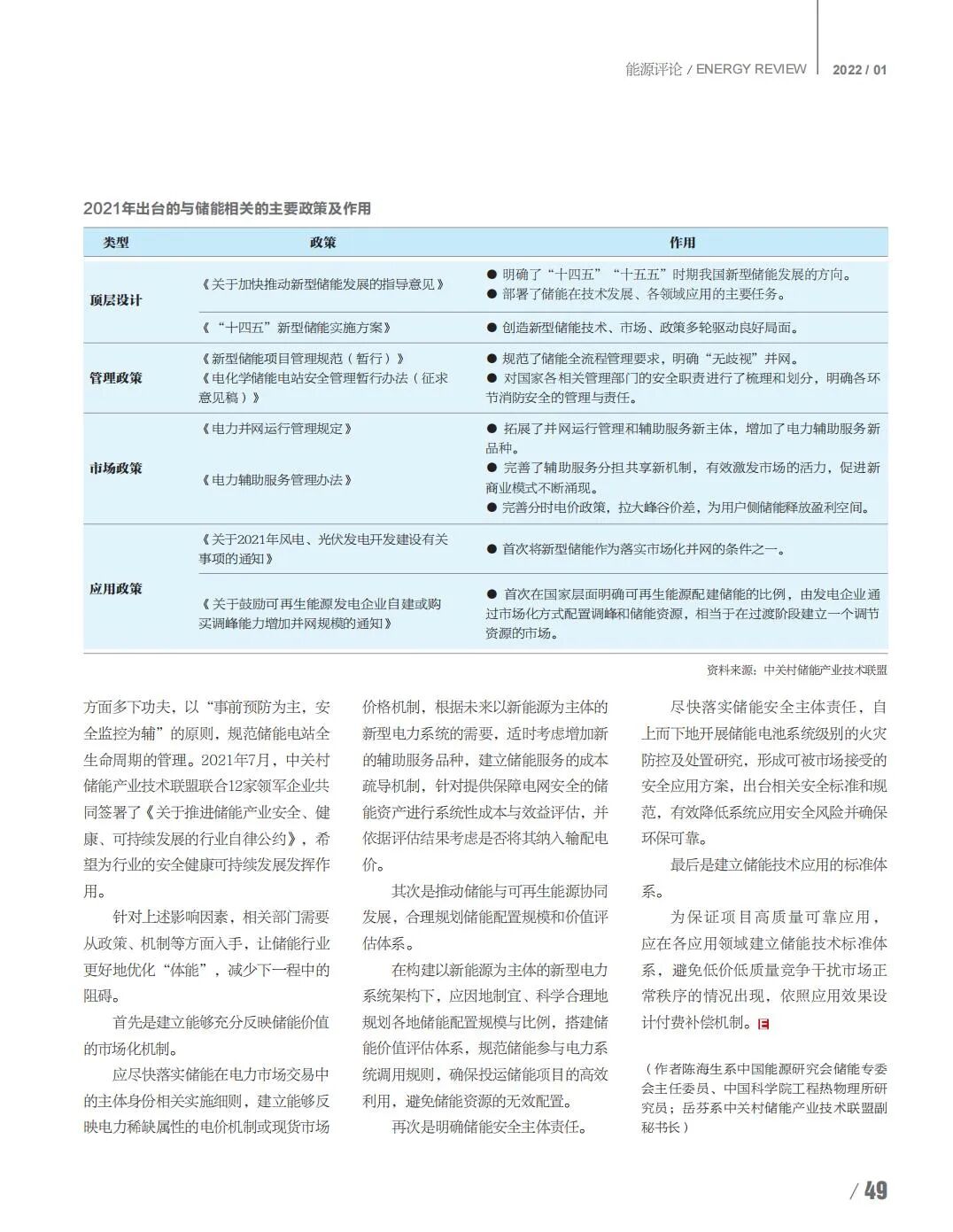
从政策层面看,在《关于完整准确全面贯彻新发展理念 做好碳达峰碳中和工作的意见》《2030年前碳达峰行动方案的通知》两个文件的指导下,各个层面的支持政策不断出台。
从应用端来看,“储能+新能源”快速增长,2021年已有21个省份发布风电、光伏发电开发建设方案,14个省份还明确了2021年年度规模指标,其中风电和光伏发电装机容量合计127.8吉瓦,若按10%、2小时配置储能,储能容量将达12.78吉瓦/25.56吉瓦时。
在国内市场,新疆、青海、湖南、江苏、山东、山西等省区结合各自需求,正在进行共享储能、“背靠背”租赁等新型商业模式探索。江苏等地正在开展包含分布式储能在内的需求侧资源参与调峰试点运行,为未来虚拟电厂参与电力市场交易提供基础。
在国际市场,全球规划在建及投运的百兆瓦储能项目大幅增加,300兆瓦/450兆瓦时澳大利亚大电池项目投运,华为成功签约全球最大储能项目—沙特红海新城1300兆瓦时储能项目。这说明在全球范围内,储能项目已经进入规模化部署的新阶段。
2022年,在碳中和目标的推动下,储能行业有望持续“加速跑”——多元技术快速发力,大规模项目持续落地,行业将迎来更多的良机。
2021年,我国储能装机容量大幅增加。据中关村储能产业技术联盟统计,2021年上半年,国内新增新型储能建设项目257个,储能容量为11.8吉瓦,分别是2020年年同期的1.6倍和9倍,百兆瓦以上规模的项目个数是2020年年同期的8.5倍;百兆瓦级的大型项目陆续开工,吉瓦级的巨型项目也被列入开发日程。预计2022年投运项目将大幅增加。
2022年,储能应用场景会更加多元化,“储能+”将有诸多看点。
各省结合自身情况,展开集中式共享储能电站的尝试。以青海为例,2019年6月,青海省内调峰辅助服务市场启动,至当年11月底,通过共享储能,新能源累计增发电量8990万千瓦时,储能企业获得补偿费用合计5004万元,实现了新能源企业、储能企业共赢。
除了青海,多个省份也已经在建或备案多个共享储能电站,据公开信息,截至2021年8月底,共33个共享储能项目已启动备案流程。
随着电价机制的完善,整县屋顶光伏的开发,以工商业配套储能为主的分布式储能迎来发展机遇。绿色数据中心和5G基站建设也会释放对储能的需求。此外,解决风电、光伏大规模接入电网后给电力系统带来的安全问题,也会发挥储能的价值。在2021年9月国家能源局发布的新版“两个细则”中,电力辅助服务品种的增加以及按效果付费的设计思路将有效激发市场的活力,促进新商业模式不断涌现。
资本市场对储能的关注会继续升温。2021年,越来越多的储能企业成功融资并顺利上市,2022年还将有更多的储能企业融资并上市。
随着电力现货市场的启动,各地推出了新型商业模式。从山东市场来看,其未来需要解决中午时段的调峰问题,因此,可在考虑其他灵活性手段之后,测算出储能的需求,并对该省首批示范储能电站给予容量租赁、辅助服务、优先发电权交易三个方面的激励政策,进而塑造出可行的商业模式。
随着一次调频、短时备用等新型辅助服务品种的出现,未来“储能+新能源”有望在现有收益来源的基础上进一步丰富和多元化,从而促进商业模式的持续创新。
在国际层面,全球的大规模储能项目将持续推进。
各国碳中和计划或可再生能源发展目标,推动了“储能+新能源”的发展。英国国家电网测算,在2048年实现净零目标的前提下,2050年累计投运储能规模需达到40吉瓦;美国对于充电来源自光伏的储能实行联邦投资税收抵免(ITC)政策,将设备成本降低约30%。根据EIA的预测,2021~2023年,美国“储能+新能源”的比例将从30%提升到60%;以色列、南非、爱尔兰、乌克兰等国都规划了“储能+新能源”的项目,成为值得关注的新兴市场。
用户侧储能是另一个潜力巨大的市场。在澳大利亚,理想场景下2040年家用储能装机容量将达35吉瓦;欧洲家用储能市场同样值得关注,欧洲光伏产业协会在2021年发布的一份年度市场调查报告中预测,欧洲住宅储能市场将呈上升趋势,到2025年,欧洲部署的住宅电池储能系统总容量将达到12.8吉瓦时。
2021年,储能核心技术在不断突破。
宁德时代利用全生命周期阳极补锂技术开发了满足12000次循环的储能专用磷酸铁锂电池;比亚迪推出“刀片”电池进一步提升单体电池的容量;中科院工程热物理所的百兆瓦先进压缩空气储能国家示范项目顺利并网,目前正在开展更大规模压缩空气储能关键技术攻关。固态电池、钠离子电池和液流电池也在不断发展中。
国外对长时储能颇为重视。
不久前,BP、比尔·盖茨、西门子等公司和个人组成长时储能理事会。该理事会发布的第一份报告显示,长时储能的部署势头日益强劲,在过去五年中,长时储能技术公司的投资约为30亿美元,预计到2025年,全球部署长时储能的容量将达到25~35吉瓦/太瓦时,投资约为500亿美元。到2040年,全球可部署85~140太瓦时的长时储能项目(>8小时),使电网实现净零排放,这需要1.5万亿~3万亿美元的投资。
国内也开始关注长时储能。
随着极端恶劣天气的频繁出现,单一依靠短时储能的系统可能无法满足高比例新能源的接入。据了解,2020年冬季,我国西北地区在一次冷空气间歇期中,风电低出力达到120小时,光伏的冬季低出力持续时间则更长。光伏、风电的间歇性可以通过锂电池储能系统等“短时”储能系统在一定程度上进行管理,但电池储能系统却难以满足更长时间的电力需求,长时储能系统在新型电力系统中已经变得越来越重要。
目前,国家自然科学基金、国家重点研发计划、国家能源局首台套示范项目等均布局了长时储能示范项目,比如压缩空气储能、液流电池、水体储热、热化学储热等。
影响储能行业发展的因素有很多,目前来看,关键因素有以下几个。
一是各类主流储能技术仍处在不断发展迭代中,性能提升、成本下降仍有很大的空间。部分技术受原材料的影响,甚至会出现价格上浮波动。例如2021年下半年以来,受电池原材料价格上涨以及下游需求拉升,锂电池电芯价格出现上涨。
二是尚未建立合理的储能价格机制。储能是一种灵活的调节资源,不同类型的储能技术可以满足不同场景下的电力需求,可以执行调峰、调频、爬坡、惯量支撑、黑启动、削峰填谷等功能,但就目前储能规划和电力机制来看,储能的多重价值并没得到充分发挥。
三是应尽快建立能够反映电力商品属性和质量属性的电价机制或现货市场价格机制。在中国现货市场建设过程中,应考虑设计存在时序和地点特性差别的电价机制,一方面引导用户用电行为与发电情况相匹配,另一方面通过发现价格反映储能等灵活性资源的市场价值。
此外,储能系统的安全也是行业面临的一大挑战。
根据中关村储能产业技术联盟不完全统计,2011年1月至2021年9月,全球共发生50余起储能安全事故。要解决当下的储能安全问题,必须在安全规范方面多下功夫,以“事前预防为主,安全监控为辅”的原则,规范储能电站全生命周期的管理。2021年7月,中关村储能产业技术联盟联合12家领军企业共同签署了《关于推进储能产业安全、健康、可持续发展的行业自律公约》,希望为行业的安全健康可持续发展发挥作用。
针对上述影响因素,相关部门需要从政策、机制等方面入手,让储能行业更好地优化“体能”,减少下一程中的阻碍。
首先是建立能够充分反映储能价值的市场化机制。
应尽快落实储能在电力市场交易中的主体身份相关实施细则,建立能够反映电力稀缺属性的电价机制或现货市场价格机制,根据未来以新能源为主体的新型电力系统的需要,适时考虑增加新的辅助服务品种,建立储能服务的成本疏导机制,针对提供保障电网安全的储能资产进行系统性成本与效益评估,并依据评估结果考虑是否将其纳入输配电价。
其次是推动储能与可再生能源协同发展,合理规划储能配置规模和价值评估体系。
在构建以新能源为主体的新型电力系统架构下,应因地制宜、科学合理地规划各地储能配置规模与比例,搭建储能价值评估体系,规范储能参与电力系统调用规则,确保投运储能项目的高效利用,避免储能资源的无效配置。
再次是明确储能安全主体责任。
尽快落实储能安全主体责任,自上而下地开展储能电池系统级别的火灾防控及处置研究,形成可被市场接受的安全应用方案,出台相关安全标准和规范,有效降低系统应用安全风险并确保环保可靠。
最后是建立储能技术应用的标准体系。
为保证项目高质量可靠应用,应在各应用领域建立储能技术标准体系,避免低价低质量竞争干扰市场正常秩序的情况出现,依照应用效果设计付费补偿机制。
《欢迎订购储能产业研究白皮书2021》
《储能产业研究白皮书2021》对2020年中国、美国、英国、欧盟、澳大利亚、等主流市场,以及南非、东欧、西亚等新兴市场的储能规模、政策、项目、厂商、标准的动态进行了梳理与更新,并对国内外储能市场规模进行了预测与展望。
《储能产业研究白皮书2021》(摘要版)下载地址:http://www.esresearch.com.cn/#/resReport/Rdetail
《储能产业研究白皮书2021》(英文摘要版)下载地址:
http://en.cnesa.org/our-work
冯先生:18600530735(同微信) jinlei.feng@cnesa.org
曹先生:13552712189(同微信) shuo.cao@cnesa.org
扫描二维码添加联盟小秘书微信号
/储能联盟视频号