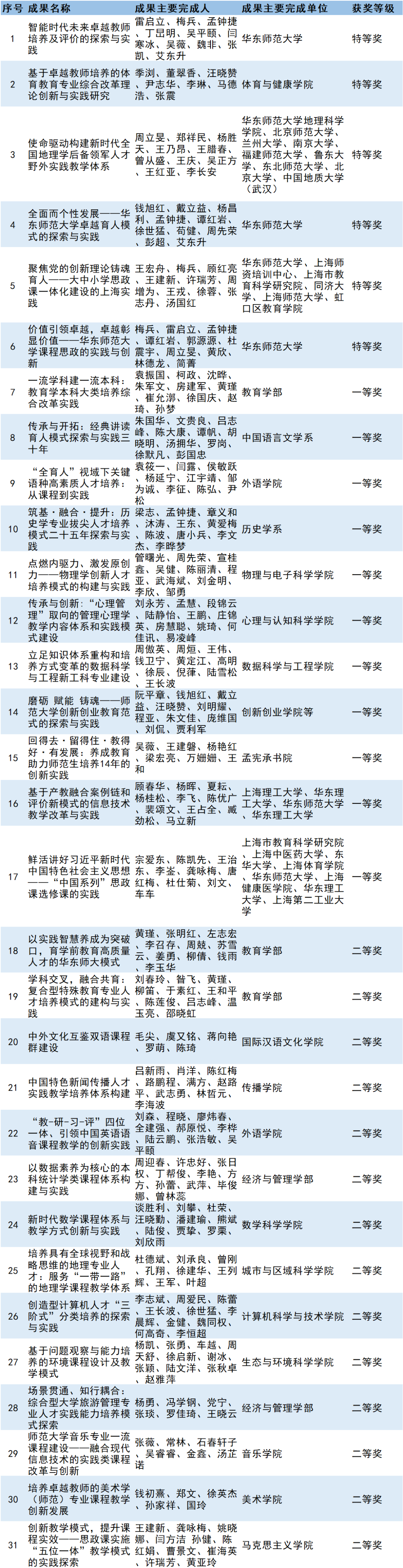
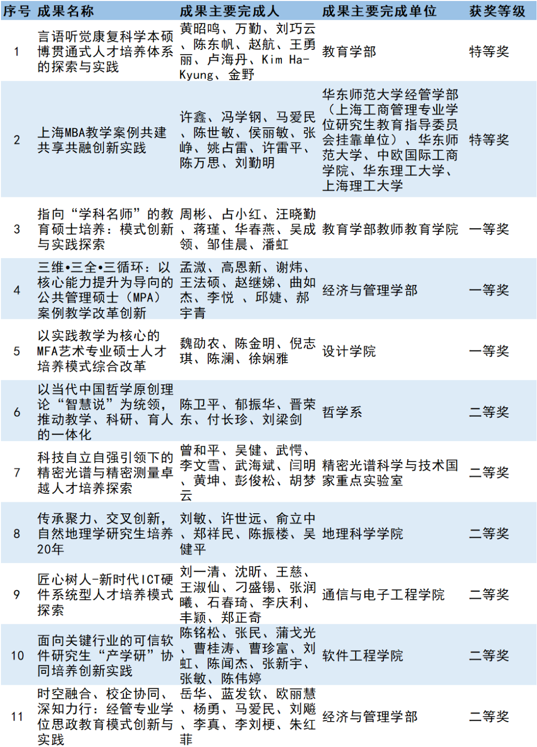
微信号 ECNUers
功能介绍 欢迎关注华东师范大学校方微信公众平台。在这里,我们向您推送全球ECNUer的观点和体验,讲述你我共同的华东师大故事。
更多阅读
华东师大这项荣誉很“美”!魅力何在?
华东师大运动会开赛全场沸腾!30个方阵迎面走来……
学习贯彻二十大精神,华东师大智库谋划这场年会!(附提问链接)
新征程 再出发!
非凡十年看华东师大⑨:双重奏
微信扫一扫关注该公众号