![]()
2022武汉各区学区划片已经公布!
你中意的学区今年调整了吗?
娃到底能去哪所学校读?
各区学区划片快速查看,看这里!
![]()
(文章篇幅较长,家长可点击页面右上角“...”,搜索区域名称,如硚口区,即可直达)
![]()
备注:林详谦学校(小学部)暂停招生;育才实验学校(小学部)暂不招生。
初中:
![]()
备注:林详谦学校(初中部)暂停招生;育才中学纳入优质扩容招生统筹安排;育才实验学校(初中部)暂不招生。
小学:
![]()
说明:
1.为缓解江汉区北部地区入学矛盾,从2020年起每年根据网上报名摸底情况对服务范围进行调增或调减的动态调整。
2.查询时可参考各学校公示的服务范围一览图。
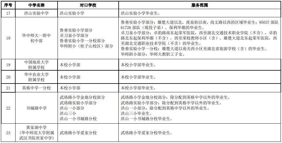
3.2022年江汉区义务段公办学校入学服务范围安排,最终入学安排以江汉区人民政府发放的《义务教育入学通知书》为准。具体相关事宜可拨打江汉区教育局电话咨询,联系电话:82833913(小教科),82834883(中教科),82807937(信访)
初中:
小学:
![]()
![]()
![]()
![]()
![]()
![]()
![]()
![]()
![]()
![]()
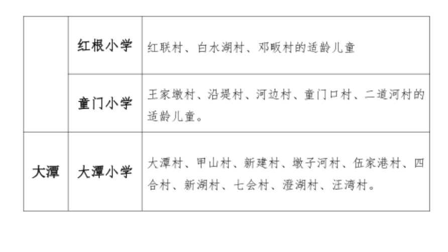
备注:部分小区尚无门牌号码及对口社区,区教育局按照“相对就近”的原则统筹安排适龄儿童入学,确保辖区内适龄少年儿童入学。![]()
小学:
👇 上下滑动查看全部
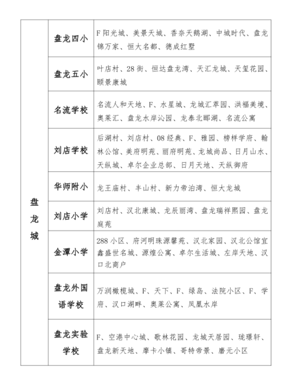
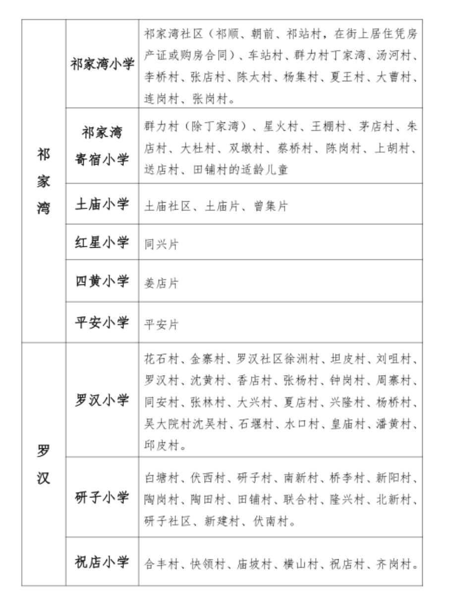
钢花小学(园林路校区):124街、127街、128街、绿景苑、美地花园、绿景花园。 钢花小学(三弓路校区):56街、57街、58街、121街、123街、园林星城。钢都小学:62街、125街、126街、青扬六和、柴林小区、民族新村、奥山世纪城、武汉江山2期。钢城一小(友谊路校区):118-120街、122街(冶建花园)、景胜花园。钢城一小(武科大校区):青教花园(1、2期)、武冶小区、翠竹苑、49街、50街、51街、65街、和平花苑、宏盈花苑、大华铂金华府、大华铂金郦府、大华铂金瑞府、东兴天地A、B、C、D区、青合仕家、科大馨苑、碧园社区、石化小区、武汉江山1期。吉林街小学(吉林街校区):47街、48街、52街、53街、洪福美邻、吾行里、兰亭雅居、青城国际、大华锦绣时代、九医院宿舍。吉林街小学(八大家花园校区):38街、42街、43街、八大家花园、和平党校、116街坊辽阳街以北部分、117街、金域花园、新奥风尚、锦绣龙潭、新家园、康馨大厦。吉林街小学(江南春城校区):39-41街、44-46街、新奥依江畔园、联泰香域水岸、青山印、青山樽、开元公馆、东兴天地E区、江南春城、南洋金谷、碧苑C区、39大街、吉庆苑、苗圃宿舍、新长江世纪坊、新长江青源。钢城十七小:112街、114街、115街、116街坊辽阳街以南部分、方园小区。钢城十九小:107-111街、107公馆、公园家、悦达新天地。钢城十小:34街、35街、30街、31街、113街、和平科技公寓、玉翠苑小区、江南御景、奥园滨江国际。钢城十二小:101街、102街、104-106街、绿苑小区、丹青苑、现代花园、青城华庭、滨港路小区。钢城十二小(冶金校区):怡兴小区、碧苑花园、楠姆庙、青馨居、青城荟、肖家湾、铁铺岭、厂前区域。新沟桥小学:18街、33街、20-21街、24-25街、28-29街、印力中心、新桥社区、青扬新桥花园、成功花园、健吾公馆。红钢城小学:13街、14街、车站街、一江璟城、华侨城(红坊)、大华锦绣前城。钢城三小:4街、7-10街、11-12街、15-17街、热电倒口湖小区、中交江锦湾、青扬十街。钢城四小:青宜居、青雅居、长江香樟林、工人村丝茅墩、绿地香树花城、青城阳光。桥头小学:天兴花园、七星富利天城、临江港湾、青山绿水花园、华通小区、红港二村、青康居、青和居、秀水青城。武东小学:武东街辖区、武东一村、武东二村、武东三村、新三村、武东四村、陆鹞小区、贾岭村、芦家咀村、海伦国际、五星村、武东村。钢城十一小:白玉山1-3街、同兴家园、努力村、北湖名居、北湖花园社区。钢城十三小:白玉山4-5街、同兴村、红胜村、五一村、星火村、火官村。钢城十八小:白玉山6-7街、黎明村、向家尾村、群力村、胜强村、北湖地区、群居新苑、明建社区、怡景雅居。建设中心小学:新集村(部分)、建洲村、工业港村、建设村、胡漖村、建设社区。魏家湾小学:新集村(部分)、崇阳村、前锋村、高潮村、四新村、群联村、群利村、新村村、上渡口村、吴桥村、后山村、何董村、联丰村、赛山村、清潭村。
初中:
👇 上下滑动查看全部
钢城二中:绿水花园、青宜居、香樟林、临江港湾、七星天兴花园、七星富利天城、青康居、华通小区、青雅居、工人村丝茅墩、绿地香树花城、青城阳光、红港二村、青和居、秀水青城。钢城六中:30-38街、42街、43街、47街、48街、110-115街、青翠苑、梅竹苑、和平公寓、玉翠苑、钢花南苑、八大家花园、青城国际、康馨大厦、印力中心、江南御景、兰亭雅居、锦绣龙潭、新家园。钢城八中:58街、62街、121街、123-128街、康裕苑、柴林新湘、青扬六合、绿景花园、绿景苑、美地花园。钢城十一中:19街、20街、21街、22街、23街、24街、25街、26街、27街、104街、107公馆、108街、公园家、恒大御府、新安小区、康盛大厦。钢城十二中:101街、102街、105街、106街、109街、现代花园、悦达新天地、青城华庭。钢城十三中:39-41街、44-46街、青山樽、青山印、东兴天地E区、开元公馆、江南春城、南洋金谷、康苑社区。(安排进任家路中学)任家路中学:49街、50街、51街、52街、53街、56街、57街、59街、东兴天地A、B、C、D区、青合仕家、科大馨苑、才聚社区、奥山世纪城、大华、民族新村、青教花园、和平花苑、宏盈花苑。钢花中学:116-120街、122街、景胜花园。(安排进任家路中学)四十九初中:2-18街、28街、29街、红港一村、二村、中交江锦湾、青扬十街、依江畔园、联泰香域水岸、倒口湖、健吾公馆、车站街。红钢城中学:绿苑、碧苑、丹青苑、怡兴小区、青馨居、青城荟、楠姆庙社区、滨港路小区、厂前区域。白玉山中学:白玉山1-7街、胡家墩、努力村桂家湾、黎明村、化工区八吉府、陈家湾、群力村、同兴村、攀建社区、红胜村、张家湾。武东中学:武东街辖区、武东一村、武东二村、武东三村、新三村、武东四村、陆鹞小区、贾岭村、芦家咀村、海伦国际、五星村、武东村。挽月中学:建设村、工业港村、建洲村、新集村、崇阳村等周边区域。
根据武汉市教育局、青山区教育局和东湖高新区教育局的商定意见,清潭湖地区六个村的适龄儿童少年既可选择青山区学校相对就近就读,也可选择在东湖高新区花山小学和花山中学就读。上述未涉及的区域适龄儿童少年入学,由区教育局基教科按政策要求调配。![]()
(链接http://xxrxcx.wuchangedu.cn、扫以上二维码),家长们可在线查询对口服务范围,了解就读学校。或者点击链接:6区公布2022幼升小、小升初对口划片范围!
小学:
![]()
![]()
![]()
![]()
![]()
1.本次所划定的服务范围只限于招收的新生;部分未纳入新建小区、楼盘根据实际情况统筹安排。 2.本义务教育学校服务范围的划定只限于 2022-2023 学年度,有关内容由东湖高新区教育局负责解释。 3.光谷喻家山学校 2022-2023 学年度不划定服务范围,作为光谷第四小学一年级的生源分流点组织教学,具体实施意见详见东湖
高新区义务教育入学服务平台上的公告。
初中:
![]()
![]()
说明:
1.本义务教育学校服务范围的划定只限于 2022-2023 学年度,有关内容由东湖高新区教育局负责解释。
小学:
![]()
![]()
![]()
![]()
![]()
![]()
初中:
![]()
![]()
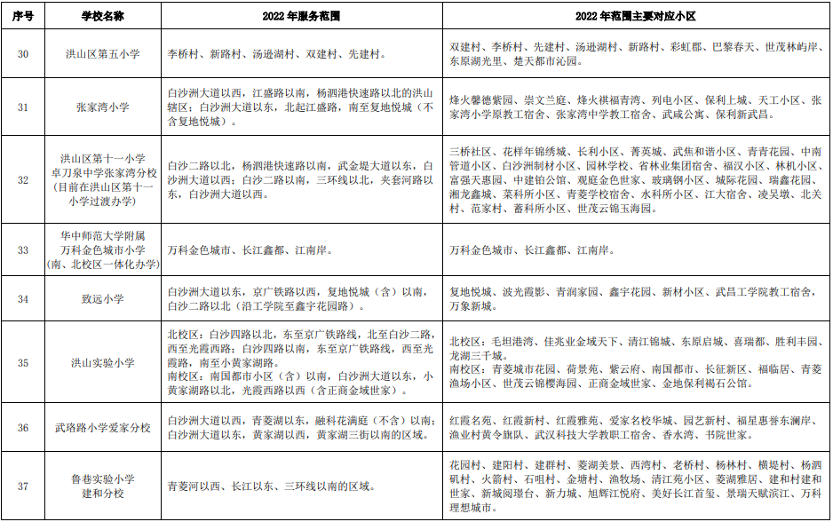
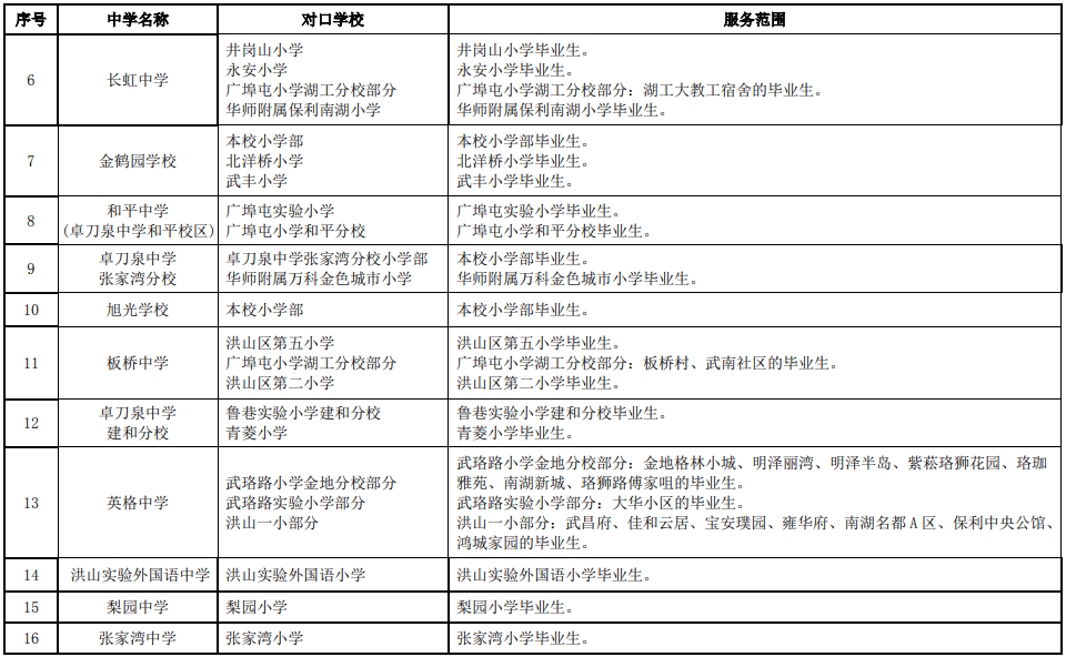
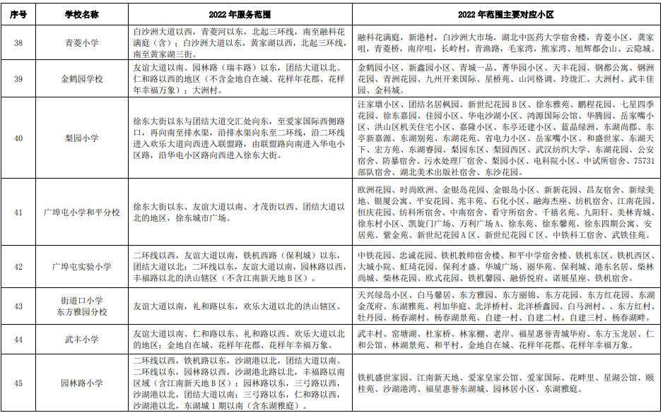
2.由于洪山城市发展、户籍地址更新等因素,以上列举的各校范围内主要小区有所精简,不代表范围调整,未能列举在内的地址可通过服务范围区域甄别所属学校,如有疑问,请拨打027-87884036咨询。3.学校服务范围是根据入学需求和教育资源配置等情况划定的,新建未交付小区的对口学校将在其交房落户后,在当年的范围文中予以明确。
小学:
![]()
![]()
![]()
![]()
![]()
初中:
![]()
![]()
![]()
![]()
东湖生态旅游风景区青王路沿线地区,含龚家岭社区、先锋社区、新武东社区、滨湖社区、鼓架社区、东风社区、建强社区、东湖一渔场、东湖二渔场及白马洲村部分(含辖区子女和外来务工人员子女)。华侨城小学六年级毕业生;东湖小学辖区内六年级毕业生。迎宾大道以东,东湖生态旅游风景区双湖桥以北,梨园医院以南含东湖名邸、黄鹂小区、楚世家、东湖林语、东湖山庄(含辖区子女和外来务工人员子女);东湖景园外来务工人员子女;东湖庭园外来务工人员子女;华侨城外来务工人员子女。(四)东湖风景区华侨城小学(华中师范大学附属华侨城小学)👇 上下滑动查看全部
1.武汉市张家铺学校点位:负责审核符合就读张家铺学校的新生入学材料。2.武汉市东湖实验学校点位:负责审核符合就读武汉市东湖实验学校的新生入学材料及华侨城小区、东湖景园小区和东湖庭园小区的外来务工人员子女相关入学材料。3.东湖小学点位:负责审核符合就读东湖小学的新生入学材料。4.华侨城小学点位:负责审核符合就读华侨城小学的新生入学材料。小孩所在户口本原件及复印件(含户主、监护人、小孩)、房产证(摇号证或村委会开具的住房证明)原件及复印件、出生证明原件及复印件、疫苗接种手册原件及复印件。小孩所在户口本原件及复印件(含户主、监护人、小孩)、居住证原件及复印件、务工证明原件、出生证明原件及复印件、疫苗接种手册原件及复印件、租房合同(或房产证明材料)原件。1.材料审核时间:6月22日至6月23日,到指定公办学校点位审核材料。2.公布初步录取名单时间:7月1日,学校公布初录名单。3.发放《入学通知书》:7月3日,到相应的公办学校领取入学通知书。4.报到时间:7月5日至7月6日,到相应的公办学校报到。1.本次所划定的服务范围只限于招收的新生,不针对插班生。2.所划定的服务范围内的新生入学必须同时具备下列条件:①有服务范围内的房产证或相关证明材料;②户口属东湖生态旅游风景区,且户口为本服务范围所属的派出所;③年满6周岁(2015年9月1日——2016年8月31日出生)。3.进城务工随迁子女的入学按上级相关文件规定执行,由学生家长或其他监护人在规定时间内,持户口本、居住证、务工证(或经营许可证)、租房合同(或房产证明材料),由区教育局统筹安排,到指定学校(点位)办理入学手续。4.本服务范围的划定只限于2022年度,解释权属武汉市东湖生态旅游风景区教育局。办公电话:88732301。2022年公办学校招生计划:![]()
三、民办学校招生范围及招生计划。
(一)武汉小梅花艺术学校(单设初中)
办学地址:东湖风景区龚家岭青王路62号。
(二)武汉市东湖生态旅游风景区东湖外国语学校(单设初中)
办学地址:武汉市洪山区东湖生态旅游风景区东彭路东风镇48号。
(三)武昌实验寄宿学校(十二年一贯制)
办学地址:武汉市黄陂区汉口北大道202号。
(四)武汉市东湖生态旅游风景区崇文外国语学校(九年一贯制)
办学地址:武汉市东湖生态旅游风景区八一路390号。
2022年民办学校招生计划:
![]()
1.武汉市东西湖区将军路第三小学(暂定名)位于将军路街与常青花园交汇处,花园中路以北、学府北路以东(当代春风十里小区内)。2.武汉市东西湖区将军路第四小学(暂定名)位于将军路街银潭路以北,天纵半岛蓝湾小区西南角附近。3.武汉市东西湖区吴家山第七小学(暂定名)位于长青街团结大道以北、临空港大道以东,江樾云著小区附近。4.临空港实验学校(暂定名)位于径河街金北一路以北,临空港大道以西,东西湖区人民医院对面。
2022年武汉经开区义务教育学校服务范围(经开片):
![]()
1、根据武教基〔2022〕7号文“户籍和房产一致的安排对口入学;户籍和房产不一致的不作为对口入学依据,由区教育局统筹安排入学”。故该划片仅对“人户合一”有效。3、楼盘实际交付是用于义务教育入学的必要条件之一。2022年武汉经开区义务教育学校服务范围(汉南片):
![]()
1、根据武教基〔2022〕7号文“户籍和房产一致的安排对口入学;户籍和房产不一致的不作为对口入学依据,由区教育局统筹安排入学”。故该划片仅对“人户合一”有效。
2、择校生政策不变。
3、楼盘实际交付是用于义务教育入学的必要条件之一。
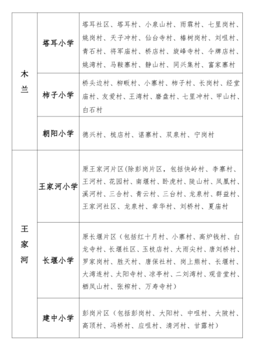
小学:
![]()
初中:
![]()
2022年秋季纸坊城区小学一年级新生入学公告:
👇 上下滑动查看全部
👇 上下滑动查看全部
2022年秋季江夏区庙山长城中学七年级新生入学公告:👇 上下滑动查看全部
👇 上下滑动查看全部
👇 上下滑动查看全部
👇 上下滑动查看全部
六一儿童节活动——“童心向党 快乐成长”现场直播来了
![]()
来源丨武汉洪山区人民政府、武汉黄陂区人民政府、武汉蔡甸区人民政府、武汉汉阳区人民政府、武汉经开区人民政府、家长100综合
![]()