![]()
十三届全国人大常委会第三十一次会议于10月19日至23日在京举行,会议审议了期货和衍生品法(草案二次审议稿)、反垄断法(修正草案)、民事诉讼法(修正草案)等9部法律草案。欢迎登录“北大法宝·立法资料库”查阅草案全文。
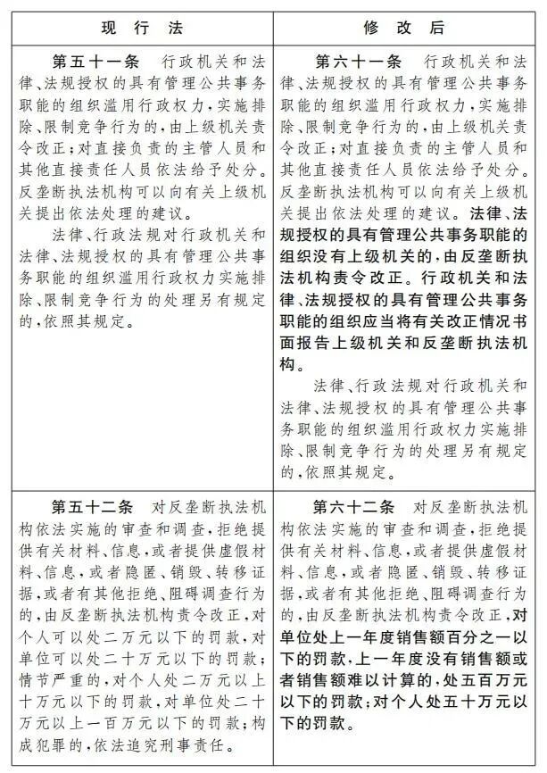
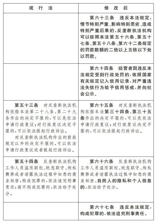
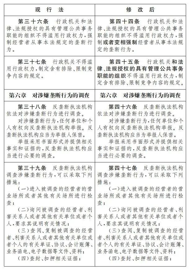
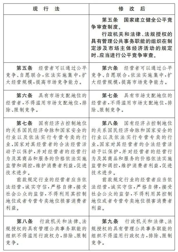
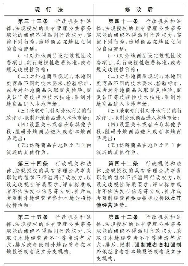
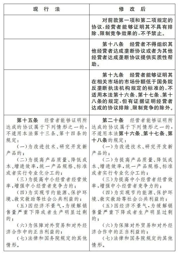
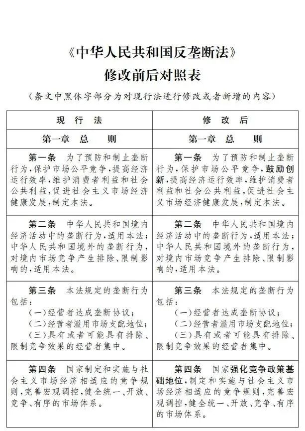
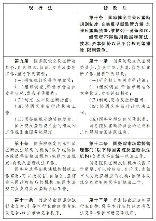
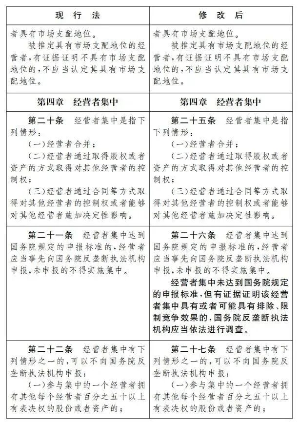
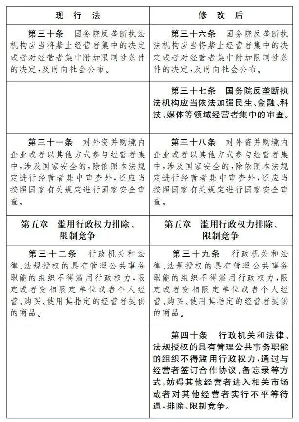
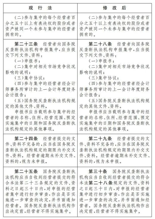
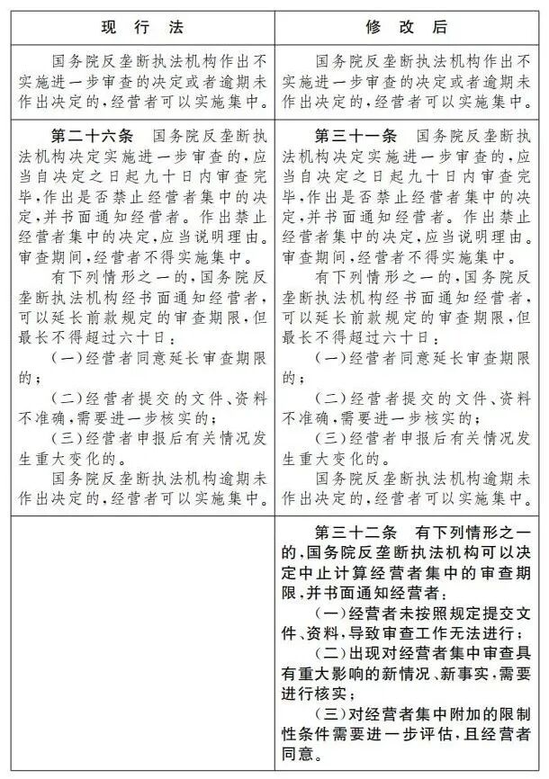
现推送反垄断法(修正草案)全文及修正条文前后对照表。
北大法宝·立法资料库是了解法律法规发布背景资料的有效途径,可以辅助用户深入了解法律法规及政策文件制定的背景及过程、特色亮点、执行注意事项等内容。该库按照文件内容进一步划分为草案、解读、白皮书、工作报告四个子库,数据总量已达到1.8万余篇。草案子库聚焦立法流程,主要收录立法活动中的公开资料,包括征求意见稿、草案及其说明、审议意见等立法过程文件。法规解读子库收录权威机构制定公布的法律法规答问、解读、理解与适用等文件。白皮书子库收录政府白皮书、司法白皮书、知识产权白皮书等文件。工作报告子库收录中央和地方人大常委会、政府、法院、检察院工作报告及全国人大常委会执法检查报告等报告类文件。北大法宝·立法资料库通过“北大法宝”独创的“法宝联想”功能,与“北大法宝”各库数据之间创建立体化的知识关联体系,一次检索可以获得与检索结果相关的其他法律信息,提高用户检索效率。更多立法资料,请点击“阅读原文”登录“北大法宝·立法资料库”检索查看。立法资料库:https://www.pkulaw.com/law/
![]()
编辑排版丨王梦雨
审核人员丨蒋秋怡
本文声明丨本文章仅为交流之目的,不代表北大法宝的法律意见或对相关法规/案件/事件等的解读。
▼往期精彩回顾▼