通知
为了全力满足学生的需求,校医院经向多方努力寻求支持,再一次申请到一批九价HPV疫苗专门面向本校女大学生进行接种,并与武汉大学学生会共同发起“关爱女生健康”活动,具体如下:
活动渠道:
https://yh2021.whu.edu.cn/vote/?to=hpv
(点击文末“阅读原文”跳转链接)
一.报名方式:点击链接进入系统完成登记,每人共有五个可选时间段,中签时间段不重复,当页面显示为修改预约时即为报名成功。
二.活动时间:本轮活动登记时间截止至10月4日17:00,截止后立即进行抽签,抽签现场视频将和抽签结果一同公布。
三.中签结果查看:中签结果需再次进入活动报名系统查看,请中签的同学按照中签结果显示的时间段前往校医院门诊完成接种。同时,武汉大学全心权益公众号会公布中签名单。
四.活动形式:先期登记成功后,按照校医院安排的活动专场时间前往门诊接种。
五.活动接种名额:本次提供920名。
六.活动对象:仅面向本校女大学生进行疫苗接种(男生无效),年龄在16-26岁之间(出生日期在2006年9月30日前)。
七.使用产品:此次活动疫苗厂家为默沙东,为非免疫规划疫苗,由疾控中心提供疫苗,采供销渠道全程可追溯。
八.使用原则:本着“自费自愿,知情同意”的原则。
九.疫苗程序:接种三剂次(0-2-6),分别在第0个月、第2个月及第6个月接种。
十.疫苗费用:1325元/每剂次(疫苗费1305元十接种服务费20元),全套3针合计3975元。
十一.登记原则:本次活动仅限接种者本人有效,身份证登记信息必须与实际接种者信息一致。接种者需携带本人身份证和学生证验证身份进行接种。
备注:
1.排除不可抗力的因素,尽量保证全套接种。
2.本次接种对象仅面向首剂接种,不接受第二剂或第三剂接种。
3.已接种过同品种HPV疫苗的同学不在本次活动范畴。
十二.具体接种时间:
备注:
1.请同学们按照相应的时间段预约,预约成功后务必在预约时间段当日完成接种。
2.付款方式:门诊缴费或电子支付(微信、支付宝)。
3.接种完毕现场留观30分钟,请预留出相应时间。
4.本次活动仅限接种者本人有效,身份证登记信息必须与实际接种者信息一致。接种者需携带本人身份证和学生证验证身份进行接种。
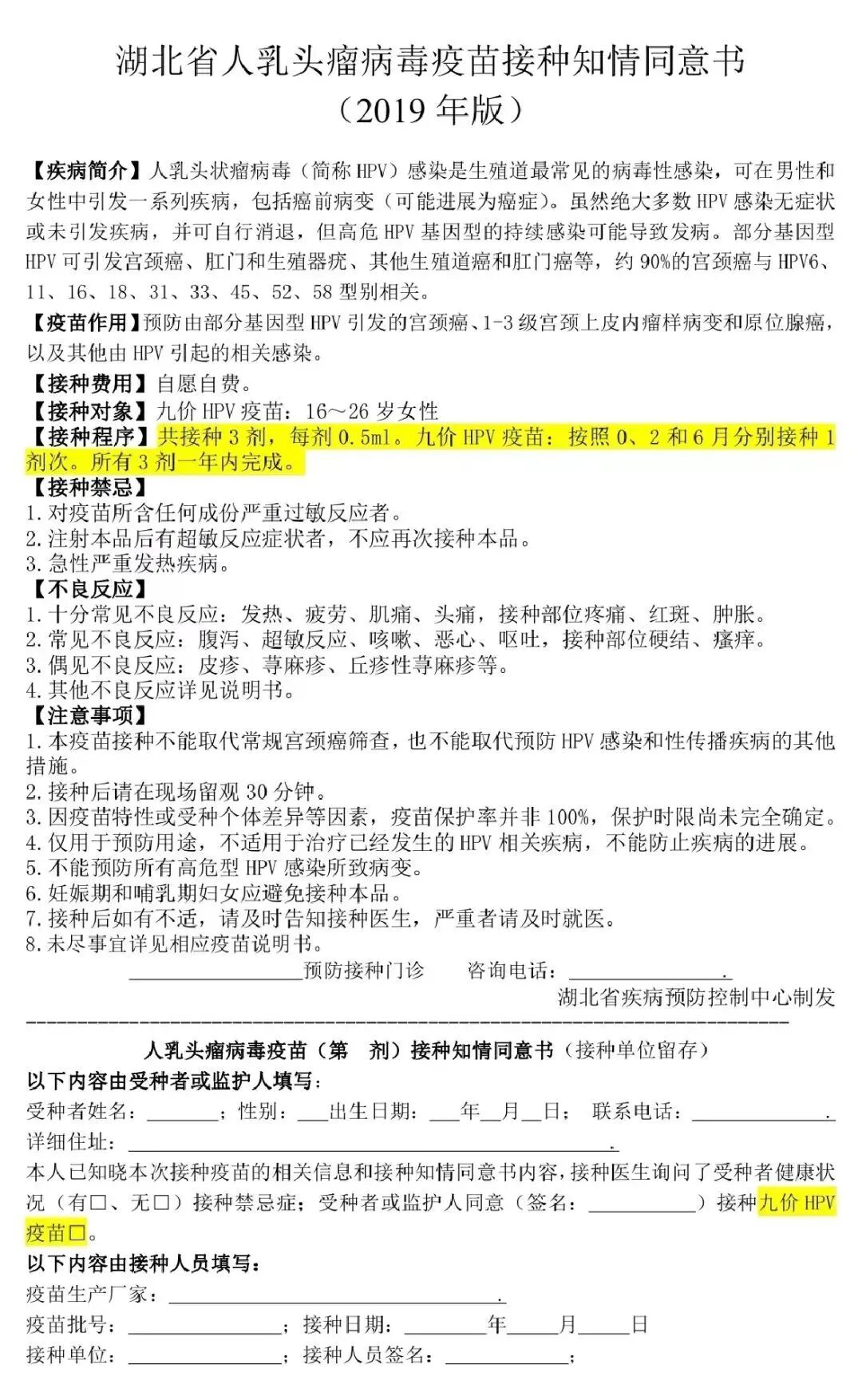
十三.九价HPV知情同意书:
校内各共享电动自行车公司为顺应师生呼声并努力让利师生,决定自10月1日7时起,调整校内共享电动自行车骑行价格:
(1)单次骑行起步价计费由原来1.2元/15分钟调整为1元/20分钟;
(2)骑行超过20分钟后,按1元/10分钟收费不变,以此类推。
希望广大师生在校园内文明骑行、规范停车,共同缔造美好的校园环境。
(来源:武汉大学保卫部)
天气
明日天气:27/36,晴
后日天气:27/37,晴