新消费导读
消费产业有这样一句几乎被奉为准则的谚语:得女性,得天下。在这样一个消费品更迭飞快的年代,如果说女性可以一个月不买新衣服和化妆品,但一定不会忘记每个月补充最重要的库存——卫生巾。
无痕丝薄、舒适棉柔、干爽网面……卫生巾的设计和功能至今仍在持续细分和演化,服务着中国市场4亿适龄女性。在女性护理领域,还能如何吸引她们的目光?
而小七今天将以长文来解构中国的卫生巾产业,试图让投资人、创业者看清楚卫生巾这个产业的现状、问题与未来。
女性的经期和卫生巾向来被看作一个私密的话题。尽管卫生巾几乎是所有14-50岁女性的必需品,女性朋友们羞于分享,男性朋友们也视之为神秘领域。
这样一个需求刚性、抗周期性强的大消费品市场,如果你就此忽略,无异于丢失了一个消费品的投资新机会,尤其是随着近年来这一波新的消费升级的大机会的崛起,这中间慢慢出现非常多的创业和投资机会。
让我们一起用商业的视角来看看这个有意思的产业。接下来我们将会讨论:
1、中国卫生巾市场的规模到底有多大?目前现状与格局是什么样的?
2、400亿大市场里有哪些掘金大玩家?这个行业目前主要商业模式、竞争格局是怎么样的?哪些品牌更值得关注?
3、未来女性护理的趋势与投资机会到底在哪?
1.1行业规模和潜力
我们熟悉的现代卫生巾80年代引入我国,90年代普及。从艰难打入中国市场,到如今与美国等发达国家持平的96.5%覆盖率,这个比日本晚起家20年的产业,是怎么加速跑、把生意规模做到了日本的4倍?
让我们先了解一下卫生巾的起源和简史。
卫生巾的历史起源于医用绷带材料,最早被用于伤员止血,强生、金佰利等零售商从中嗅到了商机。
一战结束后,这种医用材料纤维棉被制作成干净柔软的卫生巾在商店售卖。而70年代初出现的胶粘型卫生巾意味着卫生巾不再需要用带子和别针固定,我们所熟知的现代卫生巾成型,掀开了女性用品的新篇章。
尽管如此,中国妇女却没有经历这段过渡。直到上个世纪80年代,中国妇女使用的还是落后的卫生带——扎好的棉布上垫着卫生纸或草木灰起到吸水的作用,而棉布则要回收反复利用。
1982年,中国从日本有名的护理用品机械制造商瑞光株式会社引入了第一条卫生巾生产线,这种一次性的经期用品逐渐走入了大家的视线。
对当时的女性而言,这种柔软、洁白、高档的商品多少有些不可思议。然而由于售价昂贵,普及率不高。直到1990年,卫生巾的年销量才有20亿片,意味着每位适龄女性一年才消费4片。
和世界上大部分地区一样,中国消费者对卫生巾的需求不是爆发式的增长——事关几代人的消费习惯需要缓慢的培养。
90年代是一段风雨飘摇的孕育期。此时的恒安集团尚未推出耳熟能详的国产品牌“七度空间”,但旗下的“安乐”卫生巾已经凭借着产品口碑、广告攻势占领了40%的市场份额。
80年代的直条卫生巾
护舒宝、苏菲、高洁丝等外资品牌也在这个时候纷纷瞄准中国市场,凭借先进的技术和丰富的市场营销经验展开了猛烈的攻势,取得了卫生巾领域的另外半壁江山;此时的广东景兴的“ABC”牌卫生巾绕开了一线城市,悄悄地占领了中小城市市场。
1990年至1999年,消费量由20亿片增长至300亿片,卫生巾普及率过半数。
21世纪初,中国的卫生巾产业进入了功能、设计不断翻新细化的新阶段。
据统计,2016年中国卫生巾覆盖率达到96.5%,已经与美国等发达国家持平。根据国家统计局数据,中国未来14-49岁的女性人口也将稳定在3.6亿,那么卫生巾产业还有增长的空间吗,这个产业会有天花板吗?
让我们先来看一组增长数据。
2012-2016年,世界卫生巾市场年均复合增长率为5.9%,其增长主要来自于印度、埃及、非洲等新兴市场,而中国卫生巾市场增长平稳。
但如果跟邻国日本相比,我们就会知道这个市场中还有着巨大的潜力可挖空间,为什么这么判断呢?小七总结了以下几点原因:
1.女性经期卫生巾使用频次有上升空间。
根据调查,日本女性在经期平均每天更换6次卫生巾,而在中国,很少有女性能达到这种更换频率,即使是流量最大的几天,平均更换频率也只有3-4次。
2.经期有向女性年龄两端延伸的趋势。
根据中华医学会儿科学会2010年的研究,女性初潮年龄已提前至12.3岁,比十年前提前了0.81岁,该市场会扩大市场容量。
3.消费升级让部分女性放弃性价比、追求更优体验。
轻奢主义兴起让用户愿意投入更多在卫生巾市场上。近年来主攻中高端市场的新兴卫生巾品牌在互联网和高端线下超市的加持下都有不错的表现。
据中国造纸协会生活用纸专业委员会的预测,到2020 年中国卫生巾(含护垫)市场规模将达到611 亿元。
1.2卫生巾行业特点和现状
观察一个产业之前,让我们首先定义一下这个产业的范围。
我们熟知的卫生巾和婴儿纸尿裤一样,主要采用纸类原材料,属于纸制品;按照产品特点和用途划分,则同属一次性卫生用品。
一次性卫生用品指广义的一次性卫生用品,即使用一次后即丢弃的、与人体直接或间接接触的、并为达到人体生理卫生或卫生保健(抗菌或抑菌)目的而使用的各种日常生活用品。
随着人口结构的改变和生活水平的上升,一次性卫生用品的需求持续增长,占比较大的卫生巾市场行业规模也稳定增长。
2016 年我国一次性卫生用品市场总规模达到829.4 亿元,比2015 年增长3.6%。其中,女性卫生巾(含护垫)占领了半壁江山,以47.6%的比例成为了占比最高的品类,超过了婴儿纸尿裤和成人失禁用品。
这中间卫生巾产品不得不提出来单独分析。
一次性卫生用品由于直接与人体接触,在生产制造流程上有一定特殊性。如果我们解构一片卫生巾,则由上到下分别是:
面层:直接接触皮肤的部分,主要材料有无纺布和PE打孔膜,也就是我们俗称的“棉柔面”和“网面”。PE打孔膜廉价且透气性好,但由于气候和习惯不同,中国、日本的消费者更偏好于消费无纺布面料的卫生巾。
吸收体:用于吸收液体。主要材料有高分子吸水树脂(SAP)、木浆、绒毛浆、吸水纸等。这一部分的决定了卫生巾的吸水性和性能。
底层:PE防漏膜,用于防止液体渗漏,外侧有热熔胶用于粘贴。
包膜:单片卫生巾的外包装,俗称快易包,可印制图案,一般采用流延膜或无纺布。
从原料用量上看,表层和底层所需的无纺布和防漏膜用量最大;从重要性看,中间吸收体对材质要求最高,优质的SAP和绒毛浆仍需依赖进口。
一次性用品卫生标准高,生产流程需要严格把控,行业内优势企业的质量管控标准通常较现有国家标准更为严格。
从销售和财务指标上看,本行业呈现出以下特点:
1.依赖线下渠道,网上交易量增长迅速。
尼尔森《2016 年中国卫生用品零售趋势报告》
行业内生产厂家进入销售终端的方式主要有两种:
①经销模式
生产厂家与经销商签订经销合同,以经销价向经销商销售产品,经销商在经销合同约定的期限和地域内销售给销售终端,销售终端再销售给终端消费者。
销售货物的最终去向主要为所辖地区的购物中心、中小型超市、便利店、日化店、食杂店等。
②直营模式
生产厂家与 KA 客户(主要为大卖场、大型连锁商超等客户)签订销售合同,采用卖断或代销的方式向KA 销售商品,利用大型卖场、型连锁超市网点多、影响力强的特点,提高品牌的覆盖率。
以上两种模式,外资品牌企业主要通过KA 渠道销售其产品,而本土品牌企业在销售终端下沉方面通常具有一定优势,在二、三线城市及乡镇的中小型超市和食杂店的覆盖率相对较高。
值得注意的是,各个卫生巾品牌的电商渠道销售占比逐年提高。下面以某市场占有率前十厂商的公开数据为例:
可以看出,与线下渠道相比,电商毛利率偏低,原因可能在于电商渠道批发出售压低了售价。
电商渠道销售额的增长也改变了消费者习惯,促使女性由按月购买向一次性大批量囤货转型。
这一消费习惯的转变,也势必进一步促使企业采取量贩的策略。也难怪女性朋友们双十一之后打招呼都变成“今天你囤卫生巾了吗”。
根据公开数据,线上与线下销售份额排名基本一致,“苏菲”,“护舒宝”,“ABC”不仅是线下销售的冠军,也是线上销售的霸主。
2.行业集中度高
我国的卫生巾行业是个集中度较高的行业。2016年排名前十的厂商销售额占到82%。
排名前十的企业中,共有福建恒安、广东景兴、桂林洁伶、重庆百亚等六家本土企业,其中上市公司只有福建恒安(港股01044),其旗下的“七度空间”是国内最畅销的卫生巾品牌。
虽然上市公司不多,但从市场份额来看,国产卫生巾已能达到和尤妮佳(日本)、宝洁(美国)、金佰利(美国)、花王(日本)等外资消费品巨头抗衡的实力。
3.进入壁垒高
品牌、资金壁垒高。
一方面,一次性卫生用品更新换代速度较快,这要求生产厂商投入大量资金购置新型生产设备或对现有设备进行技术改造;另一方面,频出的伪劣卫生巾新闻使消费者的购买行为更谨慎,而行业新进入者难以在短时间内形成可靠稳定的质量控制体系。
渠道壁垒高。对于本行业新进入者来说,经销商资源属于相对稀缺的资源,一方面开发经销商客户、建立信任关系的前期投入成本高,另一方面对于没有品牌积累的新进入者来说,渠道的管控能力也相对较差,不利于市场开拓。
4.利润率高
卫生巾的利润率一般高于婴儿纸尿裤和其他成人卫生用品,也高于一般纸品。据公开数据,2016年卫生巾龙头老大恒安集团旗下卫生巾业务年收65亿,毛利率稳定在72.6%。
5.品牌梯队不明显
目前市场上卫生巾定价一般在0.5-0.9元/片,即使是定位于中高端市场的ABC和苏菲,单片定价也在1.0-2.0元/片之间浮动,价格区分并不明显。消费者选购时更注重产品的性能和品牌口碑。
主力玩家大盘点
2.1 玩家盘点
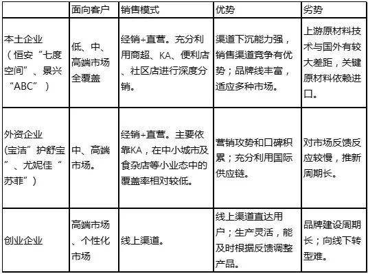
2010年以来,行业进入整合期,大量本土中小企业退出市场。目前市场上留下的玩家,可以分成三类。
第一类:依托纸品起家的国产卫生巾品牌
在市场份额靠前的本土企业中,不得不说一个有意思的现象,就是为什么几乎所有做卫生巾的企业都会同时延伸到纸业。
恒安的“心相印”、倍舒特的“慕风”,而未涉及卫生巾生产的纸业品牌也跃跃欲试试图反向延伸,例如维达国际于2016年收购爱生雅进军纸尿裤和卫生巾生产。
这种现象我们认为是以下原因造就的:
1. 上游原材料的共享。目前卫生巾吸收体的原料多采用高分子吸收树脂、木浆、绒毛浆、吸水纸,与造纸业上游重叠,可以实现资源共享。
2. 下游渠道的共享。这两种品类都极为依赖线下渠道的特点,意味着可以共享大卖场、商超、便利店等渠道,采购者也主要为女性顾客,重合率极高。
恒安作为当之无愧的国产卫生巾老大,是非常典型的这一类企业。
恒安旗下众多耳熟能详的品牌
恒安是国内最早建起卫生巾生产线的企业之一。1991年,恒安的 “安乐”卫生巾在全国妇女卫生巾的市场占有率就已高达40.11%,稳居行业产销量第一。
经过对日本市场的考察,1993年恒安又推出卫生巾品牌“安尔乐”,生产更为先进的护翼型卫生巾;2003年,为应对不断细分的市场和外资品牌的强势,恒安首推出“七度空间”少女系列,瞄准年轻女性市场。
对比恒安集团卫生巾和纸巾两块业务我们会发现,相对卫生纸而言,卫生巾是个利润更高的品类。
卫生巾业务与其它业务的毛利率对比
多品牌,全覆盖,是这一类企业另一个重要特点。
广东景兴一直以ABC主攻中高端市场,同时也不忘推出了更年轻化、性价比高的“Free”品牌;而恒安旗下的“安乐”、“安尔乐”、“七度空间”三个品牌,也分别定位于低端市场、职场新人和年轻女性。
可以说,国产卫生巾品牌之所以能在过去10年的激烈竞争中逐渐赶超外资巨头,凭借的正是这种对细分市场的敏感。先行一步方能制胜,是从零起步的民营企业家们的准则。
第二类:品类丰富、品牌单一的跨国快消品公司
以宝洁为首的跨国外资企业曾经是中国市场上的绝对霸主,宝洁的护舒宝市场占有率一度达到惊人的53%。
不同于多品牌发展的本土企业,跨国企业大多只专注于一个品牌的推广和销售,并依托于单独品牌,以系列的形式推出新品。
手握大型商超渠道和省级代理商的跨国企业,虽然在渠道的下沉方面处于弱势,但随着经济增长和消费者观念的转变,其布局全球的营销视野使之更能迎合消费者的需求、理念上领先一步。
在所有国内卫生巾品牌的广告还在突出女性的娇弱时,2014年护舒宝旗下的液体卫生巾品牌always推出了一则与众不同的广告片。深色的背景下,女性被鼓励抛弃刻板印象,做一个有力量、自信的自己。
护舒宝Always广告like a girl
这则广告随着 “我就是女生”这一全球性活动在150个国家传播,被播放8500万次,引发全球百万女性共鸣,并斩获亚洲最大的创意节金投赏全场大奖。
可以说这类企业和巨头致胜的法宝依赖的就是强大的渠道分销和市场广告营销费用的投放,这是外资品牌最大的资源。
但在产品区分度并不高的卫生巾领域,服务、体验、价值传递势必会成为品牌扩展的新方向,这一点,被野心勃勃的创业公司看到了机会。
第三类:互联网起家的新创业公司
如前面所说,现有的卫生巾价格区分不明显。随着收入提高和观念改变,卫生巾的中高端市场其实还有很大的空间。
目前这一领域的投融资并不频繁。我们选取了几家近年来获取融资、比较受关注的几家互联网卫生巾品牌。
虽然单价较传统卫生巾品牌普遍贵2-3倍,但对于专注于提升服务和用户体验的互联网创业品牌,线上销售的方式节约了层层代理的经销成本,意味着将更多精力投入产品的设计和品质把控。
这类公司的产品普遍有以下几个特点:
1. 注重外包装和设计感
更具设计感的外包装
有设计感和质感的包装不仅为顾客提供美学享受,还能增强产品的社交属性。成立初期的轻生活曾将礼盒装定义为”第一盒男人买的卫生巾”,用包装升级赋予商品礼品属性。
2.产品创新升级
纯棉无致敏无添加,更高的吸收率,选购更有的吸收体高分子材料,是所有品牌共同的标榜。除此之外,NONOLADY的小黑巾,护你妹的小翅膀外观专利,各品牌争相在产品上升级改造,力求更高的品质。
3. 服务和体验升级
比起贩卖卫生巾,互联网卫生巾品牌更像“暖男”。笑话推送、漫画ip、经期提醒,服务和产品打包售卖,是一种销售模式的转型。
4.注重用户社群打造,增强互动
护你妹的达人圈、nonolady的nono族,打造一个女性社区更有利于增强用户粘性,这是很难获得反馈的传统品牌难以渗透的领域。
据了解,轻生活2016年线上销售突破3000万,用户复购率33%;轻奢定位的NONOLADY的年均订单在9000万-1亿;护你妹经过三轮融资,目前流水200-300万,基本实现盈亏平衡;
但新兴品牌也要考虑到,一旦线上销售的中高端市场饱和,品牌和信誉是否能继续为产品背书。
最后用一张表格来对比这几类企业的现状。
对于本土企业,其多年积累的渠道优势和品牌口碑已相当成熟,未来攻占垂直领域时也将处于优势地位。
而这一波互联网企业真正面临的问题是,市场和分销渠道下沉三四线城市的时候,应如何去布局线下的渠道,否则线上流量红利不在的时候,就会面临真正的天花板。目前新消费品牌大部分都在渠道下沉上遇到了比较大的问题。
2.2 卫生棉条是明日之星吗?
总结完现有的玩家,小七要特别提示一个新品类——卫生棉条。
不同于卫生巾,卫生棉条是一种置入式、全新形态的女性经期用品。让我们看一个简单的示意图。
据有使用经验的网友分享,棉条轻便无感,其实是一种十分好用的产品,倒得了立下得了水,真正的在中国,棉条390万美元的销售额在巨大的卫生巾市场面前显得不值一提。在市场更成熟的日本,也仅有10%的女性会选择使用卫生棉条或与卫生巾并用。
主要的原因或许有以下几点:
1. 东亚女性不同于西方女性的性观念。棉条在西方1933年就已经面世,几乎和卫生巾市场同步发展。未经历过渡时期直接进入卫生巾时代的中国女性,置入式的使用方式显然难以克服已有的使用习惯。
2. 棉条单价更贵,性价比不高。无导管棉条单价和卫生巾相当,更为便捷卫生的有导管棉条价格一般在卫生巾价格的3倍以上,不同价格有很大差异。
3. 隐含的中毒性休克综合症(TSS)风险。其实随着技术进步现代棉条已经能将此风险降到十万分之三,是极低概率事件。
与日本市场相比,价值中国消费者更易接受新鲜事物,显然棉条销售还有上升的空间。对此,专注研发卫生棉条的互联网新品牌“棉册”的创始人认为,三年之内棉条会迎来它的爆发期。
不仅棉册、非秘、姾棉条等新兴品牌嗅到了棉条的商机,本已在卫生巾品类站稳脚跟的快消巨头们也跃跃欲试。
2017年初,宝洁旗下的tampax棉条正式在中国上架。作为美国市场份额第一的卫生棉条,这已经是tampax进军中国的第三次尝试(上一次还是在1998年登陆南京)。尤佳妮旗下的知名品牌“苏菲”也推出了卫生棉条产品。
同时,也有很多厂商认为棉条是很小的品类,不值得开发推广。
总体来说,由于文化和习惯的差异,棉条这一品类的天花板,或许也来的十分低。棉条要在女性卫生用品市场攻城略地,意味着营销上仍需要巨大的投入进行消费者教育。
90年代进入中国的O.B.棉条其实有过一波短暂的爆发。棉条广告上笑容自信的女郎向消费者展示着新时代不同的女性生活,引起那个年代女性的反弹。
然而短暂的爆发期后O.B.棉条又进入到不温不火的尴尬境地。近年来,逐渐兴起的女性主义,也许又为卫生棉条创造了一个新的机遇。
未来产业投资机会
1. 中高端轻奢市场正在逐渐成为新蓝海。取悦自己成为中国女性的消费新主张。另一方面随着整体中国中产消费水准的提升,轻奢风正在成为中国新中产的选择,在这中间,中高端卫生巾品牌的蓝海市场正在出现新的窗口机会。追求健康、无添加,纯天然元素的产品正在越来越受到女性的青睐。
2. 基于女性刚需产品卫生巾为切入口的新创业机会正在打开。通过社群化用户客群,以刚需产品为切入口,形成女性整产业链打通和资源共享,深度挖掘女性用户生命周期,为女性提供基于卫生巾等同类型产品的全生命周期产品贯穿。所以,基于产品运营经营女性用户未来价值会很大,基于这个模式产生的按月订购模式、自助购买模式将会衍生新的零售机会。
3. 打造女性经期服务体系。围绕着卫生巾这个刚性切入口的产品,去打造女性的经期管理,将经期管理与卫生巾产品的个性化定制结合起来。从而形成独特的C2B产品模型,这会是目前卫生巾产品的结构性的创业机会,从而把一个产品从单一的卖产品转变为卖服务的公司。
4. 围绕着女性和纸这两个中间品类去重构新产品的品类外延。利用渠道共享的机会,现有的卫生巾产品可以以这个爆品为核心去做品类外延的扩展,从而切入到整个纸的大市场中。而与更多女性IP合作,去切入到内容服务与新零售市场中。
5. 新品类消费升级的机会。围绕女性经期一系列护理产品,卫生棉、卫生裤,都可以成为新的市场机会。尤其是卫生棉条等新的产品品类机会还是空白和新增市场,这个品类中存在着新的品牌机会。未来几年围绕着这个产业链的并购也存在着大量的机会。
总之这个女性大品类壁垒比较高,护城河较深,对于新入局企业并不容易,更多机会将在更加垂直的蓝海市场之中。
如果你想了解更多专业内容,认识更多志同道合的人,欢迎加入我们社群,一起解锁更多新的可能~
—往期推荐—
《研究了120个在抖音里做新品牌的公司,我总结出了对抖音电商的8条思考》
《2021年中国新消费产业10大事件|新消费智库年终复盘②》
《时尚化叠加数字化革命,LOHO在眼镜行业不止想做下一个Zara》