如果你已经成功地按照上一篇推送安装好软件和插件,今天可以正式进入 Blender 的学习了。
学习一个软件的功能,要从认识它的界面开始,了解它默认界面上每个部分大致都是干嘛用的——这些东西不需要强记,了解即可,因为你用多了自然就会知道,而且,有些部分可能你根本就不会用到。
所以不要被复杂的界面吓到。
然后我们要学习怎样使用3D软件来观察物体。
以上,则是我们今天的课题目标。
首先,从这里下载本节教程的相关文件,包括图片和视频:
链接:https://pan.baidu.com/s/1WqFMv4zofHA69qYod_BS2Q
提取码:ctbv
把文件后缀名 “.v” 改成 “.zip” ,然后解压,后续我就不再重复这一点了。
也可以点击文末“阅读原文”的链接。
大纲:
Blender的界面功能认知;
Blender界面的优化;
界面操控——以自己希望的方式观察物体。
1.Blender的界面功能认知
打开你的 Blender。
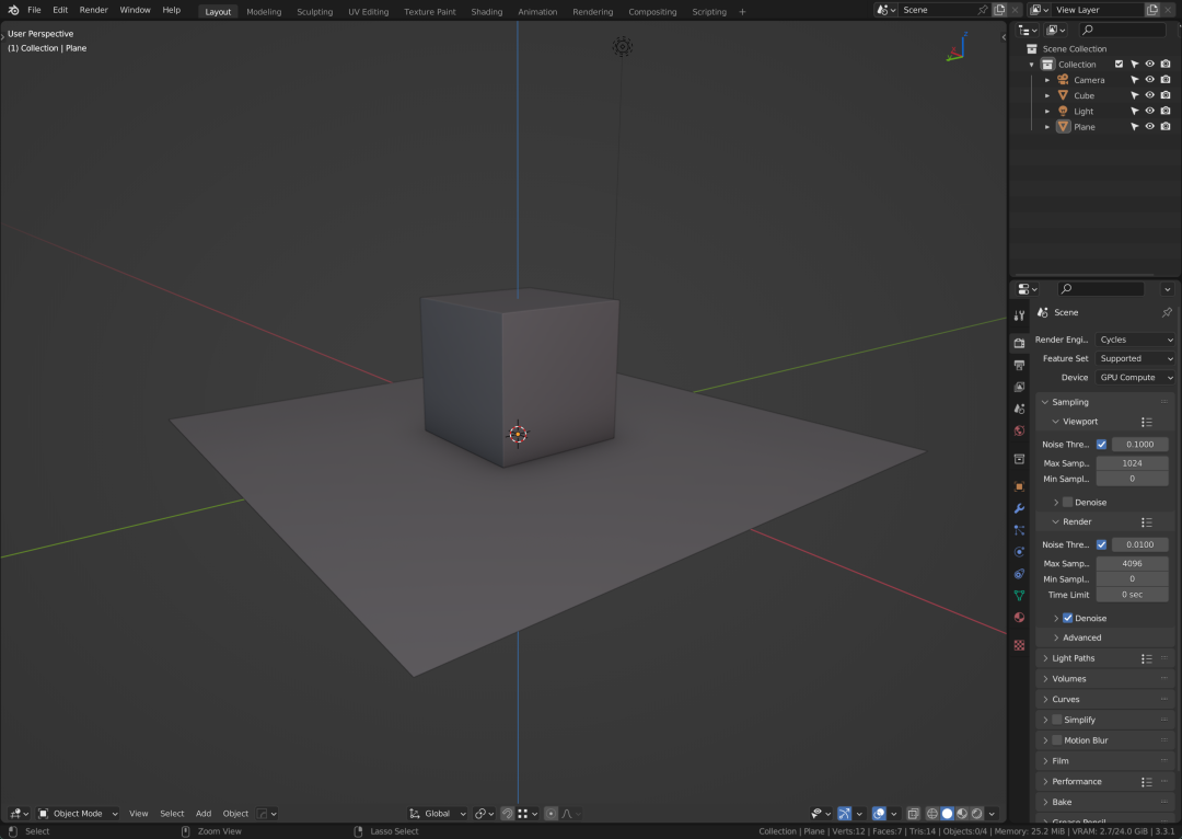
它的界面大体是这样的
注意,
窗口最下方的一排小按键你们有可能是在顶部,
但功能上不会有什么差别。
不要慌,在各种3D软件中,Blender 已经算是界面比较简洁的一个了。
打开下载压缩包里的这张图:
下面我逐一介绍一下界面中这些部分的大致功能,如果其中有些名词或者概念你感觉看不明白,不要纠结它,此时你只需了解即可,我提到快捷键的,一般比较重要和常用,但目前无需记住它们,后续你还可以翻回来看(当使用这些功能时我会再强调)。
对应序号:
1.菜单栏
和其他软件一样,菜单栏里可以开启窗口,设置功能——但我们不会频繁地使用它,目前需要了解的就2个内容:
在 File(文件)里你可以打开、保存、另存、导入文件,这和PS没什么区别,有些不太明白的选项,请无视它;
在 Edit(编辑)里的 Preferences(偏好设置)在上一个推送里已经提到过了,它比较常用,除此之外,其他不需要了解。
另外,菜单栏右侧的一排选项卡,是软件默认的一些应用场景模板(比如建模、雕刻、设置贴图都是不同的应用场景),但我们可以无视,一般保持默认的 Layout 即可。
2.主操作窗口
就是你对模型(或者贴图或者其他对象)做操作的主要的3D空间。
你可以在主操作窗口的下方(或上方)看到一些小按键2-1…2-12,它们是和主操作窗口相关的一系列小功能。
我简单解释一下它们的大致作用,它们其中的一些比较重要,但此时你无需刻意记忆,后面用多了自然就记住了;
3.常用工具
按快捷键 T ,主操作窗口左侧会弹出一个工具条,都是一些常用的功能,其中一些功能的我们后续是要学一下快捷键的。
4.工具和插件
按快捷键 N ,主操作窗口右侧会弹出一个工具条,这里可以找到软件默认开启的和大部分你自己安装的插件。
5.大纲
大纲就有点类似PS里的图层,它通常以结构树的方式呈现场景里所有的物体,在这里面选择物体,和在主操作空间里点选是一样的。
而且,你还可以在大纲里控制某些物体是否允许选择,是否隐藏,是否被渲染等等。
6.属性栏
用来对物体的属性做调整,比如你想要改变灯光的某些设置(比如把灯光变得更亮),那么选择场景里的某个灯光,然后到这个区域你可以调整它的参数。
模型、摄像机、贴图也是一样,总之,选择某个物体后,可以在这里改设置。
以上,就是Blender界面上的基本功能分区。
方法论:
你无需纠结“功能这么多,怎么记得住”。
首先,Blender是一个功能全面的3维软件(它甚至可以做动画),我们最多只会用到它的功能的30%;
其次,越常用的功能,随着你重复次数的增加,它会自然而然被记住;不常用的功能,记不住也没事;
再次,和画画一样,在3D中,要实现一个目标(比如做一个灯泡模型),方法并不只有一个,我们无需了解所有的方法,甚至无需确保方法必须是最高效的,作为创作辅助,你只要“能做出来”就可以了。
我就是以这种思路在很短的时间里自学完成了各种软件,这也算是一种方法论吧,希望能给你带来一些启发。
2.Blender界面的优化
Blender 的界面是可以高度自定义的——也就是说,你可以按照你的习惯去安排各种窗口的大小和位置。
比如你看我自己的:
和默认安装好的会有些不一样,因为这是我自定义出来的界面。
可以看到,我在我的 Blender 界面里扩展出了两个副窗口 A 和 B ,扩展出的窗口可以和主窗口同时提供信息。
副窗(A)是一个和主窗口一样的模型视窗,这样我可以在两个窗口中以不同方式观察同一个模型(比如副窗显示摄像机里定好构图的效果,或者显示三视图等等);
副窗(B)我把它设定为调整材质节点的窗口(关于材质以后再说)。
如果你的屏幕比较大,也可以这么做,屏幕太小就算了。
如何拆分 Blender 的窗口
对照下载文件夹内的视频——《3-2.如何拆分 Blender 的窗口》
拆分窗口:
将鼠标光标移动到操作窗口的角落间隙上,光标会变成“十”字;
光标变为“十”字后,按住鼠标左键,向现有的操作窗口方向拖拉,拆分合适之后松开鼠标。
合并窗口:
将鼠标光标移动到操作窗口的角落间隙上,光标会变成“十”字;
光标变为“十”字后,按住鼠标左键,向需要合并的窗口方向拖拉,显示合并效果后松开鼠标。
如果搞乱了:
直接关闭Blender,重新打开再做即可。
保存为默认配置:
如果拆分效果已经满意了,你希望以后打开 Blender 都是现在这个界面,可以把目前的效果保存为 Blender 的启动默认配置。
打开 File(菜单)(1)—— Defaults(2),点击Save Startup File(3),保存当前状态为 Blender 的启动配置。
PS:如果搞乱了,点击下面的 Load Factory Settings(4),还原到出厂配置(也就是初始没有做任何调整的状态)。
3.界面操控——以自己希望的方式观察物体
严格来说,这是才是你开始学习 Blender 的第一个章节。
进入 3D 世界的最开始的三个技能是:
观察物体;
选择物体;
观察选中的物体
下面我们依次学这三个技能。
观察物体
打开下载文件夹内的 Blender 文件 “3-3.场景.blend”,
对照视频——《3-4.观察物体》
以下这些操作必须熟练:
选择物体
对照视频——《3-5.选择物体》
以下这些操作必须熟练:
PS:如需设置某些物体不被选择,选择该物体后,点击大纲视图中该物体后方的箭头图标(1),再次点击则恢复可选。(如果没有箭头图标,点漏斗图标(2)设置开启)
观察选中的物体
对照视频——《3-6.观察选中的物体》
有时,我们需要针对某个/某些物体做放大观察或者精细操作,你当然可以使用滚轮缩放来放大操作,但也可以用下面的方式快速选中后放大观察。
首先,选中某个/某些物体。
按住 ~ 键(大键盘数字键1的左边),调出视图菜单:
View Selected(1)就是选中放大,鼠标移动到相应方向后松开 ~ 键即可。
你也可以使用插件 Machi3tools 的快捷键(相对来说更好用):
选中某个/某些物体,然后按 F ,即可选中放大;
如果我们希望选中放大这个物体的同时,暂时隐藏其他的物体,则按 ctrl+F ,有时这样会方便对某个物体单独操作。如果要取消,鼠标点击其他任意区域,再按一次 ctrl+F 即可恢复。
如果你能熟练运用以上操作,你应该就可以以任意的方式操控和观察模型了。
下一篇教程中,我们将学会按自己的想法放置物体。
——严格来说,学会这篇和下一篇教程,你应该就可以试着把3D运用到自己的创作里面去了。
然后说明一下此教程的版权。
你可以在注明来源的情况下,把视频分享给朋友或者在网络上发布,但不可商用。
之前也有不少朋友建议我开个视频网站的账号什么的,其实我有账号(很久没用了),只是目前觉得打理这类社交媒体是一件挺消耗的事情,所以我才选择以“远古的链接下载方式”发布教程,这会让我觉得更简单一些,也可以给本社恐患者回避掉不必要的社交。
改天接着聊。