这是创刊于2015年1月1日的 有赞说 第 764 期
为了助力商家快速布局微信小程序,降低商家使用门槛。3月10日有赞推出“公共版小程序”,无需向微信单独申请,直接免费使用!(点此查看详情),免费使用且无需申请。
虽然公共版小程序已经上线,但是还是有很多商家会有疑惑,让我们一个一个来解答:
解
1
答
公共版小程序常见问题
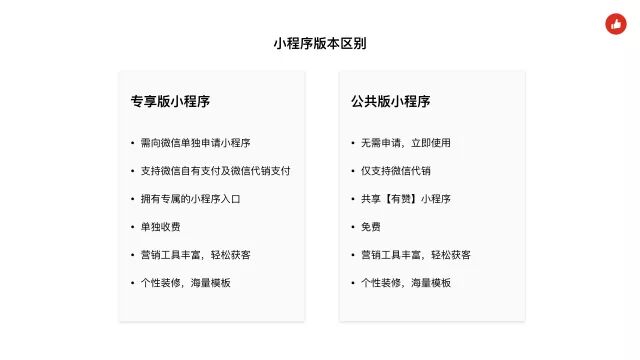
Q1:公共版小程序和付费的专享版小程序的区别到底是什么?
答:上图比较一下区别,然后再一一解读。
①开通流程区别:
【专享版】开通步骤:
1、注册有赞帐号并创建店铺
2、选择“专享版小程序”
3、单独申请微信小程序并授权给有赞
4、填写商户信息,提交微信审核
5、审核通过,拥有专享版小程序
【公共版】开通步骤:
1、注册有赞帐号并创建店铺
2、选择“公共版小程序”
3、立即拥有公共版小程序
公共版小程序申请更加便捷,不需要提交信息审核,只要你有有赞店铺,即可生成。
②历史入口区别:
【专享版】:专享版小程序店铺在【微信】-【聊天下拉】或者【发现】-【小程序】列表中拥有独立的小程序记录,顾客点击后直接进入专享版小程序店铺购物下单。
【公共版】:公共版小程序店铺在【微信】-【聊天下拉】或者【发现】-【小程序】列表中显示的是“有赞”小程序,消费者点击“有赞”小程序后,就能进入商家的公共版小程序。
相对于专享版小程序来说,公共版小程序的历史入口更深了一些,需要多一步,通过“有”赞小程序入口进入。
③微信自带流量入口区别:
简答来说,公共版小程序的入口相较于专享版的区别可以概括为3种情况:
1、公共版通过扫码、分享的形式,都是可以直接跳转到商家自己的公共版小程序。(上面的第1~3条入口)
2、上面第4~10条的入口,公共版小程序也是拥有的,但是相比于专享版会多一个步骤,先通过“有赞”小程序入口进入,再进入商家的公共版小程序。
3、虽然在公众号部分不支持直接插入公共版小程序,但是可以通过插入小程序码的方式来实现在公众号内的推广。
公共版小程序是帮助那些想快速上线自己的小程序,抢占第一波流量。除了上述区别,其他所有专享版拥有的功能公共版小程序也都有,营销工具、装修模版等都是一样的哦!
Q2:公共版小程序是商家共享的,那可以给我带来流量吗?
答:答案是否定的,用户只有添加过的公共版小程序才可以在“有赞”小程序里,没有添加过的不会在里面显示。所以和专享版小程序一样,还是要多去推广自己的小程序,才有机会增加自己小程序的曝光。
Q3:我可以同时拥有专享版和公共版吗?
答:不可以,因为一个店铺在店铺后台同一时间只会拥有一种小程序版本的小程序码。但是!
【公共版】可以升级为【专享版】,升级后店铺后台的小程序码自动更换为专享版小程序码,商家可以推广自己的专享版小程序。需要注意的是,原公共版小程序码依然有效,依然可以访问并产生交易。
【专享版】到期后商家可以手动切换为【公共版】,店铺出现小程序的地方系统会自动更新为公共版小程序码,商家可以推广自己的公共版小程序店铺。需要注意的是,原专享版小程序依然可以访问,但是无法产生交易。
Q4:小程序的有效期和店铺的有效期有关系吗?
答:有关系。小程序【公共版】和【专享版】都需要在店铺有效期内使用,如果店铺歇业或打烊,小程序也无法正常交易。
Q5:为什么要使用共享版小程序?
答:这是一道送分题!小程序这么火,你不用吗?不抢占这第一波小程序电商红利吗?而且免费!免费!免费!重要的事情说三遍!小报君也是操碎了心,这波安利一定要收好。
开通路径:【店铺后台】-【店铺】-【小程序装修】
更
2
新
有赞小程序v2.1上线
今天有赞小程序v2.1上线,支持发券宝、商品分享、有赞担保等功能,同时支持分享商品正在内测中。
上线1:小程序支持发券宝
1)进店有礼
若设置了进店有礼活动,新客户进入店铺首页,或者任意商品详情页,会发送新人礼包;
礼包中包含后台设置的多张优惠券,优惠券会直接发放到相应账户中;
2)裂变优惠券
若设置了裂变优惠券活动,在支付成功页面会弹层引导用户分享优惠券;
点击【转发并领取】,可以把优惠券转发到微信聊天中给其他好友领取;
转发后,该客户会自动领取到一张优惠券。客户可以查看其他人的领取记录,也可以继续转发此优惠券;其他客户点击微信聊天中的小程序卡片,可以领取此优惠券。
上线2:小程序支持商品分享
小程序商品详情页,商品名称右侧增加“分享”按钮,点击可以选择发送到微信好友或保存海报图分享到朋友圈。
上线3:小程序支持有赞担保
社交生态信用体系薄弱,导致陌生购买转化率低,通常粉丝转化率20%~40%,非粉丝转化率却不足1%。有些买家会因为担心商品品质、售后维权等问题不敢买。
为创造安全放心的移动购物环境,有赞将于2018年3月13日起推出“有赞担保”服务,从“有赞担保品牌背书”、“保险公司双重保障”、“在线客服工具”、“协助处理售后问题”四个维度帮助买卖双方建立安全放心的购物环境,切实帮助商家提高购买转化率。
内测中:小程序支持分销商品
万众期待的小程序分销目前已经在v2.1版本内测啦,我们计划在3月底正式向商家开放分销功能,实际的上线时间点可能会根据内测进度有微小调整。此次小程序将直接接入升级后的分销系统。
回
3
顾
小程序已上线56项功能
(点击大图查看小程序已上线功能)