“金牛俯首辞旧岁,瑞虎腾跃迎新春”,阔别了2021年,来到2022农历壬寅虎年。在这辞旧迎新之际,中国科技馆2022年春节系列教育活动也将在线上与大家相遇,陪伴大朋友、小朋友们度过一个快乐祥和、健康安全、充满科学味儿的新春佳节!具体活动都有哪些呢,且听小编慢慢道来。
欢迎参观“虎年话虎”即时展览!
春节期间,中国科技馆将精心策划并推出“虎年话虎”即时展览。展览以“虎与人”为主线,以“虎的自然属性和虎文化相融合”为特色,从“山林虎影”“文化虎踪”“重振虎威”三大方面分别展示虎的生物学特点、虎文化、虎保护等内容,从文化和自然两方面加深对虎的客观认识。
没办法来到现场参观展览的小朋友不要着急,据小编了解,“虎年话虎”即时展览的相关配套教育活动将通过“云享科学”“线上看展”等形式与大家见面,让我们一起期待一下吧!
展览地点:
中国科技馆主展厅二层恐龙广场
展出时间:
2022年1月底至3月
“冰雪运动的科学之奥”线上主题活动期待你的参与!
对于小编来说,春节期间最重要的一件事情就是看2022年北京冬奥会啦!中国科技馆也围绕“科技冬奥”主题在新春之际推出了“冰雪运动的科学之奥”线上主题活动,以此向大家普及冰雪运动科普知识,弘扬奥林匹克精神,传播中国冰雪运动文化。
活动内容:
活动依托科技馆展览展品资源,结合摩擦力、流体阻力、离心现象、作用力与反作用力、角动量守恒以及能量转换等科学内容,深入剖析冰雪运动背后的科学原理,从科学视角看懂冰雪运动项目中的知识与技巧,感受冰雪运动的魅力。
直播时间:
2月5日10:00
参与方式:
通过“钉钉”软件扫描下方二维码进入直播群或在“钉钉”软件直接搜索群号31550658进群,入群请务必注明“孩子姓名+年龄+家长联系电话”。该活动同步在“钉钉群32808313”“中国数字科技馆”等平台推送,搜索“‘冰雪运动的科学之奥’线上主题活动”即可参与活动。
“爱上科技馆”系列线上冬令营活动,开营啦!
2022年寒假已经开始,“爱上科技馆”冬令营主题活动也已准备就绪!三大主题冬令营都将以线上形式开展,既可以云端参观科技馆展览展品,又可以观看神奇的科学实验,更可以跟随科技辅导员一起动手实验和制作,共同感受科学的魅力、探索科学的神奇。是不是很酷炫呢!
活动内容一:
“对话天宫”主题线上冬令营
2021年12月9日下午,“天宫课堂”第一课正式开启,面向全球进行直播。神舟十三号乘组航天员翟志刚、王亚平、叶光富在中国空间站进行太空授课,演示微重力环境下物体运动、液体表面张力等现象,展示中国空间站的工作生活场景,相信大家对神奇的实验还记忆犹新!
本次线上冬令营直播活动从科技辅导员的视角,配合天宫课堂实验视频,采用视频+实验演示+互动的形式,为同学们带来集科学性、教育性、趣味性、互动性为一体的科学盛宴。
活动内容二:
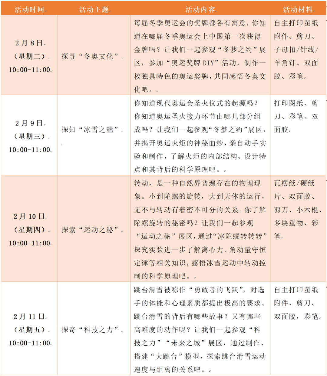
“科技冬奥嘉年华,加油一起向未来”主题线上冬令营
在北京2022年冬奥会举办之际,中国科技馆围绕“冬梦飞扬”主题展览推出“科技冬奥嘉年华,加油一起向未来”主题线上冬令营,如果你想探寻冬奥文化、探索冬奥项目、探秘冬奥科技、感悟冬奥精神,就快来跟小编一起云看展、云制作吧!
活动内容三:
“虎闹新春”主题线上冬令营
在2022虎年新春之际,中国科技馆推出“虎闹新春”主题线上冬令营。当“虎虎生风”的王者气度、“如虎添翼”的勇猛强大、“虎头虎脑”的呆萌可爱遇到科学小知识、科学小制作,会碰撞出怎样的精彩火花呢?
参与方式:
钉钉软件搜索群号:31565360中国科技馆-科学体验营。入群请注明“姓名+年级+学校+联系电话”。每期活动名额100人,报名顺序以提交报名信息时间顺序为准。全程参与并完成课后作业可获得电子证书。
注意事项:
活动前,请家长协助准备活动材料;活动中,请家长全程陪同参与;报名成功的学生在活动时间可在钉钉软件与中科馆老师互动。
“云享科学”春节特别大放送,空间站知识等你解锁!
2021年12月9日下午,中国空间站“天宫课堂”第一课正式开启,神舟十三号的航天员老师们不仅对他们在轨的工作场景进行了介绍,还在失重条件下为大家演示了多项科学实验,可以说是非常精彩!“云享科学”栏目将在春节期间推出与天宫空间站相关的系列小百科《关于空间站的千奇百问》,带领大家一起变身航天领域的小专家,学习空间站及太空相关的硬核内容,一起涨知识咯!
春节讲座不停歇,“中科馆大讲堂”与你线上相约!
“中科馆大讲堂”在二月也为大家带来了精彩的科普讲座,从保密知识、中华文明、好奇心想象力、双碳等内容,分别邀请不同领域专家和学者开展题为《我们身边的密码》《 虎啸龙吟——从虎文物说十二生肖历》《 奇妙的光学新材料——探索不一样的视界》《海岸带碳中和路径》的科普讲座,内容相当丰富!请大家牢记下面的时间安排,千万不要错过哦!
小编在这里提醒大家,“云享科学”和“中科馆大讲堂”可以扫描下方二维码,关注掌上科技馆公众号在线观看!“爱上科技馆”系列线上冬令营活动一定要提前在钉钉报名参与。当然,你还可以登录中国数字科技馆网站(
https://www.cdstm.cn/subjects/kjgldkxk/)参与其他有趣的线上活动,小编与你们不见不散哦!
中国科学技术馆展览教育中心品牌活动组供稿