全国人民代表大会常务委员会关于修改《中华人民共和国民事诉讼法》的决定
(2021年12月24日第十三届全国人民代表大会常务委员会第三十二次会议通过)
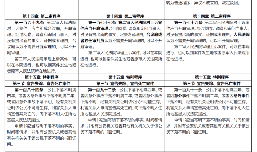
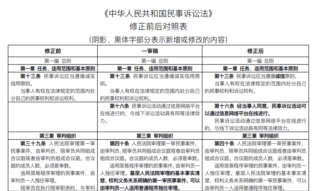
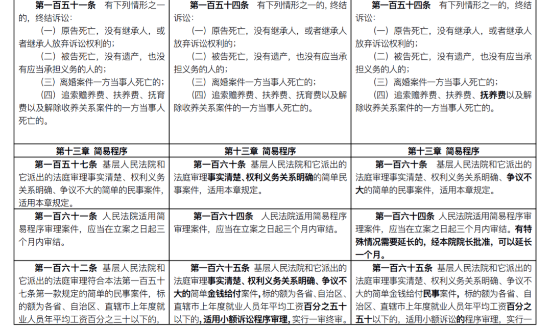
第十三届全国人民代表大会常务委员会第三十二次会议决定对《中华人民共和国民事诉讼法》作如下修改:一、增加一条,作为第十六条:“经当事人同意,民事诉讼活动可以通过信息网络平台在线进行。“民事诉讼活动通过信息网络平台在线进行的,与线下诉讼活动具有同等法律效力。”二、将第三十九条改为第四十条,第二款修改为:“适用简易程序审理的民事案件,由审判员一人独任审理。基层人民法院审理的基本事实清楚、权利义务关系明确的第一审民事案件,可以由审判员一人适用普通程序独任审理。”三、将第四十条改为第四十一条,增加一款,作为第二款:“中级人民法院对第一审适用简易程序审结或者不服裁定提起上诉的第二审民事案件,事实清楚、权利义务关系明确的,经双方当事人同意,可以由审判员一人独任审理。”四、增加一条,作为第四十二条:“人民法院审理下列民事案件,不得由审判员一人独任审理:“(三)人民群众广泛关注或者其他社会影响较大的案件;五、增加一条,作为第四十三条:“人民法院在审理过程中,发现案件不宜由审判员一人独任审理的,应当裁定转由合议庭审理。“当事人认为案件由审判员一人独任审理违反法律规定的,可以向人民法院提出异议。人民法院对当事人提出的异议应当审查,异议成立的,裁定转由合议庭审理;异议不成立的,裁定驳回。”六、将第八十七条改为第九十条,修改为:“经受送达人同意,人民法院可以采用能够确认其收悉的电子方式送达诉讼文书。通过电子方式送达的判决书、裁定书、调解书,受送达人提出需要纸质文书的,人民法院应当提供。“采用前款方式送达的,以送达信息到达受送达人特定系统的日期为送达日期。”七、将第九十二条改为第九十五条,第一款修改为:“受送达人下落不明,或者用本节规定的其他方式无法送达的,公告送达。自发出公告之日起,经过三十日,即视为送达。”八、将第一百六十一条改为第一百六十四条,修改为:“人民法院适用简易程序审理案件,应当在立案之日起三个月内审结。有特殊情况需要延长的,经本院院长批准,可以延长一个月。”九、将第一百六十二条改为第一百六十五条,修改为:“基层人民法院和它派出的法庭审理事实清楚、权利义务关系明确、争议不大的简单金钱给付民事案件,标的额为各省、自治区、直辖市上年度就业人员年平均工资百分之五十以下的,适用小额诉讼的程序审理,实行一审终审。“基层人民法院和它派出的法庭审理前款规定的民事案件,标的额超过各省、自治区、直辖市上年度就业人员年平均工资百分之五十但在二倍以下的,当事人双方也可以约定适用小额诉讼的程序。”十、增加一条,作为第一百六十六条:“人民法院审理下列民事案件,不适用小额诉讼的程序:“(三)需要评估、鉴定或者对诉前评估、鉴定结果有异议的案件;十一、增加一条,作为第一百六十七条:“人民法院适用小额诉讼的程序审理案件,可以一次开庭审结并且当庭宣判。”十二、增加一条,作为第一百六十八条:“人民法院适用小额诉讼的程序审理案件,应当在立案之日起两个月内审结。有特殊情况需要延长的,经本院院长批准,可以延长一个月。”十三、增加一条,作为第一百六十九条:“人民法院在审理过程中,发现案件不宜适用小额诉讼的程序的,应当适用简易程序的其他规定审理或者裁定转为普通程序。“当事人认为案件适用小额诉讼的程序审理违反法律规定的,可以向人民法院提出异议。人民法院对当事人提出的异议应当审查,异议成立的,应当适用简易程序的其他规定审理或者裁定转为普通程序;异议不成立的,裁定驳回。”十四、将第一百六十九条改为第一百七十六条,第一款修改为:“第二审人民法院对上诉案件应当开庭审理。经过阅卷、调查和询问当事人,对没有提出新的事实、证据或者理由,人民法院认为不需要开庭审理的,可以不开庭审理。”十五、将第一百九十四条改为第二百零一条,修改为:“经依法设立的调解组织调解达成调解协议,申请司法确认的,由双方当事人自调解协议生效之日起三十日内,共同向下列人民法院提出:“(一)人民法院邀请调解组织开展先行调解的,向作出邀请的人民法院提出;“(二)调解组织自行开展调解的,向当事人住所地、标的物所在地、调解组织所在地的基层人民法院提出;调解协议所涉纠纷应当由中级人民法院管辖的,向相应的中级人民法院提出。”十六、将第十三条中的“诚实信用”修改为“诚信”;将第四十六条、第一百三十七条、第一百四十一条中的“审判长”修改为“审判长或者独任审判员”;将第八十二条中的“节假日”修改为“法定休假日”;将第一百零六条、第一百五十一条、第二百零六条、第二百五十七条中的“抚育费”修改为“抚养费”;将第一百二十八条中的“合议庭组成人员”修改为“审判人员”;将第一百四十九条中的“由本院院长批准”修改为“经本院院长批准”;将第一百八十四条、第一百八十五条中的“意外事故”修改为“意外事件”;将第一百八十七条中的“其近亲属或者其他利害关系人”修改为“利害关系人或者有关组织”;将第一百九十条中的“或者他的监护人”修改为“本人、利害关系人或者有关组织”;将第一百九十三条中的“民法通则”修改为“民法典”;将第一百九十六条中的“物权法”修改为“民法典”;将第二百三十九条中的“从规定的每次履行期间的最后一日起计算”修改为“从最后一期履行期限届满之日起计算”。《中华人民共和国民事诉讼法》根据本决定作相应修改并对条文顺序作相应调整,重新公布。![]()
↓↓↓等待您的品鉴↓↓↓
![]()
▲长按二维码“识别”关注
中文法律门户网站,
一个独立思考的自媒体,
一个独特视角审视中国法治的平台。
喜欢这些↓↓文章,点击阅读:
▶▶最高法裁判:离婚协议中关于房屋归属一方的约定对抗债权强制执行的3个条件
▶▶最高法:债权人打债务人电话主张债权,非本人接听诉讼时效能否中断?
▶▶最高法裁判:邮寄送达诉讼文书被退回后,即直接公告送达的,违法!
▶▶最高法案例:受伤职工调解获赔后,还能否享受工伤保险待遇?
▶▶“搭便车”出事故,谁担责?