52项行为被禁、最高罚2000万!国家能源局行政处罚裁量权基准征求意见!
国际能源网团队
国际能源网
国际能源网
微信号
inencom
功能介绍
每日分享风电、光伏、储能、氢能、电力、新能源、碳中和、天然气、石油、煤炭等,汇集能源天下大事,解读时事热点话题!
发表于
收录于合集
编辑 | 国际能源网团队
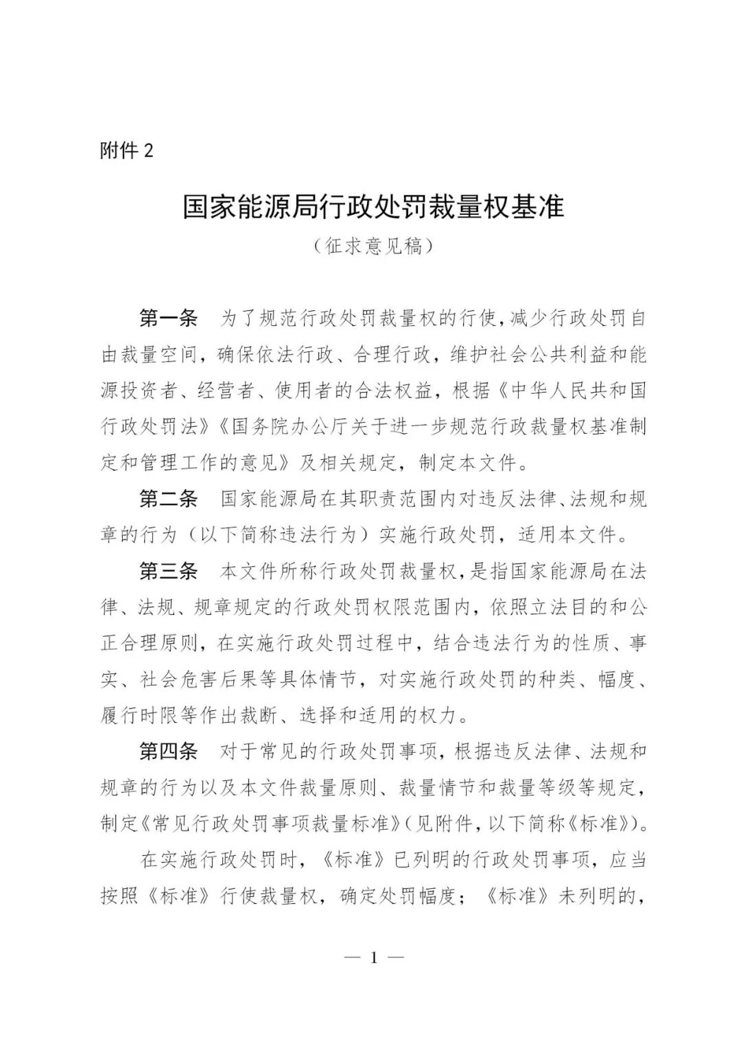
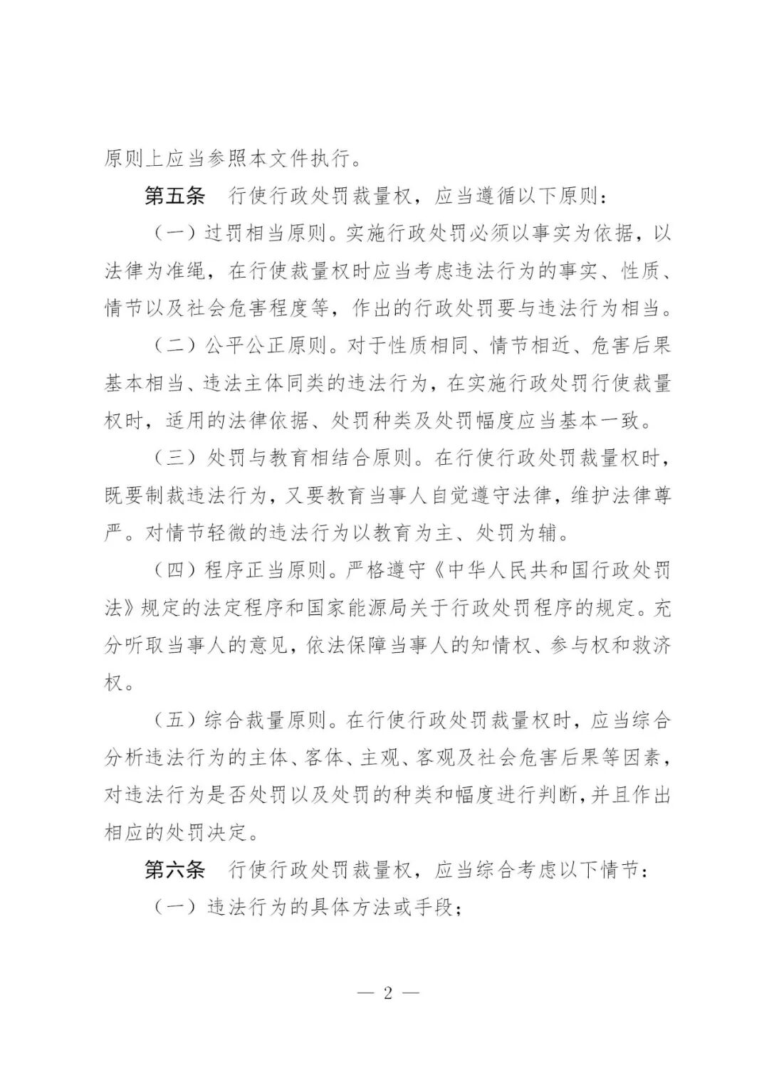
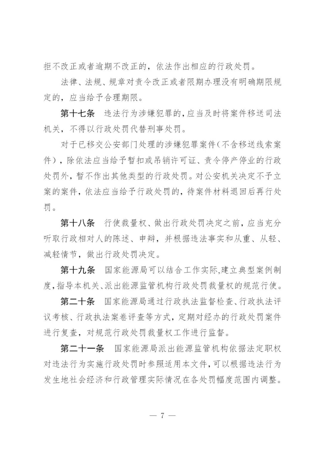
国际能源网(微信号:inencom)获悉,近日,国家能源局发布《国家能源局行政处罚裁量权基准(征求意见稿)》,向社会公开征求意见。
截止日期为2022年10月10日。
在行政许可方面,
未取得许可证擅自经营电力业务,将责令改正,没收违法所得,可以并处违法所得5倍以下的罚款;
构成犯罪的,依法追究刑事责任;发生重大以上生产安全事故或重大质量责任事故,依法降低许可证等级;情节严重的,依法吊销许可证;以欺骗、贿赂等不正当手段取得项目核准文件,
尚未开工建设的,由核准机关撤销核准文件,处项目总投资额1%以上5%以下的罚款;
已经开工建设的,依照前款规定予以处罚;构成犯罪的,依法追究刑事责任。
在市场监管方面,
对于电力市场主体未按照规定办理电力市场注册手续;提供虚假注册资料;未履行电力系统安全义务;有关设备、设施不符合国家标准、行业标准;行使市场操纵力;有不正当竞争、串通报价等违规交易行为;
不执行调度指令等违法行为。将责令改正;拒不改正的,处10万元以上100万元以下的罚款;
对直接负责的主管人员和其他直接责任人员,依法给予处分;情节严重的,可以吊销电力业务许可证。
在安全监管方面,
生产经营单位未按照规定设置安全生产管理机构或者配备安全生产管理人员、注册安全工程师的;危险物品的生产、经营、储存、装卸单位以及矿山、金属冶炼、建筑施工、运输单位的主要负责人和安全生产管理人员未按照规定经考核合格的;未按照规定对从业人员、被派遣劳动者、实习学生进行安全生产教育和培训,或者未按照规定如实告知有关的安全生产事项的;未如实记录安全生产教育和培训情况的;未将事故隐患排查治理情况如实记录或者未向从业人员通报的;未按照规定制定生产安全事故应急救援预案或者未定期组织演练的;特种作业人员未按照规定经专门的安全作业培训并取得相应资格,上岗作业的。
将责令限期改正,处十万元以下的罚款;逾期未改正的,责令停产停业整顿,并处十万元以上二十万元以下的罚款,对其直接负责的主管人员和其他直接责任人员处二万元以上五万元以下的罚款。
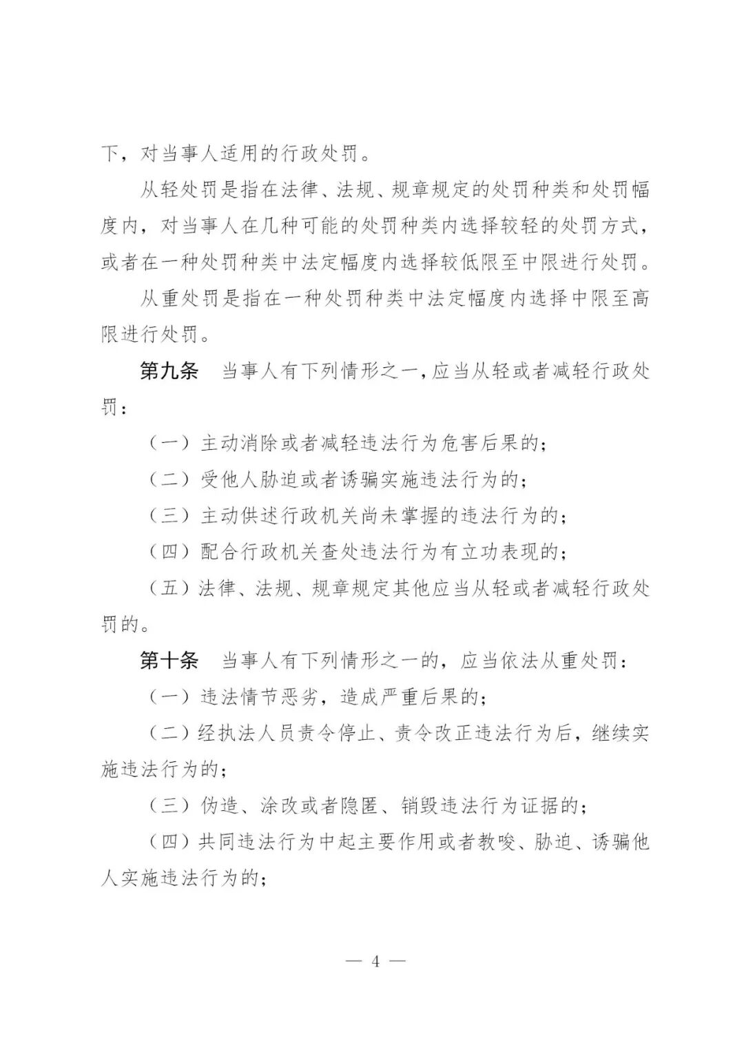
常见行政处罚事项裁量标准如下:
原文如下:
推荐阅读
涨知识!国家能源局发布户用光伏建设运行指南、百问百答!
国家能源局:创新风电投资建设!大力推进乡村风电开发!
差级企业1110家!优级企业占比15.85%!国家能源局发布电力行业信用状况年度分析报告(2022)!
新增12.94GW风电+30.88GW光伏!国家能源局官宣上半年重点能源数据!
预览时标签不可点
微信扫一扫
关注该公众号
知道了
微信扫一扫
使用小程序
取消
允许
取消
允许
:
,
。
视频
小程序
赞
,轻点两下取消赞
在看
,轻点两下取消在看