"主要内容
月度高频数据回顾:
11月地产供需两端持续走弱,商品房销售单月同比降幅扩大,一线城市住宅价格承压,待售面积高位增长。拿地、新开工持续低迷,单月开发投资额降至2018年4月以来最低。11月以来房地产行业“三箭齐发”,政策层面融资支持力度加大,但11月房企资金面数据整体未呈现改善,短期内政策惠及的主要对象仍是央国企及部分优质民企,后续政策对房企整体资金面的传导有待持续观察。
政策及热点事件回顾:
需求端政策方面,11月起各地政策延续宽松态势,地方层面放松政策频出,杭州、南京、成都等热点二线城市限购限贷政策松动。中央层面更加强调当前行业的风险问题,考虑到商品房销售仍处于筑底阶段,需求端政策有待持续跟进。供给端政策“三箭齐发”,房企获超4万亿授信额度,优质房企积极申请储架式注册发行额度,股权融资冻结多年后重启,政策“组合拳”力度加大。
地产债发行与到期情况:
11月地产债发行规模221.20亿元,同比大幅增长,民营房企中龙湖集团和滨江集团发行债券总额28亿元,占比12.66%。2022年12月中旬至2023年1月中旬,地产债合计到期偿付金额298.7亿元,涉及回售行权的债券余额135.65亿元,金地集团、石榴置业和珠江投资或面临一定的偿付/回售压力,部分出险房企债券已整体展期。
信用风险事件:
2022年11月至12月中旬,境外评级机构累计发生12次评级调整,建业地产、绿地控股、新城发展等房企遭遇评级下调。光明地产挂牌转让的锦如置业60%股权及债权,但尚未征集到有效意向方;龙光境内债整体展期事项已获得债券投资人表决通过,境外债重组方案尚未达成一致意见。
"
销售:2022年1-11月,全国商品房累计销售面积12.13亿方,同比下降23.30%;累计销售金额11.86万亿元,同比下降26.60%。11月单月商品房销售金额为9,815.78亿元,环比增长3.84%,同比下降32.22%,单月环比小幅回升,同比降幅较10月扩大8个百分点;销售面积1.01万方,环比增长3.21%,同比下降33.26%,单月降幅较10月扩大10个百分点。随着各地宽松政策力度加大,限购限贷政策放松的二线城市范围扩大,叠加疫情防控政策优化,房地产销售有望缓慢企稳筑底。
分城市能级来看,30大中城市中,一线、二线和三线城市11月商品房成交面积同比分别下降31.11%、41.44%和12.27%,同比降幅有所扩大;环比分别下降1.03%、增长4.96%和增长25.06%。一线城市同比降幅大幅走阔,环比下降;二线城市及三线城市环比回正,但同比数据仍较弱。
价格:70大中城市商品住宅销售价格环比总体延续略降态势,其中新建商品住宅和二手住宅销售价格环比下降城市分别有51个和62个,比上月分别减少7个和持平上月。一线城市价格表现不佳,新建商品住宅和二手住宅环比降幅扩大,同比涨幅收窄;二线城市住宅价格指数同比降幅基本持平上月,环比降幅有所收窄;三线住宅价格同比降幅最大,但边际有所企稳,环比及同比降幅基本持平上月。
库存和去化:截至2022年11月末,商品房待售面积55,203万方,累计同比增长10%,绝对值规模持续上升。商品房库存去化周期进一步延长,狭义房屋去化周期4.65个月,广义房屋去化周期为75.50个月,同比分别增长0.20个月和3.22个月,去化周期为近年来高位。
新开工和竣工:2022年1-11月,累计新开工面积111,632万方,同比下降38.90%。房企开工动力不足,新开工同比降幅大幅扩大,11月单月新开工面积7,910.29万方,环比减少11.66%,同比降幅扩大至50.82%。1-11月累计竣工面积55,709万方,同比下降19%,累计同比降幅扩大0.3个百分点;单月竣工面积为9,144.42万方,同比下降20.23%,环比上升60.83%,随着保交楼持续推进,竣工面积同比增速有望持续修复。
投资:2022年1-11月,全国房地产开发投资额123,863亿元,同比下降9.8%,较1-10月累计同比降幅扩大1个百分点;11月单月投资额9,917.70亿元,为2018年4月以来最低(春节期间除外),同比下降19.89%,单月投资增速连续14个月负增长(剔除受疫情影响的2月份同比数据);11月单月环比下降4.52%。
土地成交:2022年1-11月,累计土地购置面积8,455万方,同比下降53.8%;土地购置面积当月值为1,023万方,环比增长3.99%,同比下降58.48%。累计土地成交价款7,591亿元,同比下降47.7%;当月值为1,530亿元,环比增长47.60,同比下降50.78%。11月多地突破开展第四、第五轮土地集中供应,未来集中供应或常态化,而土地市场能否走出颓势仍取决于销售端能否回暖。
资金来源:2022年1-11月,房地产累计到位资金136,313亿元,同比减少25.70%,其中定金及预收款、国内贷款、个人按揭贷款和自筹资金同比分别下降33.6%、26.9%、26.2%和17.5%。11月单月房企到位资金10,832.88亿元,同比降幅扩大至35.38%,环比下降3.12%,其中国内贷款和自筹资金单月到位金额有所下降。受到销售低迷以及预售资金严管控的影响,定金及预收款累计同比降幅33.6%,仍表现最弱但降幅有所收窄。房地产开发资金来源中,自筹资金占比仍35.94%,较上月小幅增长,国内贷款占比有所下滑。11月以来房地产行业“三箭齐发”,政策层面融资支持力度加大,但11月资金面数据整体未呈现改善,短期内政策惠及对象仅限于央国企及部分优质民企,后续政策对房企整体资金面的传导有待持续观察。
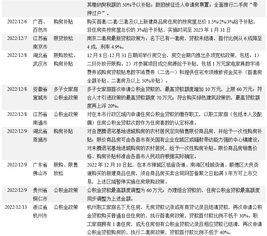
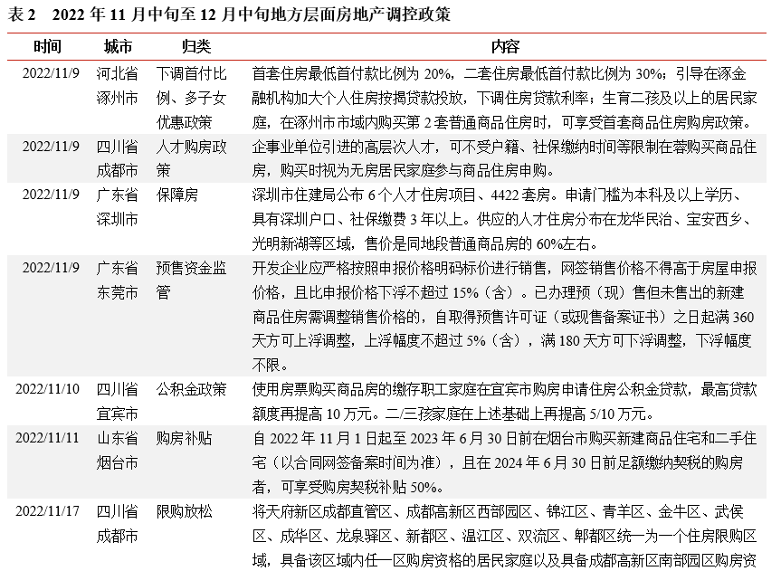
11月中旬以来,河南、四川、安徽湖北等省份多地出台了放松调控政策,具体内容以公积金政策、购房补贴、首付比例降低、限购放松为主。各地对住房公积金政策调整频率较高,放松方式多样;购房补贴包括契税补贴、人才购房补贴,与当地人才引进政策形成合力。11月中旬以来多地放松贷款政策,以降低首套房及改善性住房首付比例、推动贷款利率下降为主,如河北省涿州市“引导在涿金融机构下调住房贷款利率”;江苏省南京市二套房首付比例由6成降至4成,利率4.9%。限购政策方面,成都、西安、武汉、佛山等地均出台限购放松政策,其中佛山市全面解除限购政策。部分地市或加大货币化安置力度,如河南省邓州市“推行货币化安置”,驻马店市“鼓励采取货币化安置方式进行安置”等。
部分热点二线城市限购限贷政策松动,成都市将多个行政区统一为一个住房限购区域,具备该区域任一区购房资格的居民家庭均可在该区域内购房,同时出台了人才购房政策,高层次人才可不受限制购买商品住房;西安市将部分街道划分为非限购区域,同时降低非户籍家庭、新迁入家庭的购房社保缴纳时限,多孩家庭限购政策宽松等;武汉市将限购范围缩小至二环内,降低非户籍市民购房条件;南京市将二套房贷款首付比例由6成降至4成,同时部分区域放开三套房限购;杭州市继11月11日下调二套房首付比例后,公积金贷款政策亦有所调整。热点二线城市放松力度较大,能够对市场信心的提振起到一定作用。
12月15日,国务院副总理刘鹤在第五轮中国-欧盟工商领袖和前高官对话上发表书面致辞,重申房地产企业是国民经济支柱产业,并表示正在考虑新的举措,努力改善行业的资产负债情况。12月16日,中央经济工作会议再次重申保交楼、支持刚性和改善性住房需求,以及有效防范化解优质头部房企风险,改善资产负债情况等。中央层面更加强调当前行业的风险问题,考虑到商品房销售仍处于筑底阶段,需求端政策有待持续跟进,后续如销售不及预期有望进一步打开政策空间。
11月监管出台多项融资支持政策,从信贷、债券、股权方面“三箭齐发”。据不完全统计,房企累计获4万亿授信额度,保交楼专项借款持续加码;政策支持下房企债券注册额度加速落地,监管机构携部分房企探索公司债“央地合作”增信新模式;股权融资冻结多年后再度重启,出险房企债务重组有望加快,房企融资迎来较大力度利好。
11月21日,人民银行、银保监会联合召开全国性商业银行信贷工作座谈会表示,央行拟发布保交楼贷款支持计划,至2023年3月31日前,央行将向商业银行提供2,000亿元免息再贷款,支持商业银行提供配套资金用于支持“保交楼”,封闭运行、专款专用。保交楼专项贷款扩容,旨在支持已售住房的建设交付,是“十六条”具体落实的政策之一。预计未来商业银行仍将加大保交楼贷款发放力度,对优质项目提供资金支持。
继人民银行、银保监会印发《关于做好当前金融支持房地产市场平稳健康发展工作的通知》(以下简称“十六条”)后,商业银行积极响应,据不完全统计,房地产企业获意向性融资额超4万亿。从签订战略合作协议的银行看,国有大行及其分行授予房企的意向性融资额度较高,城商行及农商行倾向于向区域内本土房企授予授信额度。从房企看,全国性的未出险龙头房企如万科、碧桂园、龙湖等获得的授信额度较高。需要注意的是,商业银行多数采取签订战略性框架协议的方式授予意向性融资额度,最终如何落地、落地额度多少仍待观察。
总体来看,“十六条”发布后商业银行加大对房地产企业的信贷支持,优质未出险房企融资难问题或得到有效缓解,但具体落地效率、落地额度仍待观察。
11月8日交易商协会公告“第二支箭”延期并扩容,房企及相关各方积极响应。截至12月13日,交易商协会已受理龙湖集团、新城控股、美的置业、万科集团合计780亿元储架式注册额度,已由中债增全额担保发行四支中票,合计67亿元。此外,金地集团、旭辉控股、绿城中国拟报送储架式发行额度分别为150亿元、150亿元和110亿元。需要注意的是,2022年8-10月示范性房企发行中债增担保中票票面利率位于3.2%-3.5%区间,本次“第二支箭”扩容后发行中票票面利率介于3%-4.3%区间,不同房企发行债券票面利率差别较大,或与市场波动剧烈,不同房企资质有所差异有关。
沪深交易所持续完善民营企业债券融资支持机制,积极探索“央地合作”增信新模式,系由中国证券金融股份有限公司(以下简称“证金公司”)、地方担保公司及证券公司联合创设信用保护合约,提供增信支持。交易所市场的信用保护工具采用与债券本身相分离的结构设计,投资者付费的模式,将信用保护工具的定价权交由各个专业投资机构与发起机构之间进行博弈,对投资风险进行充分的市场定价,同时部分信用保护工具品种可以上市交易,债券投资方与信用保护工具投资者分离。
12月9日,新希望、美的置业在上交所共簿记发行24.3亿元公司债券,碧桂园在深交所簿记发行10亿元公司债券,证金公司联合市场机构为3家民营房企债券发行同步创设信用保护工具。从已落地项目看,“央地合作”增信模式涉及多方参与,协调磋商难度较大,信用保护期限和额度各不相同,如大范围开展仍需监管及政策持续发力。
总的来说,“第二支箭”官宣扩容落地以来,房企抓住机会窗口加快申请注册额度,市场对优质民营房企认可度显著提升。
11月28日,证监会宣布上市房企股权融资调整优化的5项措施,恢复涉房上市公司并购重组及配套融资、允许A股上市房企非公开方式再融资(H股同步调整),标志着房企融资“第三支箭”正式落地。A股上市房企再融资自2016年以来已冻结至今,本次放松了房企再融资的募集资金用途,既可以用于房地产项目建设,也可以补充流动资金、偿还债务等。房企股权融资成本较低,一方面有利于房企优化资本结构、缓解偿债压力,参与项目投资建设;另一方面,有利于优质房企兼并收购,出险房企债务重组化解风险。
截至12月8日,据不完全统计,已有16家房企启用“第三支箭”,公告方案包括定向增发、重组等,用途主要集中在“保交付”、补充流动资金、偿还债务、购买资产四大方面,参与房企包括世茂集团、华夏幸福等出险民企,也包括万科、碧桂园、招商蛇口等优质房企。
总的来说,涉房上市公司股权融资时隔多年重启,具有较强的标志性意义,政策有利于企业风险化解,房地产企业参与积极度较高。但需注意的是,行业近年处于下行周期,房企股价偏低,甚至远低于每股净资产值,定增举措可能会摊薄原股东利益。
11月21日,中国人民银行、银保监会联合召开全国性商业银行信贷工作座谈会,提出鼓励银行落实好“内保外贷”,以帮助房地产企业获取境外融资。12月2日,市场消息显示中国监管机构要求中国银行、中国建设银行、中国工商银行和中国农业银行这四大行在12月10日前向房企提供以国内资产做担保的离岸贷款。“内保外贷”是指境内银行为境内企业在境外注册的附属企业或参股投资企业提供担保,由境外银行给境外投资企业发放相应贷款。12月9日,中国银行宣布利用境内外市场资源,成功为龙湖集团提供“内保外贷”业务,该笔贷款规模为7亿元,已于12月9日实现提款。市场消息称工行拟为碧桂园提供3亿美元的“内保外贷”业务。
总的来看,“内保外贷”业务的开展,说明了监管层、银行及企业多方均有修复境外融资信用的意愿,优质未出险房企境外融资渠道有望缓慢回归正轨。
11月9日深圳市住建局发布关于六个项目住房面向人才配售的公告,将地处宝安区、龙岗区、龙华区和光明区的六个项目住房合计4,422套,面向符合条件的人才配售。配售条件为具有深圳户籍,参加社保累计缴费3年以上,且是深圳市认定的人才(包括全日制本科及以上的学历型人才和技能型人才);购房方式为申请后摇号;配售价格为同类市场化价格的60%。
本次人才住房配售是深圳市首次推出的人才住房,标志着深圳市进一步加速深化住房制度改革,加大住房供应,同时深圳市人才住房项目正式进入到销售和分配阶段。据媒体统计,从2019年至今,深圳有24宗通过招拍挂成交的宅地涉及可售型人才房,地块所处地区包括福田、南山、宝安等核心区域,预期后续大量可售型人才住房将陆续入市。可售型人才房推出或为核心一二线城市平衡住房经济属性和民生属性提供新经验。
2022年11月,共有15家房企在境内发行债券20只,合计发行总额221.20亿元,发行总额同比大幅增长;其中公司债85.60亿元,中票112.30亿元,超短融6.50亿元,短融3.30亿元,资产支持证券7.50亿元,非公开定向债务融资6.00亿元。从发行人企业性质来看,2022年11月发债中央企业、地方国有企业发行总额占比分别为44.53%、42.81%,民营房企发债总额28亿元,占比12.66%。民营房企中滨江集团成功发行8亿元2年期中票,龙湖集团发行三年期中期票据20亿元,系中债增全额担保债券。
2022年12月中旬至2023年1月中旬,地产行业兑付涉及17只债券,合计偿付金额298.7亿元;涉及回售行权的债券余额合计135.65亿元。出险房企到期或回售规模较大,其中海伦堡偿债压力较大,宝龙实业面临一定的回售压力,龙光控股境内存量债券已整体展期。未出险民营房企中,金地集团面临一定的到期偿付压力,石榴置业、珠江投资面临一定的回售压力。
2022年11月中旬至12月中旬,境外评级机构累计对房地产企业进行12次评级调整。评级被下调的房企包括建业地产、绿地控股、新城发展等。
碧桂园大股东出售碧桂园服务股份套现50亿港元;龙光集团整体债务展期工作取得进展
2022年11月以来,房地产企业或控股股东出售资产较为频繁,其中碧桂园实控人杨惠妍出售碧桂园服务股份套现约50亿港元;光明地产挂牌转让的锦如置业60%股权及债权,但尚未未征集到有效意向方;奥园集团拟出售奥园健康29.9%股权,要求买方为国资。
此外,恒大地产风险处置持续开展,恒大深圳公司各区域项目已实现100%复工,恒大持有的长沙5处不动产将公开拍卖,原恒大深圳湾超级总部地块完成易主。
12月6日,龙光境内债整体展期事项已获得债券投资人表决通过,成为第二家境内债务整体展期通过的房企,境外债重组方案尚未达成一致意见。
欢迎关注#中证鹏元评级#视频号
法律声明:
本订阅号所发布的原创报告所采用的数据均来自合规渠道,通过合理分析得出结论,结论不受其它任何第三方的授意、影响,特此声明。报告中观点仅是相关研究人员根据相关公开资料作出的分析和判断,并不代表公司观点。