"主要内容
对比:6月初,交易所和交易商协会分别针对转型债券发布了具体的发行政策,两者的不同之处在于:其一,交易所低碳转型债券聚焦低碳转型领域经济活动,不强调行业,交易商协会转型债券则强调试点领域在八个高碳排放行业;其二,募集资金用于低碳转型领域的比例不同;其三,交易商协会要求披露发行人在募集资金所投领域的总体转型规划,以及该规划是否与国内相关政策一致;其四,交易商协会在募集资金管理方面做出了具体规定;其五,在第三方评估认证方面,交易所低碳转型债券未提及,交易商协会转型债券建议进行第三方评估,还对评估报告内容做了具体要求。截至目前,国内债券市场可持续类债券品种有绿色债券、碳中和债券、蓝色债券、可持续发展债券、社会责任债券、可持续发展挂钩债券、转型债券。除可持续发展挂钩债券外,其余可持续类债券品种均限定资金用途,用于特定的领域。
银行和企业的发行案例:在政策发布之前,上交所已经发行了4只低碳转型债券,由3家发行人发行,除了低碳转型挂钩债券外,募集资金均100%用于低碳转型领域,均进行了低碳转型属性论证,有2家发行人对公司的转型规划、目标进行了披露。此外,2021年中国银行和建设银行在境外市场也发行了转型债券,还分别制定了《转型债券管理声明》、《转型债券框架》,对合格项目类别、合格条件和示例、明确排除的项目做了详细列示。
发行建议:1.转型债券适合在绿色债券市场参与度不高的传统高碳排放行业内企业。普通的转型债券适合有明确募投项目(募投项目属于低碳转型领域)的企业,而低碳转型挂钩债券不需要指定募投项目,更适合没有合适项目、更倾向于在企业层面设置转型目标的企业,但是需要注意,低碳转型挂钩债券需要挂钩具体的债券条款,通常情况下会挂钩“不能完成目标时利率调升”条款,若未能在规定时间完成目标会增加发行人的融资成本。此外,发行转型债券要对募投项目或挂钩目标的低碳转型属性做充分论证。
2.发行转型债券,尽管交易所未要求披露发行人的转型规划,我们依然建议比照交易商协会要求,披露发行人募投领域的转型规划、具体措施等,且发行人的转型规划要可信、有雄心,相关信息披露可以参照 ICMA的《气候转型融资手册-发行人指引》。
3.发行转型债券,还应做好债券的募集资金管理和信息披露。我们还建议进行第三方评估认证。第三方机构一方面可以帮助发行人在转型规划和路径的设计、披露方面提供意见,另一方面可以帮助发行人、券商做好转型效果、环境效益等相关信息披露。
"
6月2日,上交所发布《公司债券发行上市审核规则适用指引第2号——特定品种公司债券(2022年修订)》,新增低碳转型公司债券品种。6月6日,交易商协会发布《关于开展转型债券相关创新试点的通知》。交易所的低碳转型债券和交易商的转型债券(统称转型债券)的比较如下图所示。
两者的相同之处在于,募集资金均投向低碳转型领域,均要求在募集说明书披露募集资金拟投向的低碳转型领域的具体情况,预计或实际的转型效果、预计经济效益及环境社会效益等,存续期定期报告中披露募集资金使用情况、转型项目进展情况、转型效果、环境效益等。两者的不同之处在于:
其一,两者对低碳转型领域的具体要求不尽一致,交易所低碳转型债券聚焦低碳转型领域经济活动,不强调行业,交易商协会转型债券则强调试点领域在八个高碳排放行业,即电力、建材、钢铁、有色、石化、化工、造纸、民航,支持这八个行业的两类经济活动(具体见上图)。值得注意的是,此前被移出《绿色债券支持项目目录》的煤炭相关项目被纳入转型债券支持领域;
其二,在募集资金用于低碳转型领域的比例上,交易所低碳转型债券要求该比例为70%,交易商协会则为100%,与两者对绿色债券的要求相似;
其三,在信息披露方面,交易商协会转型债券还要求披露发行人在募集资金所投领域的总体转型规划,以及该规划是否与国内相关政策一致;
其四,交易商协会在募集资金管理方面做出了具体规定,包括应设立募集资金专户、加强存续期信息披露、开展募集资金用途专项排查等;
其五,在第三方评估认证方面,交易所低碳转型债券未提及,交易商协会转型债券建议进行第三方评估,还对评估报告内容做了具体要求,除了要围绕募集资金用途、资金管理、项目筛选和资金分配等四个维度,评估募集资金用途是否满足转型目标,对项目能源节约量(以标准煤计)、碳减排等环境效益进行专业定量测算,还要评估发行人在募投所处领域是否建立了清晰的转型路径和总体规划、募集资金使用是否与该规划相匹配、总体规划是否与有关政策相一致等内容。
此外,交易所还提到可以通过遴选关键绩效指标和低碳转型目标,明确目标达成时限,将债券条款与发行人低碳转型目标相挂钩,发行低碳转型挂钩公司债券。与此前市场上的可持续发展挂钩债券一样,低碳转型挂钩公司债券募集资金用途不受限制,在发行时鼓励进行独立第三方评估认证,存续期应当聘请独立第三方机构按年度对关键绩效指标表现及低碳转型目标达成情况实施跟踪评估认证并出具评估意见或认证报告,直至债券挂钩条款执行完毕。
截止目前,国内债券市场可持续类债券品种有绿色债券、碳中和债券、蓝色债券、可持续发展债券、社会责任债券、可持续发展挂钩债券、转型债券。除可持续发展挂钩债券外,其余可持续类债券品种均限定资金用途。可持续发展挂钩债券可以与其他债券品种同时贴标,资金用途按照可持续发展挂钩债券要求,无需指定资金用途。各可持续类债券的特征详见图2。
截至6月10日,上交所已经发行了4只低碳转型债券,发行时间在5月份,在交易所发布相关规则之前,实践先行。发行人是电力、钢铁、化工行业,主体级别均为AAA级,2只为低碳转型挂钩债券,1只低碳转型债券同时贴标“绿色”,1只低碳转型债券同时贴标“科技创新”。
资金用途方面,中国华能集团有限公司发行的两只低碳转型挂钩债券按照政策要求对募集资金用途无特殊限制,用于偿还公司到期的超短期融资券。“G22宝钢1” 和“22华鲁K1” 的募集资金均100%用于低碳转型领域,涉及的项目均具有节能降碳的环境效益,均进行了低碳转型属性论证,但是由于债券发行是在政策发布之前,所以未明确说明募投项目对应的低碳转型领域。
第三方评估认证和预期环境效益方面,中国华能集团有限公司发行的两只低碳转型挂钩债券和“G22宝钢1”均进行了第三方评估认证,“G22宝钢1”详细披露了募投项目的预期环境效益目标。“22华鲁K1”未说明是否进行第三方评估认证,募集说明书中对募投项目的预期环境效益目标进行了简单论述。
发行人的转型规划方面,尽管交易所未要求发行人披露具体的转型规划、目标、措施等信息,中国华能集团有限公司在发行文件中详细披露了集团在清洁能源领域的转型发展规划,并论证了转型目标具有挑战性并展示了较高的雄心以及债券预设的关键绩效指标和校准低碳转型绩效目标与集团战略目标的一致性。还披露了公司为达成目标采取的措施以及未来3年预计的资金需求。“G22宝钢1”简要说明了发行人母公司中国宝武钢铁集团有限公司的低碳转型路径、目标。“22华鲁K1”未进行发行人转型规划方面的相关披露。
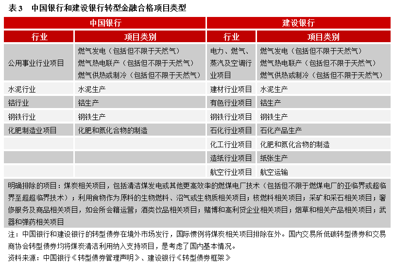
2021年,中国银行和建设银行分别在境外债券市场发行了金融机构转型债券,如表2所示。在债券发行之前,两者分别制定了《转型债券管理声明》、《转型债券框架》,两个文件对转型金融的定义基本一致,即:符合国际指引或标准的转型金融,即根据各国家地区碳中和目标的实现路径,通过技术改造及设备升级等手段支持传统行业减少污染、实现向低碳或零碳转型的转型金融。两个文件均对合格项目类别、合格条件和示例、明确排除的项目做了详细列示,如表3所示。相比之下,中国银行转型金融支持的合格项目类别不包括石化产品生产、纸张生产和航空运输。此外,中国银行分区域(中国、欧盟、其他区域)对各项目类别应达到的定量指标或阈值做了明确规定,例如,对于公用事业行业项目,位于中国的项目碳排放量应低于天然气消费量72.8tCO2/TJ的全国平均水平;位于欧盟的项目应符合欧盟分类法的要求,包括天然气发电和热电联产的碳排放量低于100gCO2/kWh;位于其他地区的项目应参考当地相关的低碳或零碳过渡政策和指南(如有)。
转型债券适合在绿色债券市场参与度不高的传统高碳排放行业内企业。普通的转型债券适合有明确募投项目(募投项目属于低碳转型领域)的企业,而低碳转型挂钩债券不需要指定募投项目,更适合没有合适项目、更倾向于在企业层面设置转型目标的企业,但是需要注意,低碳转型挂钩债券需要挂钩具体的债券条款,通常情况下会挂钩“不能完成目标时利率调升”条款,若未能在规定时间完成目标会增加发行人的融资成本。此外,发行转型债券要对募投项目或挂钩目标的低碳转型属性做充分论证。
发行转型债券,尽管交易所未要求披露发行人的转型规划,我们依然建议比照交易商协会要求,披露发行人募投领域的转型规划、具体措施等。发行人制定的转型规划应对标国内碳中和目标、《2030年前碳达峰行动方案》、“十四五”规划纲要、国内相关机构发布的行业转型路径等。且发行人的转型规划要可信、有雄心,气候债券倡议组织(CBI)相关报告指出“那些具有一定环境效益但效益微乎其微的活动不能被笼统地贴上转型的标签,可信的转型必须支持一个与《巴黎协定》目标相一致的且具有雄心的减碳目标。” 国际资本市场协会(ICMA)于2020年12月发行了《气候转型融资手册-发行人指引》,为发行人在进行气候转型融资时的信息披露提供指引和建议,目的在于提高转型类债券融资的可信度,根据该文件,发行人在进行气候转型融资时需要披露的四个关键要素包括:发行人气候转型战略和公司治理;业务模式中考虑环境要素的重要性;气候转型战略应参考具有科学依据的目标和路径;执行情况有关信息的透明度,具体如表4所示,中国银行和建设银行的转型债券均根据该文件的建议进行了相关信息披露。
发行转型债券,还应做好债券的募集资金管理和信息披露。转型债券的募集资金管理和信息披露要求与碳中和债券的相关要求类似,要严格与普通的绿色债券,所以,在发行时,要做好未来信息披露的具体工作安排,包括设立募集资金专项账户、闲置资金使用限制、存续期定期报告中披露募集资金使用情况、项目进展、转型效果、环境效益等。
最后,我们依然建议发行转型债券时进行第三方评估认证。第三方机构一方面可以帮助发行人在转型规划和路径的设计、披露方面提供意见,另一方面可以帮助发行人、券商做好转型效果、环境效益等相关信息披露。
欢迎关注#中证鹏元评级#视频号
法律声明:
本订阅号所发布的原创报告所采用的数据均来自合规渠道,通过合理分析得出结论,结论不受其它任何第三方的授意、影响,特此声明。报告中观点仅是相关研究人员根据相关公开资料作出的分析和判断,并不代表公司观点。