"主要内容
实践中,该如何把握和界定城投公司的“合理融资需求”呢?
本文认为:对于城投公司而言,在判断一项发债计划是否符合“合理融资需求”的条件时,首先要确保该项发债计划在合规层面达到监管要求,一定不能突破 “严禁新增隐债”这一红线。之后,要从募集资金用途入手,判断其发债计划通过监管审核并得到市场认可的可能性。
(1)如果是用于借新还旧,目前以同一个监管部门下的债券品种发新债还旧债被认定为合理性融资的概率很高,也即以新发企业债偿还到期企业债,以新发公司债偿还到期公司债,以新发非金融企业债务融资工具偿还到期非金融企业债务融资工具,但若要以新发公司债偿还到期企业债或者以新发中期票据偿还到期公司债,则被认定为合理性融资的可能性会大幅降低,更不用说以新发债券去偿还非标、银行贷款了。
(2)如果是用于项目建设投资,建议先从项目类别上做大体判断,诸如保障性住房、产业园、交通运输、停车场、物流园等类型的项目通常是比较容易通过审核的,若能与县城新型城镇化、农村产业融合、社会领域产业等热点相结合则更好,同时还应确认项目本身符合“是否能产生较为充足、稳定的市场化销售/运营收入”、“项目净收益是否覆盖债券本息和项目总投资”、“补贴收入占比是否超标”等条件,若项目不符合以上条件就很可能会遭遇“卡壳”。
(3)如果是用于补充营运资金,则必须提醒的是,由此产生的融资需求被判定为合理融资需求并得到满足的概率低于有限定的借新还旧和项目建设投资所产生的融资需求,而且它与主体的信用资质水平高度挂钩。主体级别越高,其因补充营运资金而产生的发债融资需求就越容易被认定为合理融资需求,所发债券中可用于补充营运资金的比例和金额也就越大。相反,很可能发债计划遭遇“难产”或发债额度被迫“打折”。
(4)如果是用于履行社会责任相关领域,建议城投公司在政策允许的范围内争取最大的发债额度,一方面用于扶持小微企业、支持战略性新兴产业和高科技产业的发展等,另一方面可将剩余额度用于解自身的“急”和“难”。当然,若城投公司只是单纯出于履行社会责任而发债融资,则其合理性有较大概率被认可,债券产品设计方面也不用费心思。
"
4月央行发布金融“救市23条”,其中第11条提出“加大对有效投资等金融支持力度”,具体措施中包含“要在风险可控、依法合规的前提下,按市场化原则保障融资平台公司合理融资需求,不得盲目抽贷、压贷或停贷,保障在建项目顺利实施”,此一条一出,“城投融资放松”、 “建议满仓城投”、“还是城投香”的声音重又广泛流传于市场。不过,在当前大环境之下,“救市23条”所传导的真实信息是否足以支撑市场对城投的乐观预期?对“合理融资需求”的保障与满足是否意味着城投融资监管政策发生转向?实践中,该如何把握和界定城投公司的“合理融资需求”呢?本文试图找出答案。
严禁新增隐性债务
这一小节,我们主要探讨“合理融资需求”的边界,也即是否还存在这条不可突破的“红线”——严禁新增隐性债务(以下简称“隐债”)?本文认为:目前,这条“红线”一定是存在的,而且未来也将一直存在。
一方面,防控地方政府隐性债务风险是当前我国财政金融领域的一项极为迫切的任务,所以中央层面三令五申,强调严控新增、化解存量、打破“两大幻想”、全国层面2028年前实现隐债清零的目标不变。在“救市23条”出台(4月18日)前后,中央层面及相关部门的表态均显示隐债管控并未放松。4月16日,财政部长刘昆在最新发表的文章《稳字当头稳中求进 实施好积极的财政政策》中表示,“要提升风险防控能力,建立健全风险识别和监测预警体系,完善风险处置预案,坚决守住不发生系统性风险的底线;强化跨周期和逆周期调节,合理安排赤字、债务及支出政策,推动财力下沉,严肃财经纪律,有序化解地方政府债务风险”;4月19日,习总书记主持召开中央全面深化改革委员会第二十五次会议时再次强调,“要压实地方各级政府风险防控责任,完善防范化解隐性债务风险长效机制,坚决遏制隐性债务增量,从严查处违法违规举债融资行为”;5月18日,财政部官网通报8起地方政府隐性债务问责典型案例(见表1),详细披露了地方政府通过擅自变更政府购买服务合同额、挪用城投公司债券募集资金用于应由财政预算安排的项目、占用国企资金并拨付给城投公司用于公益性项目等违规方式进行虚假化债或造成新增隐债的情况,其中有6个案例均涉及到城投公司,进一步为地方政府及下辖城投公司敲响了警钟。从表态的内容来看,目前我国着力于统筹发展和安全,对防控地方政府债务风险的态度依然是保持强化的主基调;从时间线来看,财政部通报8起隐债问责典型案例是在“救市23条”出台一个月之后,这实际上给市场释放了明确信号:严禁新增隐债的底线要求并未放松,同时某种程度上也是对过于乐观的市场预期进行了纠偏。
另一方面,发债政策的些许缓和并不代表城投融资实质性放松。4月29日,上交所发布新修订的《公司债券发行上市审核规则适用指引第3号——审核重点关注事项》(简称“3号指引”),提出对总资产规模小于100亿元或资质较弱的城市建设企业采取合理确定公司债券申报方案、调整本次公司债券申报规模、调整募集资金用途用于偿还存量公司债券等措施以强化偿债保障。与2021年版的“3号指引”相比,此次修订将“主体信用评级低于AA(含)”改为“资质较弱”,将“审慎确定公司债券申报方案”改为“合理确定”。由此可见,监管层对城投发债的态度较上年有所缓和,但这并不意味着城投公司发债政策出现了实质性放松。一个最重要的原因是:城投债在公司债中的占比从2019年起不断攀升,2021年已高达70%(按宽松口径,占比更高),这与公司债新规出台时的初衷(将主体扩大至所有公司制法人,但地方政府融资平台除外,意在提升公司债市场服务实体经济的水平和能力)并不相符(见图1),而且这种结构上的“变异”也不利于隐债风险的防控,所以客观上城投发债政策并没有大幅放松的空间。
综上分析,本文认为:“救市23条”所传达的真实信息并不足以支撑市场对城投债的乐观预期,强调对“合理融资需求”的保障与满足并不意味着城投融资监管政策发生转向,而是在综合考虑了稳增长压力、在建项目实施、防范债务风险无序蔓延等多个因素后对其融资政策所做的适度调整。总之,对于城投公司“合理融资需求”而言,无论是当前还是未来,严禁新增隐债都是一条不可突破的“红线”。
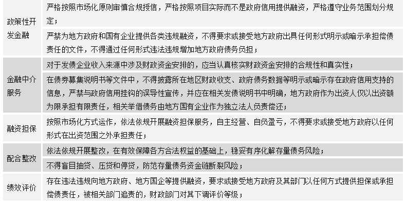
从上一小节的分析可知,即便是在疫情冲击下稳增长压力加大、稳投资需求增强的背景下,城投融资都不可能大幅放松,而是要在确保不新增隐性债务的前提下,进行市场化的、规范化的合理性融资。实际上,相关金融机构在为城投公司提供融资服务时,也会受到一系列的监管规定,比如2018年财金“23号文”就要求国有金融机构严格按照市场化原则参与地方建设融资,不得以任何理由和形式违法违规新增地方政府债务(也包括或有债务),其中对可能采用的各种违规形式和可能出现的各种违规场景均有涉及(见表2),目的就在于更大力度地杜绝金融机构捆绑和滥用政府信用的行为,进而严控隐债新增以及防范债务风险的加剧。由此可知,无论是对融资需求方——城投公司而言,还是对提供融资服务的金融机构而言,在实践中都需要去把握和界定何为“合理融资需求”,从而为城投公司的每一次举债都戴上安全阀,最大程度地降低其举债的盲目性、冲动性、随意性,同时也为金融机构的每一次资金服务和中介服务戴上安全阀,避免其在为城投公司提供服务的过程中承受严重的合规风险和信用风险。总之,在实践中准确把握和界定“合理融资需求”,于城投公司而言,能促进其更理性地制定和实施举债计划,提高其发债成功概率以及对募集资金的利用效率;于金融机构而言,能帮助其规避业务开展过程中的各类风险;于监管部门而言,有助于更好地将防控隐债新增落到实处。
下面,本文将以2022年以来成功发行的221只企业债作为样本,透过募集资金用途的四个层次来探究什么样的融资更容易被认定为城投公司的合理融资需求。选择上述企业债作为样本,主要基于以下考虑:为强化防控地方政府债务风险,2021年以来交易所和交易商协会提高了对城投债的审核标准,高债务区域、弱资质城投的发债规模、资金用途等均受到较多限制和约束,导致不少城投公司绕道企业债进行融资。受此影响,城投企业债的发行明显提速,市场上甚至一度出现“还是企业债香”的声音。这种情况下,我们认为:以成功发行的企业债作为样本推导出来的一些结论和在此基础上提出的建议,对于城投公司来说会具有更高的适用性,对其发债实操的指导价值会更大。
1.“合理融资需求”的第一层次:借新还旧
很多时候,借新还旧是城投公司避免债券违约的必要措施,而在债市尚存在监管博弈的背景之下,任何一个债市主管部门都不会愿意看到自身主管的债券品种创下最多的违约记录,所以借新还旧是城投公司最首要的合理融资需求。而且,借新还旧往往局限在一定的债券品种之内,比如发行城投企业债用于偿还的到期债务严格限定为到期的城投企业债,而不能是到期的其他债券品种,更不能是到期的其他债务如非标、银行贷款等。样本中,有32只债券的募集资金100%用于借新还旧,也即用于偿还到期的城投企业债,另外还有4只债券的募集资金中有不超过40%用于借新还旧,其余部分则用于项目建设和补流。我们重点要分析的是上述32只募集资金100%用于借新还旧的城投企业债,因为它们非常具有典型性,代表了募集资金用途受到最大限制的那部分城投公司。
从主体级别分布来看,AA级主体所发的债券数量最多,共计17只;其次是AA+级,共计12只;AA-级和AAA级均很少,分别为2只和1只。从单只债券规模来看,AA级、AA+级、AA-级、AAA级主体所发债券的单只规模分别为3.49亿元、3.57亿元、2.05亿元、30亿元。这至少透露出几个重要信息:一是,无论信用资质强弱,若确实存在借新还旧的迫切需要,则由此产生的融资需求往往会被判定为合理融资需求,获审核通过的概率很大;二是,主体级别和单只债券规模呈正相关,显示出尽管由借新还旧产生的融资需求往往被判定为合理融资需求,但还旧规模依然要与主体信用资质挂钩,也就是说弱资质城投借新还旧规模很可能被打折,而不会被完全满足,这主要是出于逐步有序化解债务风险的考虑,否则只是偿债时间后移而风险本身未化解;三是,虽然由借新还旧所产生的融资需求较多地集中在中低级别主体,但也不乏AA+级主体,反映出目前较高等级的城投公司同样面临偿债高压,投资者对此应保持关注。
2.“合理融资需求”的第二层次:项目建设投资
发债融资用于各类项目的建设投资,是城投公司“合理融资需求”很重要的一个来源。从样本来看:债券数量上,共有158只债券的募集资金投向了具体项目,占总样本量的71.49%;资金规模上,共有913.43亿元的债券募集资金用于项目建设投资,占总样本发行总规模的52.40%。在158只有募投项目的债券中,主体级别为AA级的数量最多,共计68只;其次是AA+级,共计58只;之后是AAA级,共计25只;AA-级的数量很少(弱资质城投发债收紧所致),仅6只;主体未评级的仅有1只,为项目收益债。同时,从用于项目建设的金额在债券发行额中的占比均值来看,AAA级、AA+级、AA级、AA-级和未评级主体分别对应63.19%、69.88%、70.10%、71.67%、100%的占比均值,反映城投公司的主体级别越高,则其所发债券中用于项目建设的金额占比就越低。另外,在募集资金100%用于项目建设的债券中,主体级别为AA级的数量最多,为12只;其次是AA+级,为7只;之后是AAA级,为5只;除了未评级的弱资质主体发行了1只项目收益债,全部用于项目建设外,AA-级及以下的低级别主体未发行100%投向项目建设的债券。总体而言,城投公司因项目建设投资而产生的发债融资需求被认定为合理融资需求的概率较高,同时主体级别和是否有募投项目之间呈现较为明显的负相关,也即主体级别越低,其发债计划的顺利实施就越依赖 “靠谱”的项目。换言之,若没有“靠谱”的项目,低级别主体发债失败的可能性会大幅增加。相反,高级别主体发债时受到的这方面限制会很少。
从募集资金投入的项目类别来看,存在单只债券仅对应单个项目和单只债券对应多个项目这两种情况。对于“单对单”的情况,募集资金最集中的投向是保障性住房,相关债券的数量共计48只,投入金额高达291.46亿元,其次是产业园、交通运输(含交通枢纽、高速公路、城市轨道交通、码头等),再次是停车场、物流园、环境治理与生态提升、标准化厂房等,还有少量的文化旅游、特色小镇、体育场馆、综合管廊、旧城改造、污水处理厂、农贸市场、医疗养老之类的项目;对于“单对多”的情况,募集资金的投向也依然主要集中在保障性住房、产业园、停车场、文化旅游、旧城改造等领域,比如“22嘉秀债01”发行额为8亿元,其中1.7亿元用于秀洲区洪合镇熨烫产业园一期建设项目,2.5亿元用于油车港镇中心社区马厍分区二期拆迁安置小区工程,2.4亿元用于王江泾镇沈家桥拆迁安置小区建设项目,剩余1.4亿元则用于补充公司营运资金。
综上,本文认为:城投公司若有因项目产生的发债融资需求,首先可从项目类别上做一个大体的判断,诸如保障性住房、产业园、交通运输、停车场、物流园等类型的项目通常是比较容易通过审核的,若能与县城新型城镇化、农村产业融合、社会领域产业等热点相结合就更好。当然,要对其合理性做更准确的判断,需要确认项目本身是否能符合以下条件:(1)不得是纯公益性项目(自身没有任何盈利能力、单纯依赖财政补贴建设、运营),要求能产生较为充足、稳定的市场化销售/运营收入;(2)项目应符合国务院和行业主管部门的最低资本金要求;(3)债券存续期内,项目经营性收益应能够覆盖用于项目建设部分的债券利息;项目运营期内,项目经营性收益应能够覆盖项目总投资(省级棚户区、国家级高速公路、省会城市或计划单列市的轨道交通等项目除外,此三类不强制要求项目收益覆盖);(4)合法合规的财政补贴收入不超过项目总收入的50% ,建设期不得补贴,涉及跨年项目须列入中期财政规划并实施三年滚动管理;(5)用于募投项目的债券资金不超过项目总投资的70%(绿色债券可放松至80%)。需要提示的是,无论城投公司选择何种债券类型来满足自身因项目建设投资产生的融资需求,相应的项目最好能够符合以上条件,否则很可能会遭遇“卡壳”。
3.“合理融资需求”的第三层次:补充营运资金
对城投公司而言,补充营运资金确实是一种比较普遍的融资需求。从样本看,债券数量上,共有156只债券的募集资金用于补充营运资金,占总样本量的70.59%;资金规模上,共有563.09亿元的债券募集资金用于项目建设投资,占总样本发行总规模的32.47%。在156只募集资金用途包括补充营运资金的债券中,主体级别为AAA级的债券规模最大,共计257.00亿元;其次是AA+级,共计150.52亿元;之后是AA级,共计147.67亿元;AA-级的规模最少,仅7.90亿元。同时,从用于补充营运资金的金额在债券发行额中的占比均值来看,AAA级、AA+级、AA级、AA-级主体分别对应62.76%、34.42%、38.96%、28.33%的占比均值,总体上城投公司的主体级别越高则其所发债券中用于补充营运资金的金额占比就越高,AA+级和AA级之间出现倒挂主要是因为AA级主体所发债券中有更多的专项债、绿色债等创新债券,而这些债券的募集资金被允许更高比例地用于补充营运资金。另外,在募集资金100%用于补充营运资金的债券中,主体级别为AAA级的数量最多,为9只,单只债券规模为13.33亿元;AA+级和AA级的数量均较少,分别为1只和3只,单只债券规模均较小,分别为2亿和1.43亿元。
总体而言,城投公司因补充营运资金而产生的发债融资需求是比较多的,但其被认定为合理融资需求并得到满足的概率相对则较低。对比募集资金用于补充营运资金的债券(数量156只,规模563.09亿元)和募集资金投入项目建设投资的债券数量(158只,规模913.43亿元),两者在数量上基本持平,但在规模上却相差38.35%,恰恰印证了上述结论。同时,主体级别和补充营运资金的规模占比之间呈现较为明显的正相关,也即主体级别越高,其因补充营运资金而产生的发债融资需求就越容易被认定为合理融资需求,所发债券中可用于补充营运资金的比例和金额也就越大。在样本债券中,虽然有部分AA级主体所发的债券100%用于补充营运资金,但其单只债券规模很低,不超过2亿元,这实际上也反映出中低级别主体为了补充营运资金而发债,往往会受制于其并不优秀的信用资质表现而在发行规模被迫打折。
4.“合理融资需求”的第四层次:履行社会责任
作为一类特殊的地方国企,城投公司往往还承担着很多社会责任,比如扶持小微企业、支持战略性新兴产业和高技术产业领域中小企业等,这也就产生了由这些特殊原因产生的融资需求。从样本看,债券数量上,共有14只债券的募集资金用于履行社会责任相关领域,占总样本量的6.33%;资金规模上,共有86.14亿元的债券募集资金用于履行社会责任相关领域,占总样本发行总规模的4.97%。具体投向主要分为两种:第一种是用于出资产业基金,共涉及3家城投公司,均为高级别主体,其中有2家为AA+级主体,1家为AAA级主体;第二种是用于向小微企业投放委托贷款,共涉及11家城投公司,有5家为AA级主体,有6家为AA+级主体。从用于履行社会责任的金额占比均值来看,基金债达到100%,这符合基金债一贯的产品设计惯例;小微债为66.59%,AA级和AA+级对应的占比均值分别为60.00%和72.09%,剩余不超过40%的部分则均用于补充营运资金。
与前三类融资需求相比,由履行社会责任所产生的发债融资需求总体较少,但造成这种现象的原因大概率不是多数城投公司不存在这个需求,而是因为诸如基金债、小微债等债券的募集资金用途往往会受到十分严格的限定,这使得城投公司较难真正将募集资金用于缓解流动性压力/偿债压力或者用于投入在建/拟建项目等自身目的。所以,对于城投公司而言,单纯出于履行社会责任而进行发债融资,其合理性有较大的概率被认可;但要在履行社会责任的同时,还想争取更多的发债额度用于自身目的,其合理性能否被认可则要取决于其信用资质水平、相关项目的收益覆盖等多个因素。实践中,城投公司以履行社会责任为由去发债的话,往往倾向于在政策允许的范围内争取最大的发债额度,从而将用于履行社会责任之外的剩余额度投向补充营运资金等用途。以“22冶高投小微”为例,其由募集资金总额为4亿元,其中2.4亿元由发行人通过本期债券资金监管银行,以委托贷款方式向位于黄石大冶湖国家高新区管委会管辖区域内或者经黄石大冶湖国家高新区管委会同意的其他区域受疫情影响的小微企业提供流动性支持,1.6 亿元用于补充营运资金。之所以小微债的募集资金用途都是不低于60%用于向小微企业发放委托贷款、不超过40%用于补充营运资金,这是因为发改委有相关的监管规定。根据《关于开展2021年度企业债券本息兑付风险排查和存续期监管有关工作的通知》(发改办财金【2020】942号)的规定,2021年继续鼓励信用优良企业发行小微企业增信集合债券,为受疫情影响的中小微企业提供流动性支持,允许债券发行人使用不超过40%的债券资金用于补充营运资金,同时将委托贷款集中度的要求放宽为“对单个委贷对象发放的委贷资金累计余额不得超过5000万元且不得超过小微债募集资金总规模的10%”。
对于城投公司而言,在判断一项发债计划是否符合“合理融资需求”的条件时,首先要确保该项发债计划在合规层面达到监管要求,一定不能突破 “严禁新增隐债”这一红线。之后,要从募集资金用途入手,判断其发债计划通过监管审核并得到市场认可的可能性。
(1)如果是用于借新还旧,目前以同一个监管部门下的债券品种发新债还旧债(可称之为“有限定的借新还旧”)被认定为合理性融资的概率很高,也即以新发的企业债偿还到期的企业债,以新发的公司债偿还到期的公司债,以新发的非金融企业债务融资工具偿还到期的非金融企业债务融资工具,但若要以新发的公司债偿还到期的企业债或者以新发的中期票据偿还到期的公司债,则被认定为合理性融资的可能性会大幅降低,更不用说以新发的债券去偿还非标、银行贷款了。
(2)如果是用于项目建设投资,建议先从项目类别上做大体判断,诸如保障性住房、产业园、交通运输、停车场、物流园等类型的项目通常是比较容易通过审核的,若能与县城新型城镇化、农村产业融合、社会领域产业等热点相结合则更好,同时还应确认项目本身符合第二节中提到的相关条件,包括是否能产生较为充足、稳定的市场化销售/运营收入、项目净收益是否覆盖债券本息和项目总投资、补贴收入占比是否超标等,若相应项目不符合以上条件就很可能会遭遇“卡壳”。
(3)如果是用于补充营运资金,则必须提醒的是,由此产生的融资需求被判定为合理融资需求并得到满足的概率低于有限定的借新还旧和项目建设投资所产生的融资需求,而且它与主体的信用资质水平高度挂钩。主体级别越高,其因补充营运资金而产生的发债融资需求就越容易被认定为合理融资需求,所发债券中可用于补充营运资金的比例和金额也就越大。相反,很可能发债计划遭遇“难产”或发债额度被迫“打折”。
(4)如果是用于履行社会责任相关领域,建议城投公司在政策允许的范围内争取最大的发债额度,一方面用于扶持小微企业、支持战略性新兴产业和高科技产业的发展等,另一方面可以将剩余额度用于解自身的“急”和“难”。当然,如果城投公司只是单纯地出于履行社会责任而进行发债融资,则其合理性有较大概率被认可,债券产品设计方面也不用花费心思。
欢迎关注#中证鹏元评级#视频号
法律声明:
本订阅号所发布的原创报告所采用的数据均来自合规渠道,通过合理分析得出结论,结论不受其它任何第三方的授意、影响,特此声明。报告中观点仅是相关研究人员根据相关公开资料作出的分析和判断,并不代表公司观点。