@普陀人
又一波优质岗位“上线”啦
快看有没有你心仪的
一、复旦大学2023年度
基础教育优秀人才引进公告
(一)引进单位
复旦大学第二附属学校
复旦大学附属徐汇实验学校
复旦大学附属闵行实验学校
(二)引进岗位
初中、小学优秀教师,学科不限。
(三)引进条件
本科及以上学历,原则上45周岁以内(特别优秀的可适当放宽),满足以下条件之一:
1.全国模范教师、全国优秀教师、全国优秀教育工作者、全国优秀班主任、获国务院发放的政府特殊津贴者;
2.具有正高级教师专业技术职务任职资格;
3.省级及以上教育行政主管部门授予的“特级教师”称号,或省级及以上教育行政主管部门评定的名教师、名班主任等荣誉称号;
4.在省部级及以上教育教学比赛中获得较高奖项或突出成果。
(四)待遇保障
1.纳入事业单位编制,按照国家相关政策,享受相应的薪酬福利待遇。
2.薪酬与相关工作条件面议。
3.提供有利于教师终身发展与成才的事业环境,共享一流教育资源和良好工作条件。
(五)报名方式
请将个人报名材料投递至各基础教育集团邮箱:fdjcjy@fudan.edu.cn,邮件标题命名为“人才引进+姓名+意向学校+应聘学段+应聘学科”,如“人才引进+李明+复旦大学第二附属学校+小学语文”。
个人材料应包括:个人简历(附半年内彩色证件照、联系方式)、本科以来的学历学位证书、职称证明、普通话等级证书(语文学科需二级甲等,其余学科需二级乙等)、教师资格证、外语等级证书以及各类获奖证明的电子文档或扫描件。
(六)联系方式
基础教育集团:021-65643367 李老师 龚老师
二、复旦大学2023年度
基础教育系统教师招聘公告
(一)招聘岗位和招聘条件
(各类岗位共计16个)
(二)薪酬待遇
1.纳入事业单位编制,按照国家相关政策,享受相应的薪酬福利待遇。
2.提供有利于教师终身发展与成才的事业环境,共享一流教育资源和良好工作条件。
(三)招聘流程
1.应聘报名。应聘人员请将个人报名材料投递至各附属学校指定邮箱,邮件标题命名为“姓名+应聘学段+应聘学科+毕业学校+应届/非应届”,如“李明+小学语文+复旦大学+非应届”。
个人材料应包括:个人简历(附半年内彩色证件照、联系方式)、本科以来的学历学位证书、职称证明、普通话等级证书(语文学科需二级甲等,其余学科需二级乙等)、教师资格证、外语等级证书以及各类获奖证明的电子文档或扫描件。
复旦大学附属中学邮箱:fdfzxb@163.com
复旦大学第二附属学校邮箱:fdefx100@163.com
复旦大学附属徐汇实验学校邮箱:xhsyxx_zp@fudan.edu.cn
复旦大学附属闵行实验学校邮箱:fdmhsy@163.com
报名时间截至2022年11月5日。
2.资格审查。各学校按照教师招聘基本条件及具体岗位要求进行材料审核,择优遴选符合条件的人选。
3.统一笔试。初审通过人员参加统一笔试,考核通过者方可具备推荐资格。
4.学校推荐。各学校按照“以德为先、德才兼备”原则,对申请人进行综合全面评估,推荐候选人。
5.确定人选。复旦大学基础教育招聘工作小组对各学校推荐的候选人进行审议,确定拟聘用人选。
6.体检。候选人员到本市二级甲等以上医院进行体检。
7.人才测评。拟聘人选需参加区教育系统教师招聘考试,考核合格后,给予正式聘用资格。
8.公示、报到。对拟聘人员进行公示,公示结果不影响聘用的,办理入职手续。
(四)联系方式
基础教育集团:021-65643367 李老师 龚老师
招聘岗位
招聘岗位:新媒体编辑
招聘人数:8名
岗位职责:
1、负责网站和微信运营;
2、负责海内外社媒账号主页运营;
3、负责编译、改写新闻稿件;
4、参与报社重大策划和选题安排;
5、完成报社领导安排的其他任务。
任职要求:
1、本科及以上学历,新闻学、英语等相关专业优先;
2、政治素质过硬,责任心强,具良好的沟通能力和团队合作精神;
3、熟悉各类新闻热点,有较强的新闻敏感性,英文写作能力强,能及时编译发布热点稿件;
4、中英文文案能力强,对热点事件敏感,网感好,与用户积极互动能发掘热点事件,follow热点事件带来流量转化,擅长与KOL互动,发掘海外人脉;
5、快速的学习能力以及跨条线报道和跨部门合作能力;
6、服从管理,能适应高强度的工作节奏,迅速高效地完成任务。
招聘岗位:版面编辑
招聘人数:1名
岗位职责:
1、负责设计制作每日新闻版面;
2、负责制作每日焦点新闻、区县版面;
3、参与报社重大策划、特刊专刊制作;
4、完成报社领导安排的其他任务。
任职要求:
1、本科及以上学历,新闻学、英语等相关专业优先;
2、政治素质过硬,责任心强,具良好的沟通能力;
3、熟悉各类新闻热点,有较强的新闻敏感性;
4、工作细致认真,英文文字功底强,能适应快速的工作节奏,接受中班工作时间;
5、熟悉拼版软件InDesign等的使用。
招聘岗位:编译改写
招聘人数:2名
岗位职责:
1、寻找符合客户要求的信息源进行编译;
2、按照要求的更新节点,及时完成稿件的编译和上传工作;
3、主动发掘所负责项目的内容延伸性,根据不同项目的特点,协助责任编辑策划和撰写专题栏目;
4、完成各种类型翻译和编译工作,包括项目、策划文案、视频字幕及其他临时性项目任务。
5、完成报社领导安排的其他任务。
任职要求:
1、本科及以上学历,新闻学、英语、翻译等相关专业优先;
2、有较强新闻敏感性,具备基本新闻采编素养和技能;
3、具有较强的中英双语笔译能力;
4、品行端正,勤勉敬业,有良好的团队合作精神。
简历投递邮箱:
hr@shanghaidaily.com
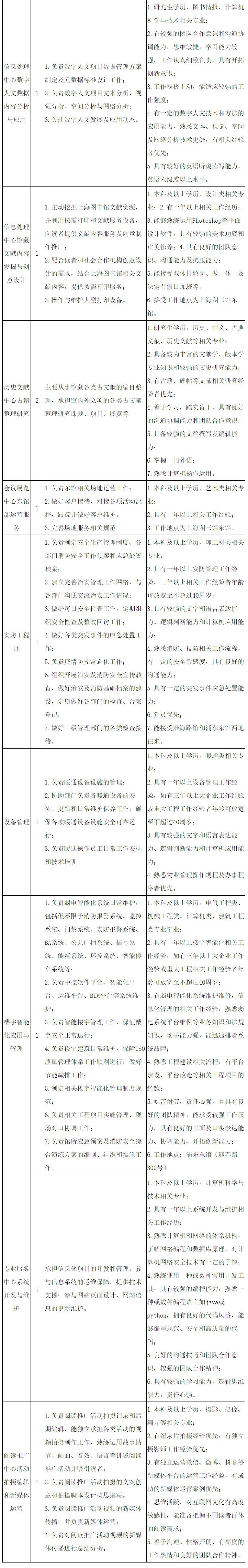
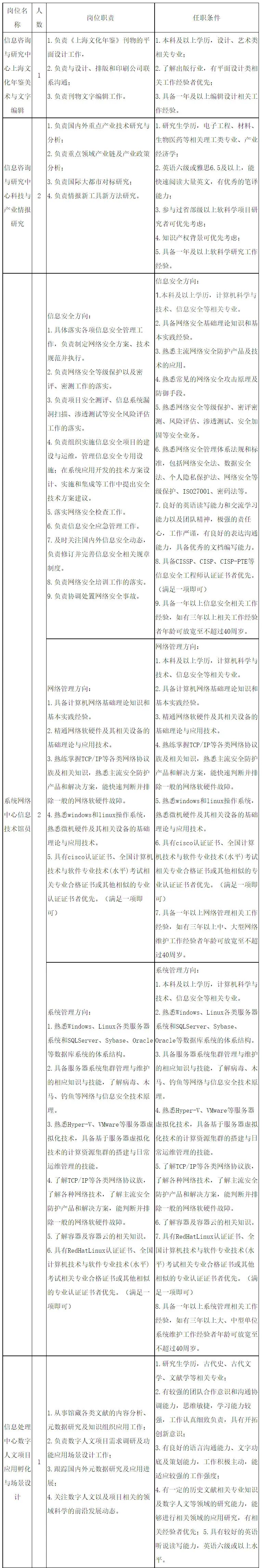
市人社局介绍,上海图书馆(上海科学技术情报研究所)现面向社会公开招聘各专技岗位共16人,岗位包括科技与产业情报研究、古籍整理研究、美术和文字编辑等。即日起至2022年11月8日可将应聘报名表(点击“阅读原文”可下载)等相关材料电子版发送至zhaopin@libnet.sh.cn报名。
(一)基本条件
1、遵纪守法、品行良好、有责任心、有良好的职业道德和团队精神;
2、具备拟招聘岗位所需学历专业等准入条件,已取得相应毕业证书、学位证书、国家教育部国外学历学位认证书等;
3、年龄:本科学历不超过30周岁(1992年1月1日之后出生),研究生学历不超过35周岁(1987年1月1日之后出生),任职条件中另有要求的,以任职条件要求为准;
4、身体健康;
5、外省市社会人员,须持有上海市居住证一年以上(在有效期内),计算截止时间为2022年12月31日。
(二)岗位,职数及任职条件
上海图书馆(上海科学技术情报研究所)各专技岗位共16人。
(三)招聘办法
1、报名及递交材料:即日起至2022年11月8日。
本次招聘采取电子邮件报名方式:请将应聘报名表(点击“阅读原文”可下载)、身份证、上海市居住证(外省市报名人员)、最高学历与学位证明、个人科研成果或作品(如有)、专业技术或职业资格证书以及所报岗位要求的其它相关材料电子版发送至:zhaopin@libnet.sh.cn,邮件标题格式为:“应聘单位 应聘岗位 姓名”。不接受其它格式的报名表或者个人简历等,未按上述要求提交报名材料的招聘单位有权视作无效报名。
报名表中所填写的个人电子邮件地址默认为报名人员的联系方式,请如实谨慎填写。如因联系方式填写错误或邮件服务器发生故障,造成报名人员未能及时了解报名反馈信息及影响后续考试的,由报名人员自行承担后果。
报名人员应对本人信息及相关材料的真实性负责,如提交不实信息,将取消其录用资格。
2、资格审查
招聘单位收到的报名邮件进行筛选与资格审查,审查结果将通过报名表中的邮箱进行通知。请通过资格审核的报名人员根据通知内容自行查阅、打印准考证,并按照准考证所列要求参与笔试。
3、笔试与面试
考试采用笔试、面试相结合的方式。笔试、面试满分均为100分,并各按4:6计入总成绩。
笔试:招聘单位委托第三方专业机构组织笔试,笔试采取闭卷方式,测试内容主要为综合素质和专业知识。根据笔试分数由高到低按1:5比例(若报名人数较少,最低开考比例为1:2)排序确定面试人员名单,未进入面试者不再另发通知。
面试:面试方式采用结构化面试及专业测试。考察要素包括岗位认知、胜任力、专业水平等综合素质。
4、体检、考察
总成绩最优者确定为体检、考察对象。未录用人员不再另行通知。主要考察应聘人员的思想政治素质、遵纪守法情况、道德品质和诚信记录。体检参照《国家公务员通用体检标准(试行)》,统一组织到本市二级甲等以上医疗机构进行体检。如有人员放弃录用或体检不合格的,招聘单位有权决定是否按总成绩排序顺延增补其他体检人选。
5、公示
通过体检及考察的拟录用人员,分别在招聘单位及上海市人力资源和社会保障局官网上进行公示,公示时间一般不少于7天。公示无异议,报上级主管部门中共上海市委宣传部审核通过后,再报上海市人力资源和社会保障局核准备案。公示如有异议、影响聘用的,根据查实结果确定是否录用。拟录用人员须在公示期结束后的一个月内上岗报到,否则视作自动放弃处理。
(四)相关待遇
上述人员一经录用,其工资、奖金、福利和社会保险等按照有关规定执行。
(五)联系方式
电话:021-52120201 17521079305,周老师
邮箱:zhaopin@libnet.sh.cn(仅限简历投递)
监督电话:021-64451203,张老师