广告
文 | 茉黛
摄影 | Barry Pan 图 | Unsplash
近年来,低龄留学悄然兴起。与本硕阶段留学相比,低龄留学的孩子尚未成年,更多是家长在作决策。这样的选择会直接影响到整个家庭的生活状态,并不是一个容易的决定。如何判断如何抉择?为此,菁kids专访了英国低龄留学专家、康联卓越联合创始人Katie Nie女士。
Katie从全球500强公司高管转行做留学近10年,实地走访了200多所英国私校,已服务数百个中国家庭。
采访中她提到最多的一个词就是“规划”。
在她看来,教育是非常专业的事情,低龄留学不是一笔简单的教育消费,而是为孩子的人生投资,尤其需要科学、完整的规划。如果有了留学的想法,不妨先带孩子参加一些短期活动来“试水”,从国内短期活动、国际夏令营到微留学,有计划地锻炼孩子的独立能力,同时也让家长和孩子有充裕的时间做好心理上的准备。
学业上,则要充分了解留学国与国内教育的差异,在英文写作、批判性思维和科学课程等方面做相应的补充。在准备留学的过程中,最好找切实了解私立寄宿中小学、没有任何关系学校的独立专业机构咨询。尽可能在尊重孩子个性的基础上,结合对学校的深入了解,做出相应的规划。
而具体到规划的起点,虽然每个家庭和孩子的情况不同,却都绕不开三个问题:要不要去留学?什么时候留学最适合?如何选择学校?如果家长先把这三个问题想清楚,做起决策来会容易许多。
留学的目的是什么?
不管是让几年级的孩子出国留学,Katie都建议家长先退后一步,问问自己让孩子留学的目的是什么。
为了上一个好大学?为了找一个好工作?为了让孩子以后有一份自己热爱的事业?还是为了让他有一个幸福、充实的人生?
Katie之所以常常将这个问题放在首位,是因为在她看来,其答案将直接影响家长对后续诸多具体问题的考量。比如,如果家长只是为了孩子上一个好大学,她可能不一定会建议孩子出国留学。她认识的孩子中,有的在国内学校努力学习,一样可以考帝国理工,而到国外留学的孩子也不一定能考上帝国理工。如果单纯为了考国外的好大学,孩子不一定非得早早地就出国留学。再比如,如果家长只是希望孩子出国镀镀金,找个好工作,这种情况下也不需要低龄留学。
但是,如果家长希望孩子能找到自己的兴趣,充分发展他的潜能,遇到事情有自己的判断和想法,会自己做决定,并最终有一份自己热爱并享受的事业,那情况就不同了。
“如果你希望孩子不要走太多弯路,较早地找到这样一种状态,那么可以考虑早一点送孩子留学,国外的全人教育可以帮到他。”Katie说。
什么是全人教育?她引用一位英国私立学校校长的话说:“接受全人教育的孩子,成人后应该能懂得欣赏音乐的魅力,感知艺术的感染力,可以有一门爱好在空闲的时候享受,可以知道生活中的问题是要去克服而不是去哭泣,可以明白跌倒了很正常,爬起来继续走,可以积极地与时俱进不断学习。如果把精力都放在追求分数上的优秀,而没有足够的时间去运动、去参加活动、去阅读、甚至去做一些看上去和成绩无关的事情,孩子可能分数很高,也有可能考上好的大学,但是等他成人后,可能会没有目标,无所适从。”
什么时候留学最适合?
在工作中,Katie遇到90%的家长都会问同一个问题:到底什么时候出国留学最合适?小学、初中还是高中?
Katie认为这个问题并没有一个标准答案,要根据孩子和家庭的情况“量身定制”。如何定制?她设计了一个“万能公式”:事实+分析=你该何时出国?
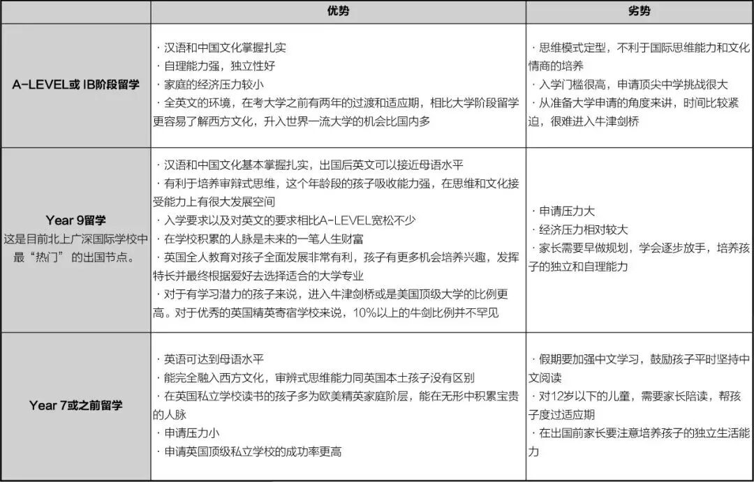
这里的事实指的是入学的关键节点和注册时间。按照英国学制,低龄留学有三个大节点和三个小节点。
三个大节点:11岁、13岁和16岁
1.英国 Year 7,相当于中国小学6年级,11岁
2.英国 Year 9,中小学分界点,中国8年级初二,13岁
3.A-LEVEL 或 IB 阶段来留学,相当于中国高二,16岁
三个小节点:12岁、14岁、15岁
1.英国year 8, 相当于中国 7年级初一,12岁
2.英国year 10,相当于中国9年级初三,14岁
3.英国year 11,相当于中国10年级高一,15岁(一年GCSE,只有少数学校开此课程)
在清楚大小节点的基础上,家长还需要留意不同学校的注册时间。在英国,需要提前两年注册的学校并不罕见,所以需要尽早做规划,才有充裕的时间做准备。
而分析则是指对孩子的发展状况和家庭情况做一个综合的梳理,包括孩子、家长和财务三个方面:
1. 孩子的独立能力、自我管理能力、心智成熟度发展得如何?
2. 家长是否能够放手,给孩子和自己空间?
3. 家庭的财务状况是否可以负担留学的支出?
这些情况梳理好之后,结合三大节点留学的优劣势,找到一个最佳契合点,可能就是孩子最佳的留学时机。Katie以英国留学为例,从升学、孩子的发展、经济压力、申请难易程度、孩子作为中国人的文化认同等方面详细介绍了三大节点留学的优势与劣势。
在选择留学节点时,Katie特别提到有两个问题是家长们普遍会担心的,但却并不一定是“真正的问题”。
一是孩子太小,能不能适应国外的学习和生活?
确实,有个别孩子的独立能力可能暂时差一些,牙膏还要家长挤到牙刷上,这种可能是会有一些问题。但是也有一些家庭,孩子的能力其实已经很好了,独立能力、自我管理能力、心智成熟度都很不错了,但是家长心里似乎有一根线,一定要在初三或者高一才能让他出去,不到这个时间就是没准备好。
这一类的家长可能需要好好想一下:究竟是孩子没准备好还是家长没准备好?低龄留学的优势恰恰在于孩子的可塑性非常强,很多时候其实孩子完全可以适应了,但家长却没学会放手。
还有一个是文化身份认同的问题。出国太早,孩子会不会丢失自己的文化身份?中文会不会丢了,孩子变得既不像中国人,也不像外国人?
作为两个孩子的妈妈,Katie向我们介绍了她自己的解决办法。她的两个孩子都在英国长大,不过他们对中国也很有感情,懂得中国是他们身份认同的一部分。
每到假期,Katie都会带孩子回中国,而且他们全家会一起“行万里路”,用脚步丈量国内的山山水水,在与当地人的接触中真实感受中国的风土人情,理解中国文化。
但是,在旅行路线的选择上,Katie有她自己的设计:首先带孩子去上海等一些比较发达地区,让他们喜欢中国,比如孩子们会感觉上海与纽约、伦敦很相似,都是国际化大都市;然后再带他们去看黄河、长城等中国文化精髓的部分;最后,等孩子大一些,再带他们去大别山区、沂蒙老区等较偏远的地区。
这样的旅行让孩子们看到一个“立体的中国”。在这个过程中,孩子们会自然地产生许多问题,有兴趣的还会深挖下去,做一些关于中国的研究。
“文化身份认同不是出国前大量补习《论语》、《孙子兵法》就可以的,而应该去感受、去体会。低龄留学可能会让孩子在物理空间上与祖国拉开一段距离,但这段距离也很可能帮助他成为真正的‘国际人才’,既有自己的根,又非常了解异域文化,成为能将不同文化相融合的独特的人才。”Katie说。
如何选择学校?
根据Katie的经验,择校时家长切记“二不四要”。
首先,不盲目追求排名。
Katie说,学术排行榜主要反映教育中最容易评估的部分——分数,而学校里国际学生的比例、学生的毕业去向、住校生的比例、学校的教育理念、学校舍监对学生的人文关怀等等在榜单中却无从体现。
有些私校如伊顿公学、哈罗公学并不希望参加排名。伊顿公学校长就曾明确表示:如果我们成为学术排行榜上的第一名,家长们的第一反应会是“我们到底失去了什么”——为了获得学术第一,孩子们会付出什么代价?一所成绩优秀的学校可能把你的孩子送入知名大学,也可能摧毁孩子的自信让他变得畏缩不前,所以排名仅仅是一个参考信息,而不是关键。重要的是选择最有利于孩子个人发展的环境。
其次,不因名人效应跟风。
在英国,每所私立学校都有自己的教育理念、方式和氛围,有的侧重学术竞争,有的侧重艺术教育,有的学校很注重规则、纪律,有的学校更偏向人文关怀,要根据孩子自身的情况来选择。
择校时,Katie建议家长要这样做:
01 切切实实了解孩子
家长不妨静下来,问一问自己:我的孩子是谁?他有哪些优势?与别的孩子相比,他有什么不同?他是什么性格的孩子?喜爱运动、音乐或是更喜爱学习?
02 仔细阅读英国私立学校监管机构的监督报告
英国私立监管体系非常严格, 每三年到五年的监管报告是英国家庭择校的法宝。包括学生人数、住校生的比例、国际学生的比例、师生配备比例等等,信息比较客观、准确。
03 仔细阅读学校网站
就像我们的思维方式会自然流露在字里行间一样,阅读学校网站也可以感受学校的整体风格,发现学校的侧重点。另外,学校网站上还有一个重要信息——学生的大学录取学校,相比A Level成绩,这个信息更真实,也更有参考价值。
04 当确定了几所心仪的学校后,去实地走访
百闻不如一见,听校长讲讲学校的理念,看学校学生的气质风貌。每所学校都有自己的灵魂和气质,有的学校喜欢雷厉风行,注重制度和修养,有的学校春风化雨,在乎学生心灵与品格,等等。这些细节只有实地走访才能真正感受到。
出国留学只是起点,如何走好求学之路才是重点
对于低龄留学来说,顺利申请到学校之后还有很重要的一个环节,就是为孩子找专业的监护。根据英国法律规定,18岁以下的国际学生不管是上寄宿学校还是走读学校,都必须要有当地的监护人。
Katie说,这是有些家长目前还没有引起足够重视的。当孩子远在他乡,面临着适应陌生环境、应对不同教育体制之间的巨大落差时,非常需要有专业知识的人在他身边给他最有力的支持,比如:如何处理同学关系?如何解决心理落差?如何补足弱势学科?如何选好GCSE、A Level 科目?如何规划大学升学?
与出国相比,这些问题可能更具体、更琐碎,但对孩子来说,可能是他们每天都要面对的挑战。目前的监护市场很不成熟,大部分监护人仅把服务集中于安排接送、填写表格等事务性方面,远不能满足孩子成长中的需要。对英国教育环境的陌生又让远在国内的父母很难给到孩子合适的指导。
Katie强调负责任的监护人是链接学校和父母的桥梁,他陪伴孩子成长,帮助孩子规划。学校、父母、监护人形成的稳固的铁三角是孩子在异国发展的保障,所以找到专业监护人的重要性,一点都不亚于出国前的准备。
“世界上所有的爱都指向相聚,只有父母对子女的爱是为了分离。分离之前,父母需要帮孩子搭起一架梯子,他能爬多高可能有很多影响因素,但选择什么样的梯子、如何搭却完全是由父母的理念和格局所决定的。”Katie说。
-End-
毕业生专访