文 | 张冉冉 赫晋一
编辑 | 付晓玲
数据支持 | 洞见数据研究院
很长的周期里,电商领域对流量并不以为然。
最典型的是,2018年三大电商平台掌舵者像约好了一样,集体在公开渠道发表“流量浮云论”。
马云在官媒《网络传播》杂志上写文称:好的互联网企业,不是争流量,不是争数量,而是争质量、争担当。
刘强东在演讲中强调:互联网不是有流量就赚钱,靠供应链才是关键。
黄峥一句话颠覆了流量的价值:腾讯做电商失败,是因为他们理解电商是流量×转化率=GMV,流量逻辑在今天是无法成功的。
然而整个互联网的竞争史,事实上就是一场关于流量,也就是水源的争夺战。
电商行业更是如此。一些人持续寻找水源,比如阿里;一些人持续造水,比如拼多多。
明明建立在流量之上,却又对流量“不敬畏”,注定是要被打脸的。
抖快的崛起,再次印证了“得流量者得天下”。同时其令人恐惧的杀时间能力,不断延伸的直播电商边界,已然威胁了传统电商的场子。
流量焦虑侵袭下,电商平台不得不重新重视起水源。
这里面,拼多多情况最为特殊——依附于社交,以造水起家。而锚定这条路,就需要有持续造水能力。
市场也确实在以此估值拼多多。如下图,股价和拼多多LTT(life total time,用户终身时长)yoy增速走势,保持一致。
备注:总LTT=(月人均使用时长/月流失率 )*MAU;月人均使用时长≈月度总时长/MAU;月流失率≈1-DAU/MAU。
市场的逻辑可简单理解为:当水量涨得快,意味着公司充满想象力,投资者才会押注;反之,后撤。
竞争和资本市场审视面前,拼多多“身体比嘴巴诚实”得多。
可以看到,此前一直蜷缩在个人中心页面下的多多视频,三个月前被拼多多战略升级为一级入口,权重直逼百亿补贴和多多买菜,目标直指其流量汇聚能力。
为此,深谙“空手套白狼”的拼多多,甚至真金白银了起来。如下图,观看短视频,它是真给钱。
事实上,多多视频在2020年就上线了,为什么这时才被“委以重任”?其是否又能担得起重任呢?
拼多多来到流量拐点?
一般,为了能造出更多的水,在供给侧,平台做的事情,大体有如下几种:
·拉更多的人头进来:其实就是用户规模驱动。
·创造一个新的小水池:譬如,淘特之于淘宝,就是可以引渡用户的新水池。
·在现有水池里做一些创造,让人能在里面多玩一会,玩得嗨一点,锚定的是用户粘性和时长。
只要这三张牌还没有打完,不管当下使用的是哪一张牌在做业绩支撑,对大多数投资者来说,都存在想象空间。
而拼多多,可打的牌面已经不多了。
众所周知,早期在全民被各种“砍一刀”支配的裂变攻势下,拼多多快速俘获时间相对充裕的下沉市场用户,将自己平台的“流量池”蓄了起来。
且精明借势微信渠道下,其初期“造水”的花费极小。
可以看到2017Q3-2018Q4,拼多多的获客成本,相比阿里、京东最低,甚至2017Q3-Q4仅为个位数。
当然,五环外用户总有圈完的一天,彼时拼多多初遇“水源”不足问题。
由此,“精分”的一幕出现了——黄铮一边放言“流量逻辑行不通”,一边在2018Q2电话会议里高谈阔论:加强用户对拼多多平台的信任,稳步增加高品质用户数量,依旧是当前面临的第一要务。
而这些新水源——高净值用户圈层,蓄起来的代价不小。
2019年,拼多多上线了百亿补贴,对热门高端商品,提供大幅现金补贴,让利用户。比如iphone、华为、任天堂、海蓝之谜、SK-II等品牌商品,在拼多多上可以以低于市场均价的价格拿到。
如此“撒钱”下,可以看到,2019Q3之后,获客成本持续上升。
不过,所幸效果不错。2019年底,黄铮在电话会议上不无骄傲地表示:“按照目前的增长速度,我们很快就会超过竞争者。”
而大约一年后,拼多多的年活跃买家数,如预期先后超过京东、阿里,成为业内第一。
理所应当,用户规模驱动是拼多多该阶段的“造水”源头。
但上述说过,拼多多在拉新上已然不再经济,用户基数进一步庞大后,规模增长只会更难。可以看到2019Q3开始,拼多多MAU增速出现下滑迹象。
用户规模驱动的牌,已然是没法打了。
而流量增长受限,在竞争激烈的电商领域,显然是危险信号。如下图,受此拖累,拼多多的平台收入增速,在2019Q1-2020Q1持续放缓。
一旦业绩增长故事失去“性感”,对投资者的吸引力,是要打折扣的。
当然,影响收入呈现的因素不只是平台总水源,还有消费水平,变现率(take rate),具体如下图:
但变现率(take rate)、客单价等方面,拼多多近两年受限于各种约束条件,一直有心无力。相比之下,其将拉升收入的突破方向,依然放在了水源上。
比如,2020Q2电话会议提到:货币化率并不是我们考察的KPI,也不是要优化的重点。重中之重还是要增强用户的粘性,还是要继续培养高质量的商家。
而之所以聚焦用户粘性,也不难理解——毕竟用户规模驱动已触顶,很难再进一步,建小水池也没什么迹象,具有运作空间的就剩第三种——让用户多玩一会,玩嗨一点。
多多买菜“蓄水”担当,但拉低ARPU
2020年,疫情催化下,爆发了两个新流量风口:一个是直播电商,一个是社区团购。
这两个风口,拼多多有着截然不同的态度:
直播业务在黄峥对其予以“工具属性”的简单定义下,迟迟未能被列为战略级产品,集中发力。
而多多买菜的战略级别,则牵动了彼时已退休的黄峥——其在管理层犹豫不决时,黄峥给出“全力以赴” 的指令,之后又在周年庆演讲中,将多多买菜定级为长期业务。
那么,为何会有如此差别对待呢?难道直播的流量汇聚能力,不够性感?
这显然不是事实。据第47次《中国互联网络发展状况统计报告》显示,截至2020年12月末,中国网络直播用户规模达到6.17亿。
其中,电商直播用户规模达到3.88亿,在所有网络直播细分中排名第一。
流量大开之下,据网经社“电数宝”电商大数据库显示,2020年上半年淘宝直播GMV达3000亿,超过了2019年全年直播业务GMV。
事实上,拼多多自己也在受益。
其2020年1月增加了直播页面,而2020Q2电话会议中提到:越来越多的商家,利用直播增强跟客户的粘性。
更可信的答案,揭晓在拼多多2020年五周年庆里。
会上,黄铮细述初衷表示:我们曾是社区团购鼻祖,从农产品起家,提出了社区站点、前置仓等概念。伴随着疫情,消费者又有线上买菜的需要,所以我们决定做买菜。买菜是个好业务、苦业务,也是我们拼多多人的试金石。
理解起来就是:做社区团购,我们(拼多多)有基因,更在行。那么,具体情况如何呢?
可以看到,拼多多入局时,面对的是“美团优选、橙心优选等强势对手在侧”的局面,多多买菜想要跑通,并非易事。
为了以落后者拔头筹,拼多多的投入,近乎不计成本。
这年夏天,拼多多召集千名员工,包括多位资深主管奔赴多多买菜一线。
有项目相关人员描述,在最开始的时候,往往上午开会决定完区域负责人,下午就要买机票赶过去;一位员工被调去多多买菜,当天就把上海的出租屋退了。
同样,在给「大饼激励」这块,也是「壕」无人性。据晚点LatePost报道,2021年拼多多针对多多买菜员工,进行了两轮普涨调薪和股票激励:普通员工每次拿到不低于10万元的股票激励和30%的薪资普调;省区负责人则根据业绩和兼并情况,在百万元至千万元之间。
这样的投入力度下,尽管还没有建立起稳固的供应链和物流体系,但多多买菜在一年内,规模做到了行业前两名。
在流量竞技场上,也确实炸出了一片真空。据2020Q3电话会议:多多买菜的推出和主站产生协同作用,通过买菜的高频行为来提高用户在APP上的活跃度。
反映在数据,可以看到,2020年拼多多的用户粘性,大幅跑赢阿里和京东。
LTT(用户终身时长,用户时长/流失率)同比增长有所恢复,驱动平台总“水源”大涨,2020Q2-Q3转头向上,反映在股价上,就是同期拼多多股价上涨近两倍。
如果是个童话故事,到冲破难关、预期兑现这一刻,就圆满结局了。
但可惜这是商业世界,牵一发而动全身、硬币的两面性等反转,随时在上演。比如,随着规模扩大,多多买菜薅羊毛泛滥,客单价低等问题,已经影响到了平台的ARPU增长。
如下图,2020Q2—Q4,拼多多的ARPU增速,连续快速下滑。
而ARPU提升受限,导致拼多多的「盈利路径」,出现了断裂。这自然会影响到资本市场的态度。
比如,2020年财报之后,克班资本将拼多多的评级从增持下调至行业权重,给出的原因是:
公司2020年累涨370%,是由强劲的营收增长和倍数扩张所推动的。但社区团购竞争激烈,这种扩张已经难以为继,需要新的催化剂来进一步推动股价大幅上涨。
增长焦虑之下,拼多多的战略侧重,偏离“造水”,倒向提升消费水平。
据2021Q2电话会议:我们会持续提升产品数量,不断增加产品选择的深度和广度,增加产品类别和价格区间,相信随着用户选择的增加,ARPU会持续增长。
那么,效果如何呢?
轻“造水”重消费水平,“赔了夫人又折兵”
拼多多的忠实用户们,近两年可能观察到了一个变化——拼多多正在“天猫化”。
最直观的体现就是:
以往,拼多多主打9.9元特卖,除了水果生鲜,大家抢的多是便宜的日常消耗品,比如纸巾、垃圾袋等,这些产品的技术含量低,多为白牌。
现在,有明显差异的品牌化产品多了起来。比如苹果和华为、大疆、Switch、雅诗兰黛和欧莱雅等商品。
这是拼多多品牌化的一个缩影,其背后寄托的是提升客单价,缓解增长问题的畅想。
用拼多多董事长陈磊(2021Q4电话会议)的话说:一部分品牌先看到机遇,先进来的品牌看到比较高的回报,从而带动更多的品牌来尝试。
但结果似乎与其预想,有所偏差。
在上线1P(自营)业务,以及在“百亿补贴”频道推出“官方合作旗舰店”入口,提升百亿补贴商家服务标准等招揽举措下,平台的品牌商家入驻情况确有进展。
比如,数据显示,2021年5月,新入驻的品牌官方旗舰店同比去年增长超10倍以上。
然而进一步对比会发现,入驻的品牌中,很少有知名大牌。
这一点拼多多自己也有清醒的认知,去年8月的交流纪要提到:中小品牌的引入有所改善,但头部品牌没有什么本质变化,很多入驻的不是官方旗舰店,而是经销商。
而头部品牌不愿入驻的原因,其实早在拼多多与特斯拉争端时(相关论述已有很多,这里不展开论述),就已经很明了:
用户在拼多多上的诉求是足够低价,这与品牌自身维护价格体系的诉求,是背离的。
这一点拼多多交流纪要也有提到:品牌不愿意降价,在拼多多的转化率并不是很好。
品牌化效果不尽人意下,可以看到,2021年拼多多的客单价只有40元,相比2020年还下降了9元,大写的“越努力越心酸”。
对这样的结果,拼多多归因为时机不成熟,2021Q4电话会议提到:品牌在平台开店并非一蹴而就,还需要一定时间。
不过,提升消费水平的回馈,也不全是坏消息。
如下图,2021年拼多多人均每年订单量提升至70单,相比2020年的49单大幅增长。
而这实际上,是得益于多多买菜。
据艾瑞咨询调研,疫情前生鲜电商用户在APP购买生鲜频次高于每周一次的占比约57.3%,疫情期间为69.1%,疫情后为67.2%。
这样的需求背景,叠加拼多多2021年的流量倾斜——如“百亿补贴”继续对农产品实行零佣金政策;举办“农货节”扶持农产品上行等,复购率大有起色。
但上述说过生鲜消费的客单价更低,如此两相冲抵下,可以看到,2021年拼多多的ARPU提升也一般。
而其代价,则是单件模型变得更平庸。毕竟电商要赚钱,客单价提升是必须项。
消费水平做了半天没太大起色,拼多多想再回去上述的“造水”逻辑,发现行不通了。
直播电商市场,几乎被抖音、快手和淘宝瓜分殆尽,而拼多多囿于管理层「决策」,存在感很低。
比如,艾瑞咨询数据显示,2021直播电商总体量约1.9万亿,抖音直播电商GMV预计1万亿,快手前三季度为4398亿,二者相加,几乎相当于拼多多前三季度总GMV(1.58万亿元)。
更严峻的是,这些高速增长的新型电商模式,其用户画像,三线及以下的用户群体占比超过50%,这正是拼多多的核心盘。
而社区团购领域,在监管和竞争压力下,增长势头被按停。
据晚点LatePost报道,2021年多多买菜的GMV有800亿,但其原定的目标是1500亿,相当于只完成了一半。
“造水”能力遇阻,可以看到,2021年拼多多的用户粘性持续下滑。
不仅拖累平台总LTT也一路向下,资本市场也立马变脸。如下图,2021年,拼多多在电商平台中跌得最惨,跌幅达70%。
备注:9-10月,粘性短暂回升,受大批社区团购平台或倒闭、或收缩,多多买菜业务释放需求空间影响,但很快就下落了。
综上来看,拼多多并不擅长做消费水平,折腾一番效果有限不说,市场实际锚定的还是其造水能力。
而考虑到拼多多用户粘性已达0.65,可提升空间有限——要知道你天天打开的微信,用户粘性也才0.8左右;
接下来,用户时长或是平台“水源”增长的核心——同期拼多多用户时长只有23分钟,和抖快超过120分钟相比,空间很大。
如此也就不难理解,为什么锚定用户时长的多多视频,战略地位提升。那么,多多视频能否扛得起“造水”大梁呢?
锚定用户时长,多多视频确定性如何?
“未来拼多多的愿景是做‘Costco’与‘迪士尼’的结合体,集高性价比产品和娱乐为一体。”
这是拼多多上市前夕,黄峥在致股东信中,为投资者描绘的蓝图。
此前,不管是做用户粘性,还是提升消费水平,都是围绕Costco故事来讲。而多多视频,似乎意味着拼多多真的要切入“迪士尼”模式了。
如下图,多多视升级一级入口后,点开可以看到的是单列信息流模式,内容也是以娱乐为主,和抖音的模式,高度类似。
相比之下,同样承接短视频内容,淘宝的“逛逛”,京东的“逛”,采用双列信息流形式,内容也以种草为主,整体仍带着“电商气息”。
备注:从左到右依次为:多多视频、京东的逛、淘宝的逛逛。
一个完全沉浸式体验,一个有选择性质,哪个更具娱乐性质且更杀时间,快手从双列到单列,已经给出了答案。
而这让拼多多的故事空间,动听了起来。但具体到实践层面,用户为什么要在电商平台上看视频?
答案上述已部分提及,为了招揽用户,这个向来“空手套白狼”的主——比如“6万人砍不下拼多多手机”的魔幻事件,真花钱了。
就调研统计显示,为留住用户,多多视频设置了两种激励。
激励方式一,用户每天新点击观看视频,都可直接收到转账到微信的现金。这让深受“砍一刀”之苦的用户,晋升成了VIP待遇。
当然,VIP待遇只限每天观看的前10个视频左右,且每次的收益约为一分钱。
接着再观看视频,就进入了激励方式二:完成任务积累金币,终点是大额现金红包——单次提现20元。
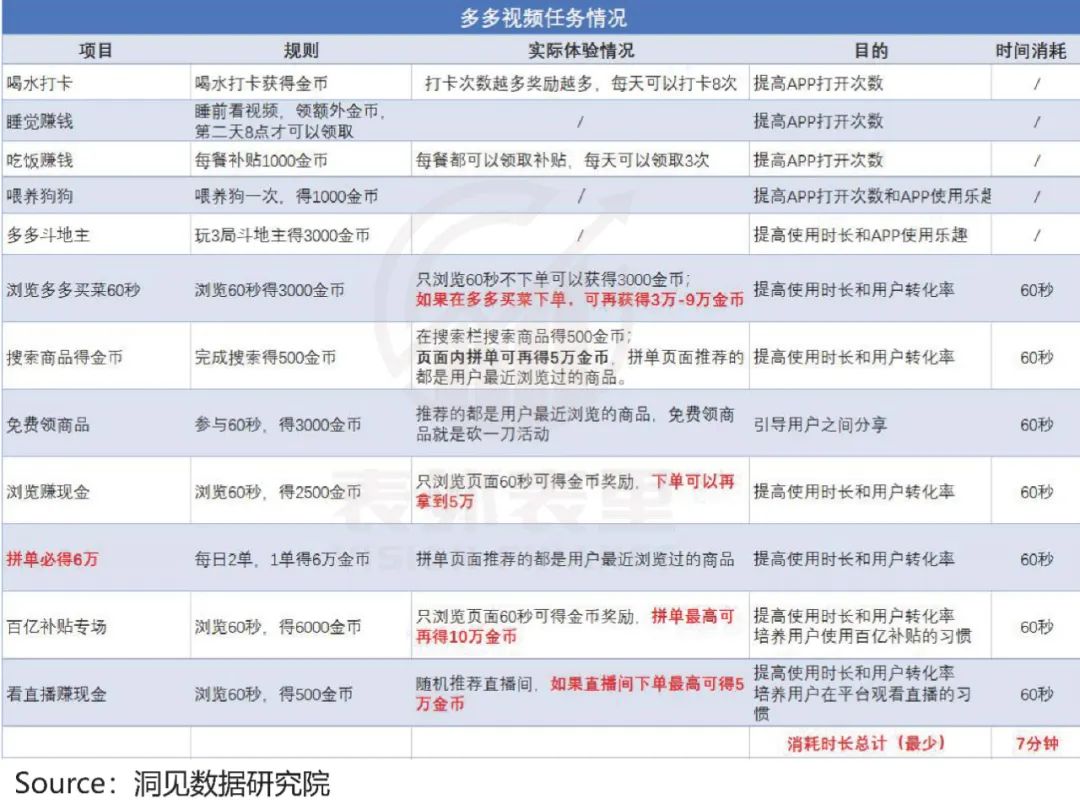
如此真金白银,虽然单用户数额不大,但加上几亿的用户基数,也是不小的支出。拼多多这样买量,真的划算吗?算一笔账你就知道了。
上述激励方式二的回报,看似很丰厚,但想要兑现,又转回了拼多多熟悉的配方。
比如,你需要在站内不停操作,包括但不限于浏览、搜索和下单,具体项目如下:
即便被这么折腾一番,用户依然很少能拿到钱。
如下图,有网友反馈,用了两年才终于拿下20元提现,其中还包括下单购物返利的金币;而更多的用户,却是坚持不下去中途放弃。
但拼多多却“得偿所愿”——APP打开次数增加、用户时长提高、用户转化提升。
比如,我们以10天为例,对多多视频的投入和回报的测算显示:
10天内,拼多多只花1块钱左右,就让用户在平台停留时间增加约2.2小时,打开APP的次数至少增加10次。
同时,用户10天内,只要随便下一单,花出去的钱就能回本。
备注:1、成本:激励方式一,单用户确定性成本为1元左右。激励方式二,鉴于该模式很难提现,成本不计。
2、收获:激励方式一,用户时长:40秒/视频*10个视频/天*10天=4000秒,超1小时;APP打开次数:至少10次。
激励方式二,按照take rate3.5%、ASP 40元测算,每单收入约1.4元;时长:7分钟*10天(第二种激励方式)=70分钟;登录次数:10天连续登录,每天登录次数可能超过8次。
不愧是“全宇宙最懂小数点”的公司,ROI控制得明明白白。
要知道,其平台用户主体是有大把空闲时间的下沉用户,这意味着,用这种微小的薅羊毛“钩子”,成功收割远超成本的用户时长,问题不大。
如此一来,拼多多就相当于接入了一个流量插件,水池重新蓄起来,确实具有想象空间。
不管黄铮承不承认,拼多多电商生意的本质始终都是流量思维——生产水然后售卖,在几个指标之间腾挪,锚定的是自己的造水能力。这也是市场对其估值的坐标系。
而对造水者来说,天花板往往来自水源枯竭,无水可卖,如用户增长触顶,会影响市场信心。但“造水”的牌,不单由用户规模驱动,还有粘性、时长等,只要牌没有全打完,就有「增长接力」空间。
如今来看,拼多多的“造水”动力支撑,只剩用户时长。而依靠多多视频激励上的“花活”,榨取单用户能提供的全部用户时长(LTT),流量增长故事显得颇为动听。
只是流量生意越往下钻,越难判断和把握,不确定性也更高,对投资者来说,需要谨慎待之。
其他参考材料:
1.笔下求生《造水者与送水人》
2.晚点LatePost《谁在管理拼多多?》
3.雪豹财经社《黄峥“解甲归田”这一年,拼多多喜少忧多》