美亚柏科培训基地自2002年成立至今
始终秉持“教学相长,用心传承”的初心
结合多年培训经验,整合前沿技术方法
推出一系列精品课程
第三期大数据分析技术工程师培训班
美亚柏科联合中国网络安全审查技术与认证中心,针对数据分析领域的专业技术人员和中高级管理人员开展大数据分析技术工程师认证。
★课程简介:本课程对大数据分析技术的知识体系进行系统和详细的讲解,让学员了解和掌握大数据分析与挖掘的基础理论、大数据技术架构原理、大数据治理体系、大数据服务和安全、大数据分析工具、大数据建模,围绕大数据分析技术相关的各种工作、典型案例及应用场景梳理出系统性的培训体系,对大数据分析技术领域的相关技术要点难点进行系统性的讲解。
★发证机构:中国网络安全审查技术与认证中心(英文缩写为:CCRC,原为中国信息安全认证中心)为国家市场监督管理总局直属正司局级事业单位,是依据《网络安全法》《网络安全审查办法》及国家有关强制性产品认证法律法规、承担网络安全审查技术支撑和认证工作的专门机构。
大数据分析技术工程师证书样本
1
培训对象
各行业从事数据分析相关工作的业务人员、专业技术人员、核心人员、管理人员及各级领导等,包括首席信息官、首席技术官以及销售、市场、财务、人力资源等各岗位相关人员。
2
开班时间
7月23日
报名截止时间:7月21日18:00
缴费截止时间:7月22日12:00
(将于开班前一天18:00前创建钉钉培训交流群,并在群内发布培训、考试安排等通知)
3
培训形式
美亚柏科课程专属钉钉群直播
4
课程安排
理论课程+实训操作+考核
(点击查看大图)
5
收费标准
培训费用:6800元/人
认证费用:1080元/人
6
报名方式
联系您所在区域销售报名/钉钉扫码报名
培训咨询人:郭老师 13023939815
(打开钉钉扫码报名)
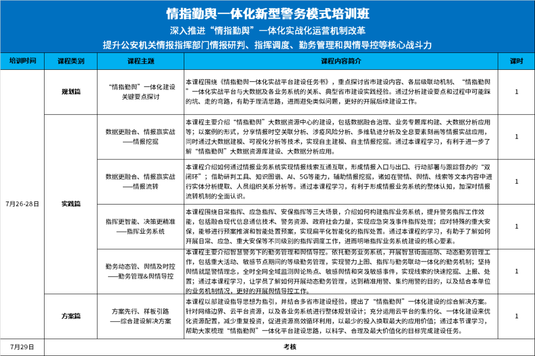
第五期情指勤舆一体化新型警务模式培训班
2022年1月全国公安厅局长会议指出,要加快构建“情指勤舆”一体化实战化运行机制。为此,美亚柏科培训基地联合中国人民警察大学推出“情指勤舆”一体化新型警务模式培训班,从今年3月开始,每月举办一期,来自湖北、河北、北京等全国不同省市的500多名骨干精英报名参与学习。
★课程简介:本课程分为规划篇、实践篇、方案篇三大篇章,探讨“情指勤舆”一体化建设关键要点;针对“情指勤舆”大数据资源中心的建设、情报流转机制进行介绍;讲解如何构建指挥业务系统;介绍智慧警务下的勤务管理和舆情导控;并结合多省市实际案例和建设经验,提出综合解决方案。
1
培训对象
各级公安机关情报指挥中心人员、情指勤舆一体化专班成员、合成作战中心成员
2
开班时间
7月26日
报名截止时间:7月24日18:00
(将于开班前一天18:00前创建钉钉交流群,并在群内发布培训、考试安排等通知)
3
培训形式
公安网(学在警大)线上培训+钉钉群答疑交流
4
课程安排
本课程共6课时+1次考核
(点击查看大图)
5
报名方式
联系您所在区域销售报名/钉钉扫码报名
培训咨询人:王老师 15960840898
(打开钉钉扫码报名)
HIGH放多重礼!
培训基地“20周年缤纷季”
送你一份周年庆活动指南
美亚柏科培训基地自2002年成立至今
始终秉持“教学相长,用心传承”的初心
提供专业的电子数据取证、大数据、
网络安全和开源情报
四大方向培训教学和技术服务
值此二十周年之际
培训基地重磅推出“20周年缤纷季”系列活动
从5月至8月,HIGH放多重礼!
同时还有机会成为终极锦鲤
获得价值8848元实物礼包+3万元课程礼包
还在等什么
赶紧关注“美亚MCE在线”微信公众号
了解活动详情
特别说明
热文
热文
热文
热文