5月13日,针对近期丰巢公司与杭州、上海少数小区物业因调整智能快件箱免费保管期限产生纠纷事宜,国家邮政局约谈了丰巢科技公司主要负责人,要求丰巢公司积极采取措施,主动承担社会责任,着手研究解决方案,调整完善收费机制,回应用户合理诉求。
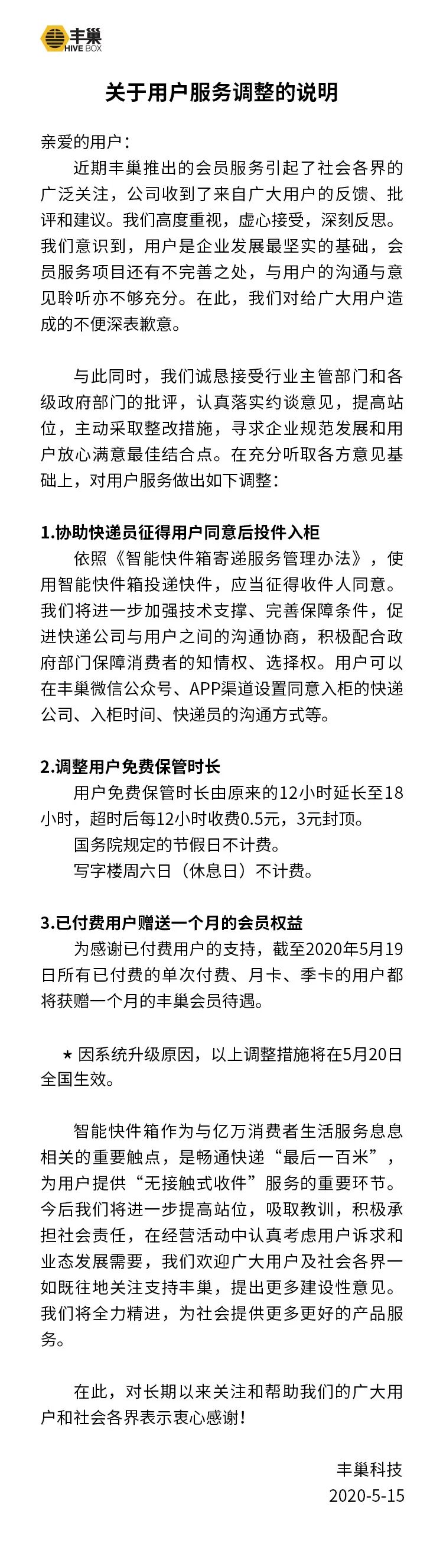
5月15日晚,丰巢公司发布《关于用户服务调整的说明》,给出官方回应。说明中,丰巢公司致歉,并对免费保管时长作出调整:由12小时延长至18小时,超时后每12小时收费0.5元,3元封顶;法定节假日不计费,写字楼周六日(休息日)不计费。
具体如下。
新闻链接:国家邮政局约谈丰巢公司主要负责人
5月13日,针对近期丰巢公司与杭州、上海少数小区物业因调整智能快件箱免费保管期限产生纠纷事宜,国家邮政局约谈了丰巢科技公司主要负责人,要求丰巢公司积极采取措施,主动承担社会责任,着手研究解决方案,调整完善收费机制,回应用户合理诉求。
国家邮政局相关负责人指出,智能快件箱投递是近年来出现的快递末端服务新业态之一,与快递公共服务站投递、快递小哥直接上门投递构成末端服务的主要模式,是畅通微循环的重要设施,有利于保障快递安全运行、提高服务效率和水平。特别是在疫情防控期间,其“无接触投递”的特性得到广大用户的普遍欢迎。智能快件箱等新业态的健康有序发展,关系到邮政快递业做好“六稳”工作、落实“六保”任务,关系到消费者合法权益保护,关系到新业态的健康发展,必须高度重视,有序推进。
国家邮政局相关负责人强调,《智能快件箱寄递服务管理办法》明确规定,智能快件箱运营企业在合理的保管期限内不得向用户收费。丰巢此次调整免费保管期限的行为虽未违反规章禁止性规定,但在调整过程中,存在着全局站位不高、风险评估不够,征询意见不足、应对处置不妥等问题,应进行深刻反思,汲取教训。
国家邮政局相关负责人提出,当下最重要最急迫的工作是要恢复运行秩序,保障消费者权益,确保末端网络稳定,为各行业复工复产做好 “先行官”“排头兵”。妥善解决杭州、上海少数小区与丰巢的服务纠纷,需要各方以大局为重,充分考虑各方的实际困难和合理诉求,相向而行,寻求共识,尽快恢复社区正常投递活动。丰巢公司要提高站位,认真考虑用户诉求和业态发展需要,尽快提出合理解决方案。在此基础上,合理调整4月27日公布的全国性免费保管期限等相关经营策略。
国家邮政局相关负责人表示,智能快件箱的设立和运营虽然属于市场行为,但又面对广大消费者,具有一定公共属性。处理好公益与经营的关系十分重要。邮政管理部门将加强对智能快件箱、公共服务站等新业态发展的规律研究、顶层设计和制度建设,推动各地政府落实属地责任,将智能投递设施纳入城乡公共基础设施建设范畴,抓紧制定新业态服务规范,探索创新公共服务设施管理机制。同时,邮政管理部门将对快递企业未经用户同意,擅自投递到智能快件箱、公共服务站等行为进行查处;督促包括智能快件箱、公共服务站运营企业在内的各类快递企业加大投入、加强管理,通过技术升级和规范服务,充分保障用户的知情权、选择权,满足人民群众日益增长的用邮需求。
丰巢科技公司主要负责人表示,将认真反思、汲取教训,切实履行好企业的社会责任,立即对存在问题进行整改,积极配合邮政管理部门做好相关工作,寻求企业规范发展和用户放心满意最佳结合点,做到依法经营诚信经营。
-- END --
来源:人民日报、丰巢科技
编辑:纪海涛 / 审稿:王运宝