北京广播电视台的《生命缘-请你替我活下去》、上海广播电视台的《人间世》之《救命》、河北广播电视台的《中华好家风》、中央电视台的《“聂树斌案”十年调查》等入选2015—2016年度中国广播影视大奖广播电视节目奖”。
2015—2016年度中国广播影视大奖广播电视节目奖”终评已经结束。共评出96件获奖作品,其中广播节目54件,电视节目42件。
由国家新闻出版广电总局主办、中国广播电影电视社会组织联合会承办的“2015—2016年度中国广播影视大奖·广播电视节目奖”终评已经结束。共评出96件获大奖作品,其中广播节目54件,电视节目42件。
在2015-2016年度中国广播影视大奖广播电视节目奖终评评选结果公示中,“广播类节目大奖”的54件获奖作品主要包括消息类、评论类、专题类、现场直播类、栏目类、对外宣传类、对台港澳类、广播剧类、广播文艺类等九个类型。其中中央人民广播电台的《新闻面孔》、山西广播电台的《有事您说话》、安徽广播电视台的《扶贫要精准 谨防养懒人》等入选。
“电视类节目大奖”的42件获奖作品主要包括消息类、评论类、专题类、现场直播类、栏目类、对外宣传类等六个类型。其中北京广播电视台的《生命缘-请你替我活下去》、上海广播电视台的《人间世》之《救命》、河北广播电视台的《中华好家风》、中央电视台的《“聂树斌案”十年调查》等入选。
2015-2016年度中国广播影视大奖广播电视节目奖“广播类节目大奖”(54件)

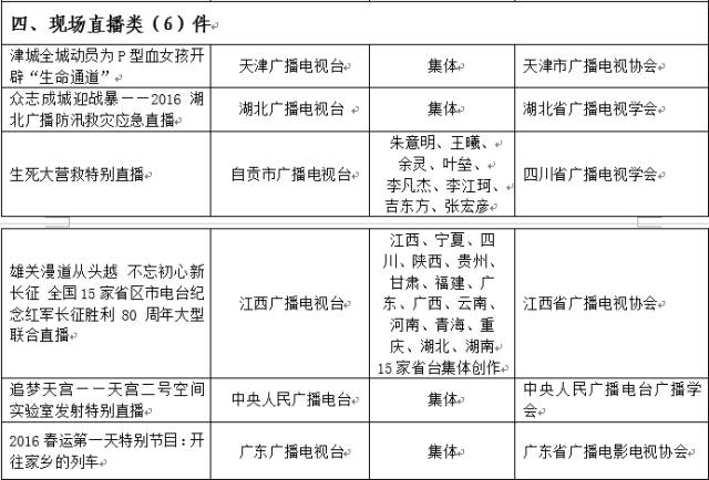
2015-2016年度中国广播影视大奖广播电视节目奖“电视类节目大奖”(42件)

公示日期为2017年12月18日12时至12月25日12时(5个工作日)。在此期间,社会各界可通过电话、传真、信函或电子邮件等方式发表意见。中广联合会评奖工作部将认真受理,并按照《评选办法》规定对有关举报进行核查处理。
中广联合会评奖工作部电话:010-86093615、010-86093781
电子邮箱:pingjiangban123@163.com
地址:北京市西城区复兴门外大街2号
推荐阅读
如需转载请在文章开头注明来源,并附上原文链接。更多资讯请登录手机版“综艺+”m.zongyijia.net