【写在前面】:今天向大家推荐的是华中科技大学团队近日发表于British Journal of Pharmacology(IF7.73)的一篇文章,揭示小檗碱通过促进PGC-1α调节线粒体能量稳态来预防糖尿病肾病。
我们恳请:若能转发分享,我们将非常感谢!(目前微信公众号改为乱序推送,将如沐风科研维修站设为星标,时常点击阅读,我们才会出现在您推送的前面位置)。
【期刊简介】
图片来自British Journal of Pharmacology官网
2.投稿范围及审稿周期
英国药理学学会出版,是一本基础广泛的期刊,在实验药理学的各个方面都具有领先的国际报道。它出版高质量的original research, authoritative reviews,minireviews,commentary,letters。每年出版一系列主题问题,并且每两年出版一次必读的特别版《简明药理指南》。该杂志被公认为该领域的领先出版物之一。它仅在线上,通过其OnlineOpen程序发布开放访问研究,并且每两周发布一次。
【题目及作者信息】
Berberine protects against diabetic kidney disease viapromoting PGC-1α-regulated mitochondrial energyhomeostasis
【摘要部分】
背景与目的:脂质代谢紊乱和线粒体生物能紊乱在糖尿病性肾脏疾病(DKD)的发生和发展中起关键作用。小檗碱是一种植物生物碱,用于中草药。它对糖尿病及其并发症具有多种治疗作用,包括调节葡萄糖和脂质代谢,改善胰岛素敏感性和减轻氧化损伤。在这里,我们调查了小ber碱的肾脏保护作用。
实验方法:我们使用了DKD患者的样本,并使用DKD模型(db/db小鼠)和培养的足细胞进行了实验,以利用代谢组学来表征能量代谢谱。研究了黄连素参与调节线粒体功能和生物能的分子靶标和机制,以及其对DKD小鼠代谢改变的影响。
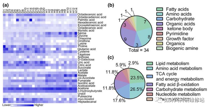
关键结果:代谢组学分析表明,DKD患者的线粒体燃料使用发生了变化,线粒体功能障碍普遍存在。在db/db小鼠中,小檗碱治疗可逆转新陈代谢紊乱,足细胞损伤和肾小球硬化。小檗碱可抑制DKD小鼠模型和培养的足细胞中的脂质蓄积,线粒体ROS过量生成,线粒体功能障碍和脂肪酸氧化不足。小檗碱的这些保护作用伴随着过氧化物酶体增殖物激活受体γcoactivator-1α(PGC-1α)信号通路的激活,从而促进了线粒体的线粒体能量稳态和脂肪酸在足细胞中的氧化。
结论与意义:PGC-1α介导的线粒体生物能学可能在脂质紊乱引起的足细胞损伤和DKD的发生中起关键作用。小檗碱恢复PGC-1α活性和能量稳态可能是对抗DKD的潜在治疗策略。
(主要看原文表达,有助于我们自行撰写SCI)
【结果部分】
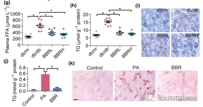
1.小檗碱可改善db / db小鼠的代谢状况,并减轻肾脏脂质的积累。
2.小檗碱减少ROS的过量产生和足细胞损伤。
3.小檗碱可干扰DKD患者的能量稳态,改善线粒体功能和FAO。
4.小檗碱促进线粒体生物发生并增加能量输出。
5.小檗碱促进足细胞中PGC-1α的表达。
6.小檗碱通过AMPK /PGC1α途径保护线粒体功能。
7.小檗碱通过抑制CD36的表达来抑制FFA的摄取。
【结论与讨论】
该我们的研究有一些局限性。一个是未能比较小檗碱在体内干预前后的代谢特征,这使我们无法鉴定出小檗碱在线粒体功能和能量代谢以及小檗碱生物活性其他方面的作用。另一个局限性是我们的研究无法回答黄连素治疗是否可以为DKD患者带来益处,包括预防足细胞损坏,降低AER并恢复GFB。 这些问题与其在患者中治疗DKD的可能用途非常相关。 我们乐观地认为,小檗碱具有进一步开发利用的潜力,因为在代谢紊乱(例如DM)患者中观察到了小檗碱的相似作用。 解决这些问题需要进一步的临床试验和实验研究。
总之,该研究认为可能存在其他调节脂肪酸氧化和细胞生物能学的转录因子。在这里,我们证明了PGC-1α对于能量稳态的全面调节至关重要,并且可能是小檗碱作用的关键靶点。我们目前的发现揭示了小檗碱在调节肾脏能量稳态和保护肾小球足细胞免受代谢应激中的重要作用,并已认为小檗碱是治疗DKD的有前途的药物。
2020-10-31
2020-10-31
2020-10-31
2020-10-30
2020-10-30
2020-10-28
2020-10-27
2020-10-26
2020-10-23
【加入中医药交流群】添加小编微信邀请加入,也可由群友邀请加入,欢迎广大老师、朋友加入我们。
小编微信:
如沐风科研维修站 (Rumfer)公众号:由浙江中医药大学、中国药科大学、江西中医药大学以及福安药业和浙江省疾控中心的硕博士组成,主要发布药物研发、生产及注册,科研实验及前沿咨讯等相关信息。欢迎广大朋友老师关注我们,您的分享和关注是对我们的最大鼓励。