【写在前面】:今天推荐的是由广西医科大学、新加坡国立大学等研究团队近期刚发表于(IF7.73)的一篇文章,揭示槲皮素诱导p53依赖性癌细胞死亡通过TFEB介导的溶酶体激活和ROS依赖的铁死亡。
我们恳请:若能转发分享,我们将非常感谢!(目前微信公众号改为乱序推送,将如沐风科研设为星标,时常点击阅读,我们才会出现在您推送的前面位置)。
【期刊简介】
英国药理学学会出版,是一本基础广泛的期刊,在实验药理学的各个方面都具有领先的国际报道。它出版高质量的original research, authoritative reviews,minireviews,commentary,letters。每年出版一系列主题问题,并且每两年出版一次必读的特别版《简明药理指南》。该杂志被公认为该领域的领先出版物之一。它仅在线上,通过其OnlineOpen程序发布开放访问研究,并且每两周发布一次。
审稿周期较快,一般1.5~3个月,年刊文300+。
【题目及作者信息】
Quercetin Induces p53-independent Cancer Cell Death via TFEB-mediated Lysosome Activation and ROS-dependent Ferroptosis
【摘要部分】
背景与目的:与正常细胞相比,癌细胞对铁的依赖性更高,对铁锈病的敏感性增强。槲皮素已知具有抗癌作用,但分子机制尚不清楚。在这项研究中,我们旨在研究溶酶体功能与铁死亡的关系,以进一步探索槲皮素的抗癌潜力。
方法:我们利用MTT法和DNA含量分析来评估细胞毒性。集落形成试验以研究细胞增殖;流式细胞仪和共聚焦显微镜检测溶酶体酸化和蛋白酶活性蛋白质印迹,细胞细分,RT-PCR和siRNA转染用于建立作用的分子机制。
结果:槲皮素能够促进多种癌细胞系中不依赖p53的细胞死亡。尽管槲皮素诱导自噬,但是Atg7的基因沉默不能影响槲皮素诱导的细胞死亡。相比之下,溶酶体抑制剂和TFEB组合均可防止槲皮素诱导的细胞死亡,提示溶酶体参与其中。接下来,发现槲皮素通过TFEB核易位和溶酶体基因的转录激活依次诱导溶酶体激活。值得注意的是,槲皮素可促进溶酶体依赖性铁蛋白降解和游离铁释放。这种作用和槲皮素诱导的ROS产生协同作用,导致脂质过氧化和铁死亡。此外,我们提供的证据表明Bid可能将细胞铁死亡与细胞凋亡联系在一起,导致细胞死亡。
结论:总而言之,本研究表明槲皮素诱导TFEB介导的溶酶体活化,然后促进铁蛋白降解,从而导致铁死亡和Bid参与的细胞凋亡。这项研究的结果可能会扩展我们目前对槲皮素抗癌治疗机制的认识。
(主要看原文表达,有助于我们自行撰写SCI)
图文摘要
【结果部分】
1.槲皮素促进多种癌细胞中非p53的细胞死亡。
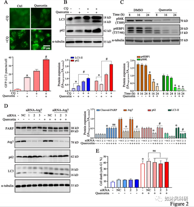
2.槲皮素诱导典型的自噬变化,但沉默ATG7不能影响槲皮素诱导的细胞死亡。
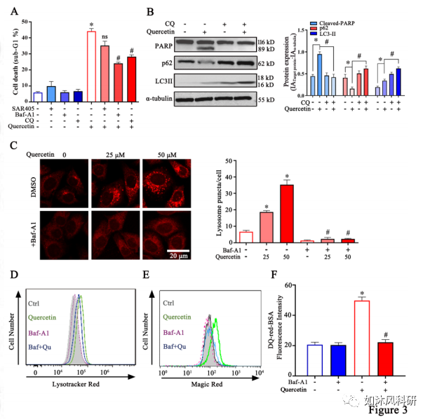
3.槲皮素促进溶酶体活化。
4.槲皮素诱导的细胞死亡取决于TFEB转录活性和TFEB介导的溶酶体激活。
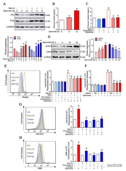
5.槲皮素通过溶酶体介导的FTL和FTH降解促进脂质过氧化。
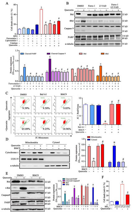
6.溶酶体调节的铁释放与ROS积累协同作用,从而促进细胞铁死亡和Bid介导的细胞凋亡。
7.槲皮素诱导癌细胞死亡的模式图示。
槲皮素促进TFEB核易位①和对溶酶体相关基因的转录活性②;TFEB介导的溶酶体活化促进了铁蛋白③的降解,从而增加了Fe2+的细胞浓度。④随后,较高的Fe2+水平和槲皮素介导的ROS积累⑤导致脂质过氧化⑥; 脂质过氧化最终导致肥大症⑦和Bid裂解将肥大症与细胞凋亡联系在一起⑧。
【结论与讨论】
槲皮素触发的铁释放以及槲皮素介导的ROS积累引起脂质过氧化,最终导致细胞铁死亡。抗氧化剂过氧化氢酶,铁螯合剂,DFO和脂质氧化抑制剂可以逆转这一过程(图5E)。所有这些观察结果共同支持溶酶体活性通过调节细胞铁和ROS的产生参与槲皮素诱导的促细胞铁死亡。离子稳态在细胞存活中起着至关重要的作用,过量的游离铁具有毒性,会引起氧化应激并导致细胞死亡,包括铁死亡(或铁凋亡)。另一方面,溶酶体抑制作用可能会将铁螯合在溶酶体中,导致细胞无法接触铁,从而抑制细胞增殖。这种差异也归因于不同细胞系对铁水平的不同耐受性。越来越多的证据表明,癌细胞中的铁水平高于非癌细胞中的铁水平。因此,槲皮素的铁靶向治疗作用在临床癌症的治疗和预防中是可行的。
【加入中医药交流群】添加小编微信邀请加入,也可由群友邀请加入,欢迎广大老师、朋友加入我们。
小编微信:
【往期推荐】
2020-12-24
2020-12-25
2020-12-23
2020-12-21
2020-12-21
2020-12-18
2020-12-16
2020-12-09
2020-12-08
2020-12-07
如沐风科研维修站 (Rumfer)公众号:由浙江中医药大学、中国药科大学、江西中医药大学以及福安药业和浙江省疾控中心的硕博士组成,主要发布药物研发、生产及注册,科研实验及前沿咨讯等相关信息。欢迎广大朋友老师关注我们,您的分享和关注是对我们的最大鼓励。