【写在前面】:本期推荐的是由北京大学联合协和研究团队发表于Pharmacological Research(IF5.893)的一篇文章,揭示小檗碱通过富集雌马酚产生的肠道菌群改善卵巢切除术引起的焦虑样行为。【期刊简介】
![]()
图片源自Pharmacological Research官网(网址https://www.journals.elsevier.com/pharmacological-research/) 发表有关生物医学科学的前沿文章,以涵盖推动药理学领域向前发展的广泛主题。我们提供一个平台,跨学科的专家可以通过该平台快速交换与现代药理学主题相关的健康科学信息。该期刊发表有关分子,生化,转化和临床研究(包括临床试验)的文章;已被接受的论文将快速发布,其中包括专门,快速地接受和发表高知名度文章的通道。
选择性OA期刊,审稿周期一般为1~2个月。版面费发展中国家免费,OA则$ 3500。
【题目及作者信息】
Berberine ameliorates ovariectomy-induced anxiety-like behaviors by
enrichment in equol generating gut microbiota
![]()
【摘要】
![]()
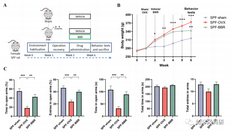
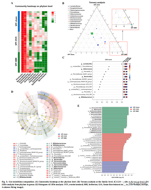
肠道菌群被认为是焦虑症的有希望的治疗靶标。小檗碱(BBR)通过调节肠道菌群已显示出治疗绝经后骨质疏松症,肥胖症和2型糖尿病等疾病的功效。但是,BBR对绝经后焦虑的影响仍不清楚。该研究的目的是通过在雌激素缺乏的情况下调节肠道菌群来测试BBR是否能缓解焦虑症(目的)。在无特定病原体(SPF)的卵巢切除(OVX)大鼠中建立了实验性焦虑,然后在进行行为测试之前,将其用BBR治疗4周。野外试验和高架迷宫试验表明,与用赋形剂处理的对应物相比,BBR处理可显著改善OVX大鼠的焦虑样行为。此外,正如16S rRNA测序和液相色谱/质谱(LC/MS)分析所表明的,经BBR处理的OVX大鼠具有较高的有益肠道微生物(如拟杆菌,双歧杆菌,乳杆菌和阿克曼氏菌)丰富度,并且雌马酚含量增加一代。值得注意的是,强行饲喂BBR对经卵巢切除的无菌(GF)大鼠没有明显的抗焦虑作用,而从SPF大鼠粪便菌群移植的GF大鼠在焦虑样症状和异黄酮水平方面实质上显着地表彰了供体大鼠(结果)。这项研究表明,肠道菌群在卵巢切除术加重的焦虑症治疗中至关重要,而肠道菌群的BBR调节是治疗绝经后焦虑症的一种有前途的治疗策略。![]()
小檗碱(BBR),一种从黄连中提取的天然异喹啉生物碱,中国已经有数千年的历史了,黄连已被广泛用于治疗肠道感染,尤其是细菌性肠胃炎。最近,已证明BBR可以调节微生物群结构,从而有助于缓解2型糖尿病,类风湿性关节炎,晚期结直肠腺瘤和雌激素缺乏引起的牙周骨丢失。BBR的干预显着提高了产生短链脂肪酸(SCFA)的细菌(例如,同种异味杆菌,Butyricoccus和Butyricimonas)的丰度,并减少了机会致病菌(例如Prevotella和Proteus)。还观察到其他益生菌(如阿克曼氏菌和乳杆菌)的丰度增加。多项研究还表明,BBR对中枢神经系统具有保护作用,表现出抗抑郁,抗焦虑和抗炎作用。
![]()
本文假设BBR通过在雌激素缺乏的条件下调节肠道菌群来缓解焦虑症。为了检验我们的假设,使用雌性无特定病原体(SPF)的大鼠建立了OVX大鼠模型,并对其进行了BBR治疗。使用开阔场和高架迷宫测试来检测类似焦虑的行为。分别通过16S rRNA测序和液相色谱/质谱(LC / MS)分析证明了肠道微生物和微生物群异黄酮代谢产物的变化。此外,从SPF大鼠到GF大鼠的无菌(GF)大鼠和粪便微生物群移植(FMT)被用于确定肠道微生物群在BBR治疗对卵巢激素缺乏引起的焦虑症中的关键作用。
![]()
![]()
![]()
![]()
![]()
![]()
6.GF大鼠的表型
![]()
7.FMT大鼠的表型
![]()
![]()
我们恳请:若能转发分享,我们将非常感谢!(目前微信公众号改为乱序推送,将如沐风科研设为星标,时常点击阅读,我们才会出现在您推送的前面位置)。
【加入中医药交流群】添加小编微信邀请加入,也可由群友邀请加入,欢迎广大老师、朋友加入我们。小编微信:1278317307