【题目信息】
Identification of berberine as a novel drug for the treatment of multiple myeloma via targeting UHRF1
【摘要部分】精华部分
背景:目前针对多发性骨髓瘤(MM)的疗法与毒性和耐药性相关,对新型有效疗法的突出需求。小檗碱(BBR)是一种来自黄连类药用植物的植物生物碱,具有抗肿瘤作用,包括抗多发性骨髓瘤(MM)。但先前尚未描述抗MM作用的潜在分子机制。这项研究旨在确定小檗碱的靶标及其参与对MM的治疗活性的相关机制。结果:我们证明了BBR处理可在体外杀死MM细胞,并延长了携带MM异种移植物的小鼠的体内存活。结合表面等离子体激元共振(SPR)和液相色谱-串联质谱(LC-MS/MS)的筛选方法将UHRF1(具有PHD和RING Finger域1的泛素样蛋白)确定为BBR的潜在靶标。结合分子对接和SPR分析,我们确认UHRF1是BBR结合蛋白,并发现BBR在串联tudor域和植物同源域(TTD-PHD域)中结合UHRF1。BBR处理可通过泛素依赖性蛋白酶体系统诱导UHRF1降解,并在MM细胞中重新激活p16INK4A和p73。UHRF1的过表达促进MM细胞增殖,并使MM细胞对BBR更具有抵抗力,而用siRNA沉默UHRF1则减弱了BBR诱导的细胞毒性。结论:总之,我们的研究已确定UHRF1是BBR的直接靶点,并且尚未发现参与BBR抗MM活性的分子机制。通过BBR靶向UHRF1可能是针对MM的新型治疗策略。
【结果部分】
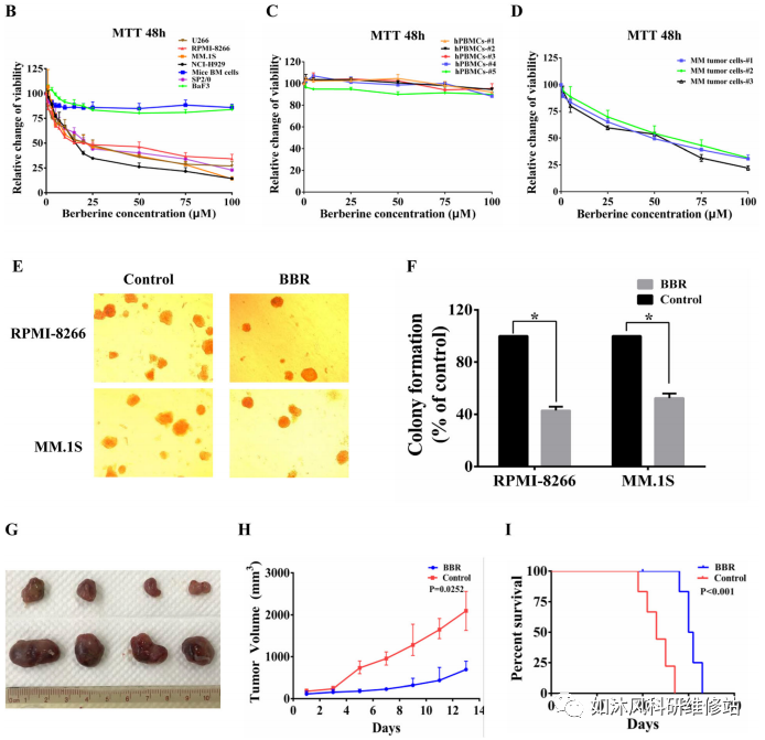
1.BBR诱导的体外细胞生长抑制作用转化为体内抗MM活性
小檗碱结构:
本研究证明了BBR处理可在体外杀死MM细胞,并延长了携带MM异种移植物的小鼠的体内存活。
2.使用SPR-LC MS/MS方法筛选BBR的潜在靶点
结合表面等离子体激元共振(SPR)和液相色谱-串联质谱(LC-MS/MS)的筛选方法将UHRF1(具有PHD和RING Finger域1的泛素样蛋白)确定为BBR的潜在靶标。
3.BBR可直接与TTD-PHD域中的UHRF1结合
结合分子对接和SPR分析,我们确认UHRF1是BBR结合蛋白,并发现BBR在串联tudor域和植物同源域(TTD-PHD域)中结合UHRF1。
4.BBR促进UHRF1蛋白降解并重新激活多个TSG
BBR处理可通过泛素依赖性蛋白酶体系统诱导UHRF1降解,并在MM细胞中重新激活p16INK4A和p73。
5.BBR通过泛素蛋白酶体系统途径诱导UHRF1降解
6.UHRF1对MM细胞增殖的体外作用
UHRF1的过表达促进MM细胞增殖,并使MM细胞对BBR更具有抵抗力,而用siRNA沉默UHRF1则减弱了BBR诱导的细胞毒性。
【结论部分】
总而言之,我们的研究确定UHRF1是BBR的直接靶点,并且报道了BBR抗MM活性的分子机制。通过BBR靶向UHRF1可能是针对MM的新型治疗策略。
如果您有相关领域的科技前沿需要报道、投稿,请联系我们,或者关注、转发我们的公众号和相关文章。
赞是一种鼓励、分享是最好的支持,欢迎加入如沐风科研交流群
扫描二维码
获取更多精彩
Rumfer Sci
点个下方“在看”吧20200521