【题目及作者信息】
Berberine ameliorates obesity-induced chronic inflflammation throughsuppression of ER stress and promotion of macrophage M2 polarization atleast partly via downregulating lncRNA Gomafu
![]()
近日,黑龙江中医药大学第一附属医院心血管内科刘莉和黑龙江中医药大学实验中心田苗课题组进行了小檗碱通过抑制内质网应激和至少部分通过下调lncRNA Gomafu促进巨噬细胞M2极化,改善肥胖所致慢性炎症的研究。发表于INT IMMUNOPHARMACOL (IF3.96)上。![]()
关键词:Berberine;Adipocyte;Endoplasmic reticulum stress;Gomafu;Macrophage
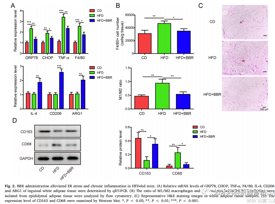
采用高脂饲料诱导小鼠肥胖模型。用游离脂肪酸建立脂肪细胞炎症模型。用IL-4、CD206、ARG1等标记物检测M1和M2极化。用GPR78和CHOP表达评价内质网应激。H&E染色用于检测脂肪组织巨噬细胞和脂肪细胞增大。结果表明,小檗碱能减轻肥胖小鼠和游离脂肪酸诱导的脂肪细胞的内质网应激和炎症反应。过表达lncRNA Gomafu通过增加内质网应激,部分阻断了小檗碱对游离脂肪酸处理的脂肪细胞的保护作用。此外,Gomafu的过度表达部分逆转了小檗碱诱导的巨噬细胞M2极化增强。最后,Gomafu过度表达可诱导小鼠内质网应激和炎症反应,给予小檗碱可改善这种情况。综上所述,小檗碱通过减轻内质网应激,从而促进巨噬细胞M2极化,改善肥胖引起的慢性炎症。这些保护作用至少部分是通过抑制lncRNA Gomafu介导的。 黄连有清热燥湿,泻火解毒之功效。小檗碱是从中药黄连中分离的一种季铵生物碱,是黄连抗菌的主要有效成分,现代研究认为小檗碱是治疗炎症和代谢紊乱的潜在有效药物。本文旨在探讨小檗碱对肥胖所致慢性炎症的影响及其机制。![]()
![]()
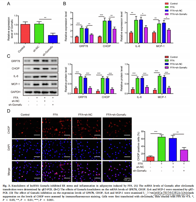
2.BBR给药减轻了HFD喂养小鼠的ER应激和慢性炎症3.抑制Gomafu-lncRNA而降低FFA诱导的脂肪细胞内质网应激和炎症![]()
4.Gomafu LncRNA可部分逆转BBR对FFA处理的脂肪细胞内质网应激和炎症的影响![]()
5.Gomafu LncRNA通过促进脂肪细胞中的ER应激来促进炎症细胞因子表达![]()
6. BBR和Gomafu IncRNA调节巨噬细胞极化![]()
7.BBR和Gomafu lncRNA调节小鼠脂肪组织中HFD诱导的ER应激和炎症![]()
【结论部分】
本研究表明,BBR有助于抑制ER应激,从而导致M2极化,并最终减轻了肥胖小鼠的慢性炎症。此外,lncRNA Gomafu可能参与此过程(激活作用)。给予BBR或Gomafu抑制剂可能有助于治疗肥胖引起的慢性炎症。【本文实验设计】本文首先确定小檗碱具有改善肥胖引起的慢性炎症作用。然后通过体外探究可能的作用机制,明确Gomafu抑制剂可能影响脂肪细胞中的ER应激来促进炎症细胞因子表达。最终从体内验证小檗碱可以通过抑制ER应激,从而导致M2极化,并最终减轻了肥胖小鼠的慢性炎症。 说明该思路可以用于中药及其提取物作用机制研究并发表于SCI影响因子约4.0的期刊上。当然该文工作量也是挺大的,且作图美观。
【加入中医药交流群】扫描二维码或者添加小编微信邀请加入,也可由群友邀请加入,欢迎广大老师、朋友加入我们。(后期将发布中医药相关SCI期刊汇总)
![]()
小编微信:
![]()
本公众号简介:
如沐风科研维修站 (Rumfer)公众号:由浙江中医药大学、中国药科大学、江西中医药大学以及福安药业和浙江省疾控中心的硕博士组成,主要发布药物研发、生产及注册,科研实验及前沿咨讯等相关信息。欢迎广大朋友老师关注我们,您的分享和关注是对我们的最大鼓励。
点“在看”分享![]()