【题目及作者信息】
Polyphenolic Proanthocyanidin-B2 suppresses proliferation of liver cancer cells and hepatocellular carcinogenesis through directly binding and inhibiting AKT activity
中科院上海营养与健康研究所尹慧勇课题组和农科院王强课题组进行了多酚粗提液原花青素B2抑制肝癌细胞增殖和肝细胞癌变的研究,发表于Redox Biology(IF9.986)上。
【摘要部分】
众所周知,天然多酚原花青素(OPC)的抗癌特性主要归因于其抗氧化和抗炎能力。新的证据表明,OPC可能靶向典型的致癌通路,包括PI3K/AKT。然而,其潜在的机制和治疗潜力仍不清楚。在这里,我们发现原花青索B2 (OPC-B2)直接结合并抑制AKT活性和下游信号,从而在体外、异种移植和二乙基亚硝胺(DEN)诱导的肝癌小鼠模型中抑制肿瘤细胞增殖和代谢。我们进一步发现OPC -B2与催化和调节PH结构域结合,将蛋白锁定在一个封闭的构象中,这与研究充分的AKT变构抑制剂MK-2206相似。分子对接和动态模拟表明,Lys297和Arg06是0PC-B2结合的关键位点,Lys297或Arg36突变为丙氨酸完全破坏了OPC-B2的抗肿瘤作用,但没有破坏MK-2206的抗肿瘤作用。总之,该研究表明OPC-B2是一种新型的变构AKT抑制剂,除了抗氧化和抗炎特性外,它还具有强大的抗肿瘤功效。
【前言】
原花青素是一类多酚类化合物,广泛存在于植物中,如葡萄籽和花生皮中。肝癌(HCC)是一种常见的肝脏恶性肿瘤,是全球癌症死亡的第四大原因,虽然其诊断和治疗已经有了很大的提高,但近年来,患者的5年生存率远不能令人满意。临床上有几种药物用于治疗:索拉非尼(一线用药), 雷戈拉非尼,卡博替尼胶囊和雷莫芦单抗(二线用药),然而,它们主要用于晚期HCC治疗,而耐药是导致化疗失败的主要原因,因此,迫切需要开发安全有效的治疗HCC药物。
AKT的异常活化经常出现在乳腺癌、卵巢上皮癌、前列腺癌、胃癌和HCC中。AKT一旦被激活,就会通过磷酸化多种下游蛋白或诱导多种基因表达,从而引发细胞周期进展和代谢等次反应。AKT抑制剂已被研究作为多种癌症的治疗靶点,包括肝癌。AKT抑制剂被分为ATP竞争抑制剂或变构抑制剂。ATP竞争性抑制剂靶向ATP结合囊中,而变构抑制剂结合AKT的PH或激酶区域来抑制其活性。通常认为变构抑制剂比竞争性抑制剂好,因为其毒性更小、副作用更少,具有更强的特异性。MK-2206是研究得最多的AKT变构抑制剂之一,其表现出中度的抗肿瘤作用。然而MK-2206仍面临挑战:因副作用引起的短暂性高血糖或E17K突变导致AKT对MK-2206不敏感。因此,仍需大力研发新的AKT抑制剂用于治疗癌症,特别是肝癌。
这项研究中,我们发现从花生皮中提取的OPC- B2具有通过直接结合和抑制AKT的活性,在体外和肝癌小鼠模型中导致细胞周期阻滞和代谢抑制,对HCC有较强的抗肿瘤作用。分子对接和动态模拟提示AKT的Arg86和Lys297是OPC -B2的关键结合位点,有趣的是,Lys297或Arg36突变为丙氨酸完全破坏了OPC-B2的抗肿瘤作用,但没有破坏MK-2206的抗肿瘤作用。总之,该研究表明,OPC-B2结合并抑制AKT活性可能为HCC的治疗提供了可能。
【结果部分】
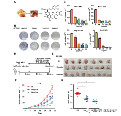
1、 OPC-B2抑制HCC细胞增殖和肿瘤生长
2、 OPC-B2直接结合并抑制AKT活性
3、 OPC-B2抑制p-AKT活性,导致细胞周期阻滞
4、 OPC-B2抑制AKT活性,降低糖酵解和三羧酸循环的代谢通量
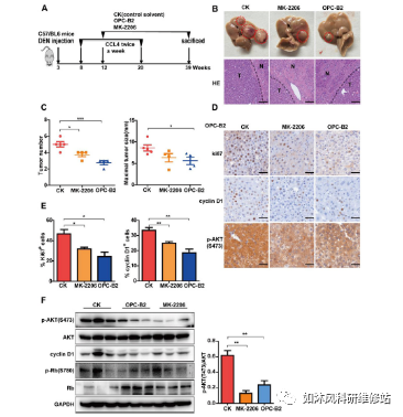
5、 OPC-B2抑制AKT活性,抑制二乙基亚硝胺(DEN)/ccl4诱导的肝癌模型中的肿瘤发生
最后,作者绘制了一张OPC-B2直接结合并抑制AKT活性抗癌的模式图。
【结论部分】
该研究表明OPC-B2是AKT的变构抑制剂,在肝癌的临床治疗中具有很大的应用潜力。此外,这种新的作用模式可能有助于开发AKT的变构抑制剂用于癌症治疗。
王强研究员:中国农业科学院农产品加工研究所副所长,二级研究员/博士生导师。全国首批农业科研杰出人才,入选国家“百千万人才工程”并获“有突出贡献中青年专家”荣誉称号,享受国务院特殊津贴,全国优秀科技工作者,农业部“粮油加工与综合利用”创新团队首席,中国农业科学院领军人才、山东省泰山领军人才,中国粮油学会花生食品分会会长、中国食品学会功能食品分会副理事长、“国家花生产业技术体系”加工研究室主任。
主要研究领域:长期从事花生原料特性与品质评价、加工过程品质形成机理与调控机制等基础与应用基础研究。
供稿人:小清
编辑:Mr.yang
【SCI期刊IF查询方法】:
【加入中医药交流群】扫描二维码或者添加小编微信邀请加入,也可由群友邀请加入,欢迎广大老师、朋友加入我们。
小编微信:
如沐风科研维修站 (Rumfer)公众号:由浙江中医药大学、中国药科大学、江西中医药大学以及福安药业和浙江省疾控中心的硕博士组成,主要发布药物研发、生产及注册,科研实验及前沿咨讯等相关信息。欢迎广大朋友老师关注我们,您的分享和关注是对我们的最大鼓励。