【写在前面】:受限于时间以及匆忙的生活,其实公众号发推文时常不能详细报道一篇科研论文。今天向大家推荐的是发表于Theranostics (IF8.579)2020, Vol. 10, Issue 22的一篇文章,希望能够对正在做科研的你有一些帮助,哪怕是闲暇时的一碟小菜。当然也恳请:若能转发分享,我们将非常感谢!(目前微信公众号改为乱序推送,将如沐风科研维修站设为星标,时常点击阅读,我们才会出现在您推送的前面位置)。
【期刊简介】
图片来自Theranostics官网
3.投稿范围及审稿周期
Theranostics的目的是为诊断和治疗分子与纳米医学界以及参与整合分子成像和分子治疗工作的相关专业提供一个交流临床和科学信息的论坛。Theranostics是一本多学科期刊,其发表的创新和原创研究文章反映了体外诊断和预后,体内分子成像,分子治疗,图像引导疗法,生物传感器,纳米生物传感器和生物电子学,系统生物学和转化医学, 护理和个性化医学。鼓励将广泛的生物医学研究应用于将来的治疗学应用。除了基础研究之外,Theranostics还发布评论,新闻和评论,以了解并弥合实验室,诊所和生物技术行业之间的鸿沟。该期刊上的论文经过严格的同行评审。
比较难中, 一般录用周期为2~3个月。
4.版面费及OA
仅在接受稿件出版时才需要支付出版费。彩色图形没有额外费用,也没有提交费。研究性论文大概1万5的版面费。文章均可以免费下载阅读(OA)。
【题目及作者信息】
Celastrol induces ROS-mediated apoptosis via directly targeting peroxiredoxin-2 in gastric cancer cells
背景:据报道,来自活性氧(ROS)升高的氧化应激可诱导细胞凋亡,并可能提供靶向癌细胞的手段。Celastrol是一种天然生物活性化合物,最近被证明可以增加ROS水平并引起癌细胞凋亡。但是,这种细胞毒性作用的潜在机制仍不清楚,并且尚未确定Celastrol的直接分子靶标。
方法:采用蛋白质组芯片,表面等离振子共振,等温滴定热分析和分子模拟方法确定Celastrol的分子靶标。结合和活性测定法用于验证Celastrol与无细胞和胃癌细胞裂解液中靶蛋白的相互作用。然后,我们评估了从胃癌患者获得的活检标本中的目标转录水平。在BALB / c nu / nu小鼠中评估了Celastrol的胃癌生长限制和细胞毒性活性。
结果:我们的数据表明Celastrol直接与抗氧化剂酶peroxiredoxin-2(Prdx2)结合,然后在分子和细胞水平上抑制其酶活性。Celastrol抑制Prdx2会增加细胞ROS水平,并导致ROS依赖性内质网应激,线粒体功能障碍和胃癌细胞凋亡。功能测试表明,Celastrol至少部分地通过靶向Prdx2来限制胃癌细胞。对植入胃癌细胞的小鼠进行Celastrol治疗还可以抑制肿瘤生长,与Prdx2抑制相关,并增加ROS。对人胃癌的分析还显示Prdx2水平升高并与生存相关。
结论:我们的研究发现了潜在的Celastrol相互作用蛋白Prdx2及其作用的ROS依赖机制。这些发现也突出了Prdx2作为治疗胃癌的潜在靶标。
(主要看原文表达,有助于我们自行撰写)
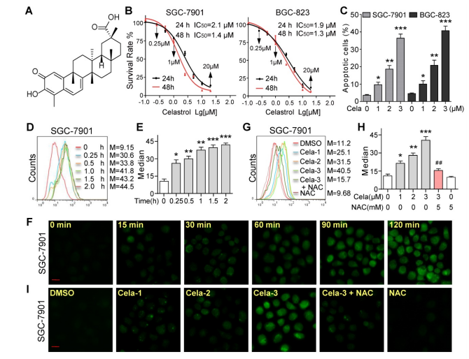
2.Celastrol通过增加ROS激活促凋亡的ER应激和线粒体途径。
3.Celastrol直接与Prdx2结合并抑制其活性。
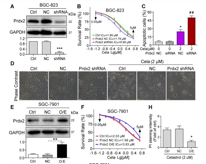
4.沉默Prdx2会增强Celastrol活性,而过表达则会使其正常化。
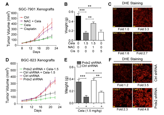
5.Celastrol通过降低Prdx酶活性和增加ROS水平来抑制SGC-7901异种移植瘤的体内生长。
6.ROS和Prdx2介导Celastrol介导的胃癌生长抑制作用。
7.Prdx2在人类胃癌中上调。
2020-10-24
2020-10-23
2020-10-22
2020-10-21
2020-10-19
2020-10-15
2020-10-14
2020-10-13
【加入中医药交流群】添加小编微信邀请加入,也可由群友邀请加入,欢迎广大老师、朋友加入我们。
小编微信:
如沐风科研维修站 (Rumfer)公众号:由浙江中医药大学、中国药科大学、江西中医药大学以及福安药业和浙江省疾控中心的硕博士组成,主要发布药物研发、生产及注册,科研实验及前沿咨讯等相关信息。欢迎广大朋友老师关注我们,您的分享和关注是对我们的最大鼓励。