【写在前面】:近日,中国中医科学院中药研究所林娜研究员及北京大学深圳医院风湿免疫科王庆文教授课题组进行了紫草素通过下调PI3K/AKT和MAPKs信号通路对类风湿关节炎抗血管生成的作用机制研究,并以“Anti-angiogenic effect of Shikonin in rheumatoid arthritis by downregulating PI3K/AKT and MAPKs signaling pathways”为题发表在J Ethnopharmacol (IF3.69)。这本期刊大家都很熟悉了,可点击官网查看简介(https://www.journals.elsevier.com/journal-of-ethnopharmacology/)。
目前个人公众号讨论留言已上线,欢迎文末讨论区留言。此外,若能转发分享,我们将万分感谢!(目前微信公众号施行乱序推送,将如沐风科研维修站设为星标,时常点击阅读,我们才会出现在您推送的前面位置)。
【题目及作者信息】
民族药理学相关性:紫草是紫草(Lithospermum erythrorhizon Sieb)等的干燥根,Zucc,Arnebia eu chroma(Royle)Johnst或Arnebia guttata Bunge,在中国通常用于治疗病毒感染,炎症,关节炎和癌症.Shikonin(SKN)是从紫草中分离出来的主要活性化学成分。先前的研究表明,SKN具有抗炎,免疫调节和止痛作用,并能抑制关节炎的发展和胶原性关节炎(CIA)小鼠的状况;然而,尚未阐明其在类风湿性关节炎(RA)的血管生成中的作用。
研究目的:本研究的目的是研究SKN在CIA大鼠和各种血管生成模型中的抗血管生成活性。
材料和方法:通过关节炎评分,发病率关节炎,影像学观察和发炎关节的组织病理学评估来检验SKN对CIA大鼠的抗关节炎作用。用CD31免疫组织化学/免疫荧光法评估CIA大鼠滑膜组织中的血管密度,鸡绒囊尿囊膜测定,大鼠主动脉环测定以及肿瘤坏死诱导的人脐静脉内皮细胞(HUVEC)的迁移,侵袭,粘附和管形成因子(TNF)-α用于
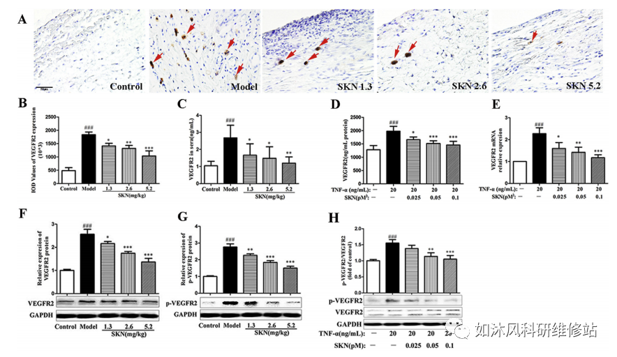
测量了SKN的抗血管生成活性。此外,SKN对血管生成介质(如血管内皮生长因子(VEGF),VEGFR2,TNF-α,白介素(IL)-1β,血小板衍生生长因子(PDGF)和转化生长因子(TGF)表达的影响通过免疫组织化学,酶联免疫吸附测定,Western印迹和/或实时聚合酶链反应(PCR)测量大鼠血清和关节滑膜中以及TNF-α诱导的MH7A / HUVEC细胞中的-β。通过分析磷酸肌醇3-激酶(PI3K),Akt和PTEN的蛋白质和mRNA水平,以及大鼠关节滑膜和TNF-α诱导的HUVEC细胞中ERK1 / 2,JNK和p38的自磷酸化,其分子机制通过使用蛋白质印迹和/或实时PCR来阐明其抑制作用。
结果:SKN显着降低了CIA大鼠的关节炎评分和关节炎发生率,并抑制了炎症,关节nu的形成,软骨和发炎关节的骨质破坏。SKN可以部分减少CIA大鼠发炎关节的滑膜组织中的未成熟血管。它还抑制了鸡胚体内的血管生成和离体VEGF165诱导的微血管发芽的形成。同时,SKN可抑制TNF-α诱导的HUVEC细胞迁移,侵袭,粘附和管形成。此外,SKN显着降低了CIA大鼠滑膜和/或MH7A / HUVEC细胞中血管生成激活剂的表达,包括VEGF,VEGFR2,TNF-α,IL-1β,PDGF和TGF-β。更有趣的是,SKN在滑膜组织和/或TNF-α诱导的HUVEC细胞中下调PI3K和Akt,同时在蛋白和mRNA水平上调PTEN。它还抑制滑膜和/或TNF-α诱导的HUVEC细胞中TNF-α诱导的信号分子,如ERK1 / 2,JNK和p38的磷酸化和基因水平。
结论:这些发现首次表明SKN通过中断PI3K / AKT和MAPKs信号通路在体内和体外对RA具有抗血管生成作用。
【结果部分】(仅呈现结果图)
1.紫草素(SKN)对胶原诱导的关节炎(CIA)大鼠的治疗作用。。
如沐风科研维修站 (Rumfer)公众号:由浙江中医药大学、中国药科大学、江西中医药大学以及福安药业和浙江省疾控中心的硕博士组成,主要发布药物研发、生产及注册,科研实验及前沿咨讯等相关信息。欢迎广大朋友老师关注我们,您的分享和关注是对我们的最大鼓励。