【写在前面】:今天向大家简单介绍如何将你的manuscript投稿至可能的期刊,即如何选择期刊,以期刊Phytomedicine(IF4.268)为例。本次的例文为 Celastrol通过抑制NLRP3的K63去泛素化改善痤疮丙酸杆菌/LPS诱导的肝损伤和MSU诱导的痛风性关节炎(https: //doi.org /10.1016/j.phymed.2020.153398,也可点击原文链接获取原文)。
我们恳请:若能转发分享,我们将非常感谢!(目前微信公众号改为乱序推送,将如沐风科研维修站设为星标,时常点击阅读,我们才会出现在您推送的前面位置)。
正文
写完了一篇手稿,如何选择合适的SCI期刊,这是做科研的我们必须要学会的一项基本技能。本文就此进行简单介绍,和大家互相学习交流。
【期刊的确定】
我们投稿一篇论文,首先是要选择期刊,中医药相关的期刊我们在往期都有推出,可查看文末往期推荐,例如我们想投稿至Phytomedicine期刊:
图片来自Phytomedicine官网
杂志主页链接
Phytomedicine is primarily a therapy-oriented Journal, which publishes innovative studies on efficacy, safety, quality and mechanisms of action of specified plant extracts, phytopharmaceuticals and their purified constituents. This includes clinical and preclinical studies of properly standardized herbal medicinal products, herbal preparations and isolated compounds, which have reproducible pharmacological activity.
The journal covers the following sections:
Trends in Phytopharmacology: innovative technologies and emerging concepts - Reviews
Clinical pharmacology and toxicology
Pre-clinical pharmacology and toxicology
Mechanisms of action of herbal medicines and their active constituents
Neuropharmacology
Endocrine pharmacology
Cancer
Inflammation
Infectious diseases
Cardiovascular diseases
Ageing associated disorders
Quality of Herbal preparations/botanicals: adulteration, standardization, analysis
Legislation of Herbal preparations/botanicals
Current issues in Phytomedicine research (various topics which are not covered in all other volumes).
主要是一本以治疗为导向的杂志,该期刊发表有关特定植物提取物,植物药物及其纯化成分的功效,安全性,质量和作用机理的创新研究。这包括对具有可重复药理活性的适当标准化草药产品,草药制剂和分离的化合物的临床和临床前研究。
2.投稿说明及审稿周期
Guide for Authors对于作者非常重要,我们可以了解到该期刊办刊宗旨、论文书写要求、审稿周期以及版面费等。
Phytomedicine:
Celastrol ameliorates Propionibacterium acnes/LPS-induced liver damage
and MSU-induced gouty arthritis via inhibiting K63 deubiquitination
of NLRP3
2.摘要部分
(主要看摘要原文表达,有助于我们自行撰写SCI)
3.结果部分(主要看结果图表,以便自己手稿中结果呈现)
3.1.celeastrol对BMDMs和THP-1细胞NLRP3炎性体活化的影响。
3.2.celeastrol对HEK293T细胞中NLRP3炎性体激活的影响。
3.3. celeastrol对NLRP3炎性体和痤疮丙酸杆菌/ LPS诱导的小鼠肝损伤的影响。
3.4.celeastrol对痤疮丙酸杆菌/LPS诱导的NLRP3-/-小鼠肝损伤的影响。
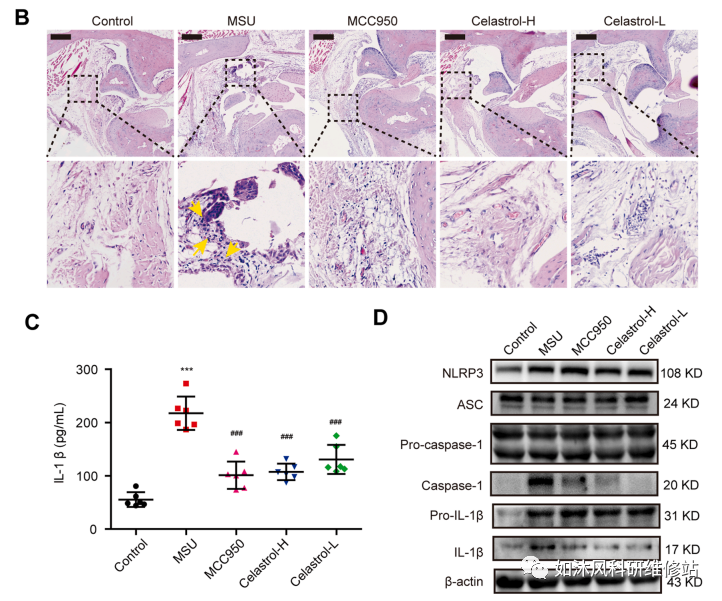
3.5.celastrol对NLRP3炎性体和MSU晶体诱发的痛风性关节炎的影响。
3.6.celastrol对NLRP3的K63特异性去泛素作用。
4.结论与讨论
该文报道了Celastrol,一种天然的醌甲基三萜类化合物,抑制了NLRP3的K63去泛素化,从而阻止了NLRP3炎性体的激活。此外,我们的数据还表明,Celastrol改善了痤疮丙酸杆菌/ LPS诱导的肝损害和MSU诱导的痛风性关节炎的治疗。总的来说,我们的工作提供了更多的证据,表明Celastrol可用于治疗与NLRP3炎性小体相关的炎性疾病和免疫系统相关疾病。
讨论部分的撰写,主要考虑研究者对该课题的熟悉程度,语言表达方面也是重要部分,如有条件投稿前可以进行必要的润色。看看您准备的手稿符合Phytomedicine期刊要求吗?另外如果需要推荐期刊(中医药方向)可以联系小编(1278317307)。
SCI投稿步骤会相对繁琐,我们需要按照要求一步一步完成,按照期刊要求撰写投稿。祝大家投稿顺利!
【加入中医药交流群】添加小编微信邀请加入,也可由群友邀请加入,欢迎广大老师、朋友加入我们。
小编微信:
如沐风科研维修站 (Rumfer)公众号:由浙江中医药大学、中国药科大学、江西中医药大学以及福安药业和浙江省疾控中心的硕博士组成,主要发布药物研发、生产及注册,科研实验及前沿咨讯等相关信息。欢迎广大朋友老师关注我们,您的分享和关注是对我们的最大鼓励。