【写在前面】:今天向大家推荐的是南京医科大学季旻珺教授团队近日发表于Theranostics(IF8.579)的一篇文章,解码miR-802的治疗性抑制作用通过AMPK介导的肝脂质代谢调节来预防肥胖。第一作者倪杨玥、徐志鹏、李琛。
我们恳请:若能转发分享,我们将非常感谢!(目前微信公众号改为乱序推送,将如沐风科研维修站设为星标,时常点击阅读,我们才会出现在您推送的前面位置)。
【期刊简介】
图片来自Theranostics官网
2.投稿范围及审稿周期
Theranostics主要发表创新的研究性文章,反映体外诊断和预后,体内分子成像,分子治疗,图像引导疗法,生物传感器,系统生物学和转化医学,个性化医学以及可用于以上领域的广泛生物医学研究领域与未来的治疗学应用。
审稿周期一般为2~4个月。版面费$AUD 3000。
Therapeutic inhibition of miR-802 protects against obesity
through AMPK-mediated regulation of hepatic lipid
metabolism
【摘要部分】
背景:宿主与寄生虫的关系基于寄生虫生存策略与宿主防御机制之间的微妙相互作用。众所周知,在全球范围内折磨着超过十亿人的蠕虫感染与肥胖症的患病率降低有关。从宿主-寄生虫相互作用的角度出发,剖析潜在的机制可以为治疗肥胖症提供新的目标。
方法:C57BL/6小鼠接受正常或高脂饮食(HFD),有或没有Sjp40(血吸虫来源的可溶性卵抗原的一种主要成分)治疗。通过抑制剂抑制和慢病毒处理miR-802进行的功能丧失和获得功能实验均用于阐明miR-802/AMPK轴在宿主脂质代谢中的作用。在体内和体外评估肝细胞脂肪生成测定和代谢参数。 Sjp40,CD36,miR-802,Prkab1和AMPK之间的潜在相互作用通过下拉,miRNA表达微阵列,定量RT-PCR,双荧光素酶报告基因分析和Western印迹分析得以阐明。
结果:结果显示日本血吸虫感染的小鼠中miR-802的降低与脂质代谢受损之间存在联系。减少的miR-802分别促进鼠Prkab1或人Prkaa1的表达,从而增加磷酸化AMPK的水平,导致肝脂肪形成的减少。此外,注射血吸虫来源的可溶性卵抗原(SEA)会减缓新陈代谢。我们证明,Sjp40作为SEA的主要成分,与肝细胞上的CD36相互作用以抑制miR-802,从而导致AMPK途径的激活和随后的脂肪生成减弱。
结论:我们的研究揭示了miR-802/AMPK轴在肝脂质代谢中的重要作用,并确定了Sjp40在治疗肥胖相关性脂肪肝中的治疗潜力。
(主要看原文表达,有助于我们自行撰写SCI)
【结果部分】
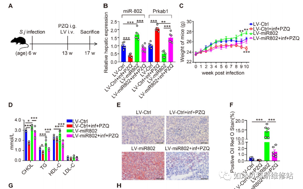
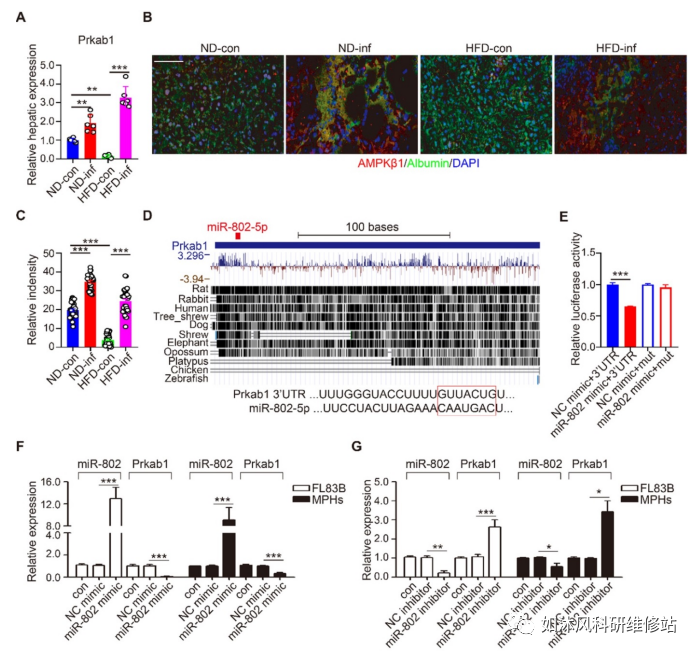
1.在日本血吸虫感染的小鼠中miR-802表达降低。
2.miR-802表达对鼠肝细胞脂质代谢的影响取决于AMPK。
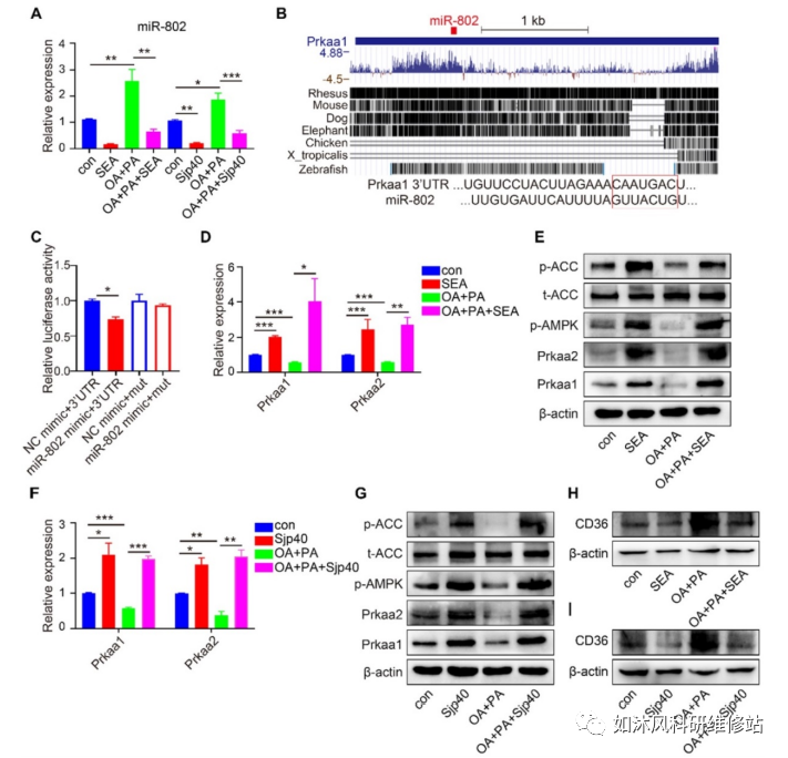
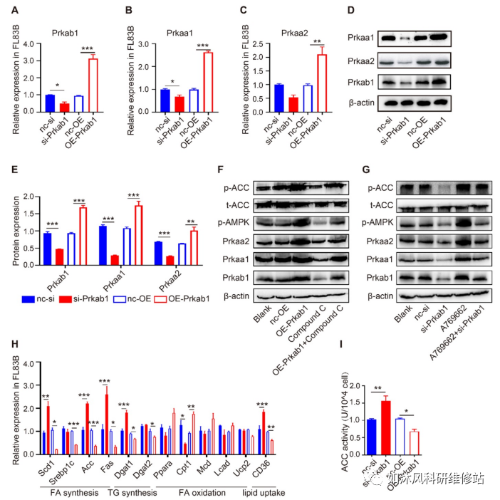
3. miR-802调节Prkab1的表达。
4.Prkab1激活AMPK以促进氧化并抑制脂肪酸的合成。
5.miR-802过表达导致宿主脂质积累,可被日本血吸虫感染所减弱。
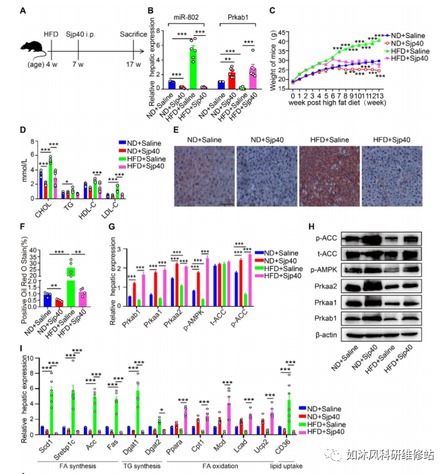
6.Sjp40改善HFD小鼠的脂质代谢。
7.Sjp40通过抑制CD36和NF-κB信号传导抑制miR-802表达。
8.Sjp40通过调节人类HEPG2细胞中的miR-802 / Prkaa1轴激活AMPK
【结论与讨论】
本文的研究不仅为Sjp40触发的miR-802反应建立了新的范例,该范例使AMPK活性恢复活力并抑制了肝脂肪形成,而且加深了我们对宿主代谢与寄生虫感染之间关系的理解。此外,Sjp40及其下游传感器miR-802可能值得进一步研究,作为治疗肥胖相关肝病的潜在治疗靶标。
总体看下来的感觉是,工作量巨大,研究井然有序,结果呈现美观合理,值得学习借鉴。
为了帮助您刚好的完成科研工作,发表科研成果,本次推文给大家带来一些福利:
仅需要转发朋友圈或者科研群截图给小编(1278317307)或公众号后台即可获得。也是希望让更多人给我们提提意见。
【加入中医药交流群】添加小编微信邀请加入(1278317307),也可由群友邀请加入,欢迎广大老师、朋友加入我们。
2020-11-14
2020-11-14
2020-11-13
2020-11-13
2020-11-12
2020-11-10
2020-11-10
2020-11-08
2020-11-06
如沐风科研维修站 (Rumfer)公众号:由浙江中医药大学、中国药科大学、江西中医药大学以及福安药业和浙江省疾控中心的硕博士组成,主要发布药物研发、生产及注册,科研实验及前沿咨讯等相关信息。欢迎广大朋友老师关注我们,您的分享和关注是对我们的最大鼓励。