【写在前面】:今天向大家推荐的是上海交大医学院瑞金医院等18个研究团队近日发表于Nature Communications(IF12.121)的一篇文章,解码小檗碱和益生菌联用对2型糖尿病肠道微生物的调控作用。(选材灵感来源科研猫公众号)
事实上,我们公众号有关小檗碱研究的推文已经好几期(若您感兴趣见文末往期推荐)而本次是有关临床试验研究的。
我们恳请:若能转发分享,我们将非常感谢!(目前微信公众号改为乱序推送,将如沐风科研维修站设为星标,时常点击阅读,我们才会出现在您推送的前面位置)。
【期刊简介】
![]()
图片来自Nature Communications官网
(网址https://www.nature.com/ncomms/)
2.投稿范围及审稿周期
Nature Communications是一本开放式的多学科期刊,致力于发表有关生物,健康,物理,化学和地球科学各个领域的高质量研究。该杂志发表的论文旨在代表对各个领域的专家具有重要意义的重要进展。
审稿周期一般为5个月左右。年刊文5千以上,OA期刊,版面费$5,380(in China)。
Gut microbiome-related effects of berberine and probiotics on type 2 diabetes (the PREMOTE study)
![]()
![]()
【摘要部分】
![]()
人肠道微生物组是治疗2型糖尿病(T2D)的有希望的靶点(前沿)。采取措施改变肠道菌群,例如口服益生菌或抗细菌剂小檗碱(BBR),可改善代谢稳态(提出假设)。因此,我们对来自中国20个中心的新诊断为T2D的患者进行了一项随机,双盲,安慰剂对照试验。一星期后招募了490名合格参与者,将他们随机分配(1:1:1:1),并完成了仅BBR,益生菌+BBR,仅益生菌或安慰剂的12周治疗庆大霉素预处理的研究比较(研究方法)。益生菌+BBR(最小二乘均值[95% CI],-1.04 [-1.19,-0.89]%)和单独使用BBR组(-0.99 [-1.16, -0.83]%)显著高于安慰剂和单独使用益生菌的组(-0.59 [-0.75,-0.44]%, -0.53 [-0.68,-0.37]%,P <0.001)。BBR治疗引起更多的胃肠道副作用。进一步的宏基因组学和代谢组学研究发现,BBR的降血糖作用是通过溴代球菌对DCA生物转化的抑制来介导的(结果)。因此,我们的研究报告了BBR对T2D的抗糖尿病作用的人类微生物相关机制(结论)。(Clinicaltrial.gov编号:NCT02861261)。
(主要看原文表达,有助于我们自行撰写SCI)
【结果部分】
1 受试者和实验干预后的临床结果
2016年8月18日至2017年7月18日,共有566名受试者接受了资格筛选,其中409名符合条件的参与者被随机分为4组,分别是Prob+BBR组106名、Prob组102名、BBR组98名和Plac组103名干预(图1)(Prob表示益生菌;BBR表示小檗碱;Plac表示安慰剂)。![]()
2 宏基因组分析显示,BBR对人体肠道菌群有显著影响宏基因组分析显示,在基因计数和多样性方面,庆大霉素干预1周后,肠道微生物组的变化在Plac干预13周后恢复到原始状态(补充图1a-f)。PCoA显示, KO数据库剖面图在物种和功能水平上改变的Plac组肠道微生物组成基本上是从庆大霉素预处理中恢复的。益生菌治疗后肠道菌群的重建与Plac治疗后的相似(图2a,b)除了摄入的益生菌种类的富集(图2d)。因此,益生菌治疗不仅对血糖控制而且也对庆大霉素预处理后肠道微生物群的恢复力产生影响。![]()
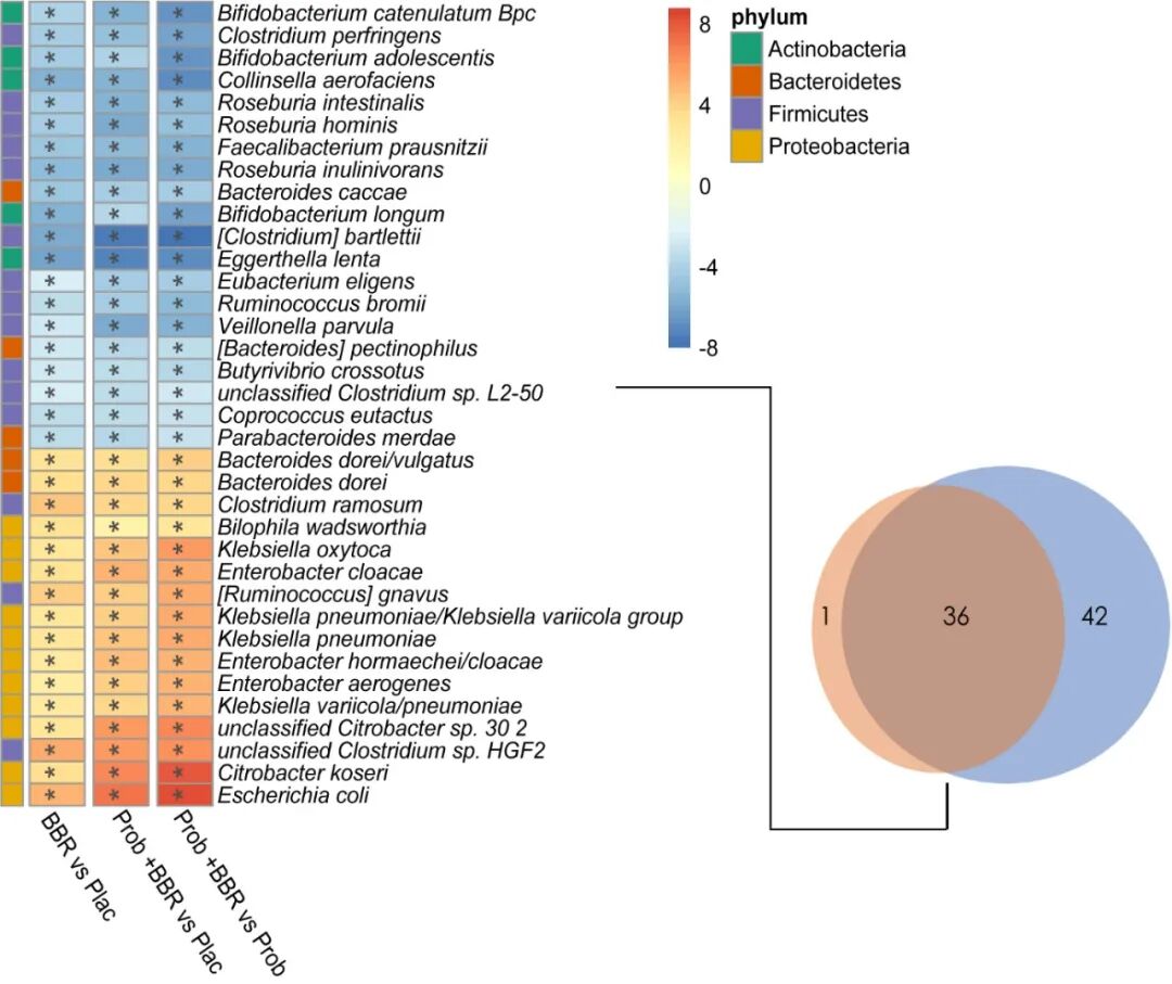
补充图1a-f庆大霉素与降糖治疗后肠道菌群变化的比较相反,与Plac治疗(图2)相比,BBR(单独或与益生菌联合)治疗在干预13周后显著改变了肠道微生物组分,并且对照组和抗生素治疗组相比,BBR和Prob+BBR组在微生物组成和功能上有相似的变化(图2)。在BBR和Prob+BBR中,共有78种物种改变了它们的相对丰度(RAs),而在Plac和Prob组中没有改变(图2c,d)。在78个BBR组干预下的菌群中,36个被指定为BBR反应的关键类群,与Plac或Prob组相比,BBR处理组的RAs在处理后的粪便样品中都有显著的变化。BBR减少了主要从发酵多糖或低聚糖中产生单糖或短链脂肪酸的物种,包括Roseburiaspp., Ruminococcus bromii, Faecalibacterium prausnitzii 和Bifidobacterium spp.,它们主要能发酵多糖或低聚糖产生单糖和SCFAs。BBR富集的菌种包括2个拟杆菌属和γ-蛋白细菌类群,它们也是由二甲双胍诱导的。补充益生菌不会影响由BBR引起的肠道微生物组分的整体变化(图2)。途径富集分析表明,与对照组相比,BBR显著抑制蛋白质翻译、DNA复制、脂肪酸和氨基酸的合成,这与BBR的抑菌特性有关。BBR诱导多种外源物和聚糖的降解。BBR还提高了类似二甲双胍的细菌反应功能,如促进细菌分泌系统、双组分系统和ABC(ATP结合盒)转运。在大多数情况下,Prob+BBR影响与BBR组相似的功能途径。![]()
图2 治疗13周后,BBR显著改变了肠道微生物群落的共生关系
BAs可调节宿主代谢的同源性,而肠道微生物群在调节宿主BA组成和BA信号传导中起着关键作用。不同的微生物可以介导阿卡波糖或二甲双胍(广泛处方的抗糖尿病药物)的治疗效果。因此,本文试图研究微生物BA代谢和BBR处理对宿主血BA存在模式的影响。除了消耗含有完整BA诱导操纵子(Bai)(图2d)外,BBR还降低了参与微生物BA代谢的多个基因的总RAs,包括Bai、BaiA、BaiN,尤其是编码7α/β脱水酶限速酶的BaiE,而这些基因在Plac或Prob组中均未表现出显著的丰度变化(图3a)。与粪便中Bai基因的变化相呼应,LCMS检测到肝鹅去氧胆酸(GCDCA)显著增加,脱氧胆酸种类(DCAs)减少,包括DCA、甘氨酸和牛磺酸结合的DCA(糖脱氧胆酸和牛磺脱氧胆酸(TDCA))显著降低,在BBR治疗后,导致血液中未结合/结合BA比率和次级BA成分降低(图3b)。此外,Bai基因RAs与血液中继发性BA(DCAs和石胆酸(LCAs))水平之间的正相关在对照和治疗后测量中都很强且一致,支持循环继发性BAs的微生物来源(图3c)。因此,虽然Bsh的RAs没有改变,但血BA谱的变化表明,两个关键的肠道微生物转化过程,即BA解结合和去羟基化,都可以被BBR处理所抑制。两个BBR组参与者的GEE分析表明,血液DCAs的变化与HbA1c、FPG、PPG和TC改善显著相关,这是BBR治疗的主要临床结果(图3d)。值得注意的是,与二甲双胍和阿卡波糖的结果相似,两个BBR治疗组的血浆FGF19水平也降低(图3e)。以上结果表明,BBR处理降低了肠道微生物BA的转化,从而降低了肠道FXR活性,这可能是其抗糖尿病作用的原因之一。![]()
图3 BBR改变了微生物BA代谢,并与血常规和临床结果相关
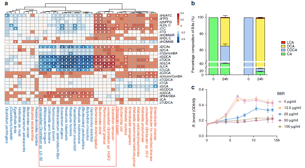
为了确定哪些受BBR影响的共生菌可能介导其对微生物BA代谢的抑制作用,进一步研究了关键BBR的反应物种的治疗后RAs与临床结果变化和血浆BA水平变化的相关性(补充图2)。发现大多数次级BA相关代谢物也与HbA1c和其他临床结果相关,主要包括LDL-C、TC和TG(图4a)。HbA1c相关类群以经BBR处理,包括R. bromii。这些分类群中除了Eggthella lenta外,绝大多数都不是BA的转换子,这表明在这些物种中存在未知的BA代谢潜力。据报道,一些R. bromii能调节BA代谢,因此对从中国女性粪便中分离的一株R.brombiiAF25-7进行了体外培养实验,以测试该菌株是否能转化初级BAs。令人惊讶的是,AF25-7菌株不仅在体外表现出了显著的DCA转化能力(图4b),而且在体外对浓度低至25 g/ml的BBR反应时表现出显著的生长抑制(图4c)。因此,R.brombii可能是BBR在肠道菌群中的作用靶点,以减少微生物产生的次级BA,而这与BBR有效控制血糖有关。![]()
图4 BBR可抑制R. bromii的DCA转化能力
![]()
预分层年龄(<50岁和≥50岁)组的亚组分析表明,具有可比较的基线值的益生菌轻微但显著改善了50岁以上参与者的BBR的抗糖尿病作用,并具有改善HOMA的额外好处(补充表2和补充表7和8)。年龄超过54岁(该人群中位年龄)的参与者显示出补充益生菌具有类似的好处(补充表1)。治疗后,老年受试者中含有益生菌的物种比年轻受试者明显富集,而老年受试者中的曲霉乳杆菌和唾液乳杆菌的治疗后RA仅比其基线RA显着升高(P <0.05,Wil coxon匹配-对符号秩检验,补充图3)。此外,除长双歧杆菌外,含益生菌的物种与Prob+BBR组的较老但较年轻的参与者中的HbA1c水平呈剂量-反应关系(补充图4,Spearman相关性,P<0.05)。但是,在较年长的参与者中,Prob + BBR和BBR臂之间的布鲁氏菌和DCA的差异与总人群中的差异相似(补充图5和6),这表明布鲁氏菌/DCA可能并不是老年参与者补充益生菌额外好处的原因。(补充材料见原文链接)
【结论与讨论】
在这项多中心、随机、双盲、Plac对照临床试验中,证实了BBR在中国受试者中的降血糖作用,并证明了BBR引起的人体肠道菌群和血BA存在模式成分的变化。肠道微生物群、血基和临床结果之间的三重关联表明,BBR的代谢益处背后有一个潜在的微生物相关机制。R.bromii在本研究中被鉴定为DCA转换器,可能作为BBR的微生物靶点。本文研究没有发现益生菌补充对T2D患者的代谢有显著改善,除非在老年患者中与BBR联合使用。
这项研究有几个局限性。首先,由于这项试验是在中国居住的中国人中进行的,而且随机干预的时间相对较短,因此本研究得出的结论不可能不谨慎地推广到其他种族/民族人群中。第二,参与研究的参与者都是没有药物的,糖尿病持续时间相对较短,并且没有获得生活方式干预的记录。随机、安慰剂对照、平行四组试验的设计已经大大降低了潜在的研究效果,这可能是由不稳定的代谢条件引起的,但是未来的研究应该让病期更长的参与者参加,并记录详细的生活方式变化。此外,与Plac或Prob组相比,BBR治疗组出现胃肠道不良反应的患者更多,尽管在本研究中,经过3个月的治疗,不良事件并未影响BBR或肠道微生物群特征的降糖效果,但同样需要在干预时间较长的试验中解决这个问题。尽管有这些局限性,本文的发现可能对通过治疗微生物群失调来管理T2D患者具有重要意义。
为了帮助您刚好的完成科研工作,发表科研成果,本次推文给大家带来一些福利:
![]()
![]()
仅需要转发朋友圈或者科研群截图给小编(1278317307)或公众号后台即可获得。也是希望让更多人给我们提提意见。
【加入中医药交流群】添加小编微信邀请加入(1278317307
),也可由群友邀请加入,欢迎广大老师、朋友加入我们。
如沐风科研维修站 (Rumfer)公众号:由浙江中医药大学、中国药科大学、江西中医药大学以及福安药业和浙江省疾控中心的硕博士组成,主要发布药物研发、生产及注册,科研实验及前沿咨讯等相关信息。欢迎广大朋友老师关注我们,您的分享和关注是对我们的最大鼓励。