【写在前面】:今天向大家推荐的是美国国家科学院院刊PNAS(IF9.412)近日发表的一篇文章(由中美研究团队联合发布),揭示熊果酸通过免疫调节和直接髓鞘再生对多发性硬化症的双重作用。
我们恳请:若能转发分享,我们将非常感谢!(目前微信公众号改为乱序推送,将如沐风科研维修站设为星标,时常点击阅读,我们才会出现在您推送的前面位置)。
【期刊简介】
图片来自PNAS官网及梅斯
2.投稿范围及审稿周期
美国国家科学院院刊PNAS是世界上被引用最多的多学科科学期刊之一。自1915年成立以来,它持续出版前沿研究报告,座谈会论文以及该学院的最新动态。PNAS的研究范围涵盖生物,物理和社会科学。PNAS Early Edition每周在线出版。审稿周期较快,一般2~4个月,年刊文3000+。
【题目及作者信息】
A dual effect of ursolic acid to the treatment of multiple sclerosis through both immunomodulation and direct remyelination
[熊果酸通过免疫调节和直接髓鞘再生对多发性硬化症的双重作用]
【摘要部分】
目前,多发性硬化症(MS)药物主要是免疫调节的,对受损的中枢神经系统(CNS)组织的神经再生影响很小或没有影响。因此,它们主要在疾病的急性期有效,而在慢性期则无效(现状)。因此具有免疫调节和神经再生作用的MS疗法将是高度受关注的(假设过渡)。在本研究中,使用多种体内和体外策略,我们证明了熊果酸(UA),一种抗炎的天然三萜类化合物,也直接促进少突胶质细胞成熟和CNS髓磷脂修复。在实验性自身免疫性脑脊髓炎(EAE)(MS的一种动物模型)中,UA口服治疗可显着降低疾病严重程度以及CNS炎症和脱髓鞘。重要的是,即使在EAE小鼠完全脱髓鞘和轴突损伤的免疫后第60天开始UA治疗后,仍观察到CNS中的髓鞘再生和神经修复。UA处理还增强了铜吡酮诱导的脱髓鞘模型的体内再髓鞘作用和离体的脑器官切片培养,并促进了体外少突胶质细胞的成熟,表明具有直接的髓鞘形成能力。从机制上讲,UA通过过氧化物酶体增殖物激活的受体γ(PPARγ)/ CREB信号,以及通过PPARγ激活的少突胶质细胞成熟过程中髓磷脂相关基因表达的上调,在星形胶质细胞中诱导了髓鞘中的髓鞘神经营养因子CNTF(结果)。总之,我们的研究结果表明,UA具有作为MS的口服抗炎和神经修复剂的巨大潜力,尤其是在慢性进展阶段(结论)。
(翻译可能不准确,主要看原文表达,有助于我们自行撰写SCI)
【结果部分】
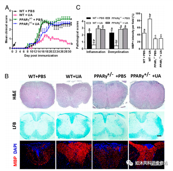
1.口服UA有效改善急性中枢神经系统自身免疫。
2.UA治疗可缓解慢性EAE,促进髓鞘再生并减少轴突变性和神经元树突破坏。
3.UA对中枢神经系统自身免疫的治疗作用是PPARγ依赖性的。
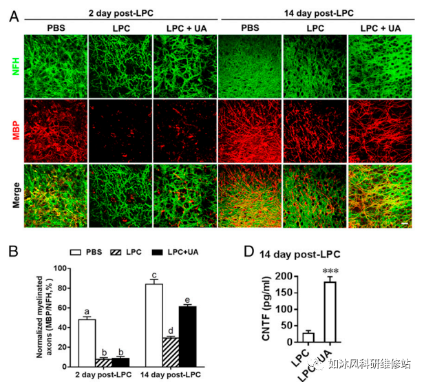
4.UA以PPARγ依赖性方式增强铜酮诱导的脱髓鞘中的髓鞘再生。
5.UA增强LPC有机型小脑切片脱髓鞘后的髓鞘再生。
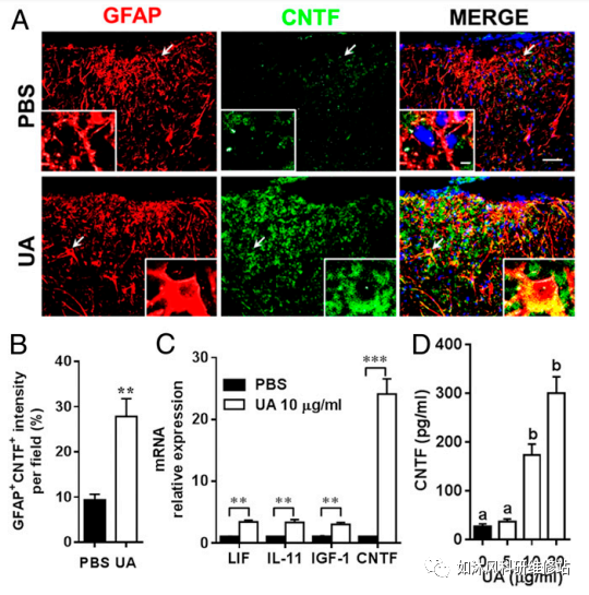
6.UA治疗后的星形胶质细胞分泌的CNTF增强了体外OPC分化。
7.UA通过PPARγ/ CREB信号传导诱导星形胶质CNTF产生。
8.UA通过PPARγ直接诱导OPC分化和髓鞘相关基因表达。
9.UA介导的EAE免疫调节和神经再生作用模型。
[机制部分] 在外周,UA抑制了CNS中Th1/Th17细胞的分化并减少了Th1/Th17细胞的浸润。在中枢神经系统中,UA通过直接和间接机制减少炎症和脱髓鞘并促进OPC成熟和髓鞘再生。(实验设计思路)
在T细胞分化过程中,UA通过拮抗T-bet和RORγt的功能来抑制IFN-γ和IL-17的产生。在星形胶质细胞中,UA激活PPARγ,PPARγ被募集到CREB启动子的PPRE并导致CREB转录。然后,CREB与CNTF启动子的CRE位点结合以促进CNTF的表达。UA处理下的活化星形胶质细胞释放CNTF,这是OPC分化的重要神经营养因子,具有强大的早髓鞘作用。UA诱导星形胶质细胞中CNTF表达,有利于反应性星形胶质增生的有益结果,因此被认为具有神经保护作用。此外,UA通过活化的PPARγ直接诱导OPC分化,该PPARγ与启动子的PPRE结合,并导致表达不同的髓鞘相关基因,例如Cnp1和Klk6。
【结论与讨论】
熊果酸UA已被确定为许多草药的有效成分。它早已在亚洲国家的临床实践中使用,并且价格便宜。在本研究中,被证明对EAE治疗有效的UA剂量(25 mg / kg / d)比显示急性毒性的剂量(LD50 = 8,330 mg / kg)低约350倍。此外,UA目前正在进行临床试验,以评估肿瘤患者的安全性(42-44);初步结果表明,UA在某些患者中是安全的,并且具有有益的治疗作用,这表明UA作为MS治疗是安全的。重要的是,对小鼠口服4或8周的UA分布的分析表明,这种亲脂性化合物可穿过血脑屏障并被隔离在脑实质中,这给UA提供了发挥作用的巨大优势直接在CNS细胞上。
综上所述,本文发现,MS实验模型的慢性期通过免疫调节和少突胶质细胞成熟提供了对UA的神经修复能力的重要见解。我们还提供了负责Th1/Th17细胞,星形胶质细胞和OPC的发展中UA作用的细胞机制的详细信息。以上研究、出色的UA安全性研究、其低成本以及口服途径给药,为目前尚无有效疗法的MS慢性期的临床应用铺平了道路。
【加入中医药或科研交流群】添加小编微信邀请加入,也可由群友邀请加入,欢迎广大老师、朋友加入我们。
小编微信:
如何写药理研究Manuscript—该IF7.73文章值得学习:牛蒡甙元抑制小胶质细胞激活及相关信号引起的神经炎症而预防抑郁
【天然产物研发新策略】Eur J Med Chem|基于深度学习技术发现高活性抗骨质疏松活性天然产物
【Nature子刊】交大瑞金医院等18个研究团队联合揭示小檗碱和益生菌对2型糖尿病肠道微生物的影响
以Inflam Res为例浅谈撰写3分左右的Manuscript:槲皮素减轻新生小鼠缺氧缺血性脑损伤通过抑制氧化应激和炎症浸润
中文核心与SCI期刊差距有我们想象那么大吗?让我们以同类型的论文进行比较看看
【中医药临床】重磅!国内首个中医药社区防控新冠肺炎临床研究成果发布
[中药单体可投-例文荐读]:小檗碱通过AMPK/NF-кB通路调控巨噬细胞极化而缓解大鼠关节炎
史上最形象体检报告漫画!值得收藏!
如沐风科研维修站 (Rumfer)公众号:由浙江中医药大学、中国药科大学、江西中医药大学以及福安药业和浙江省疾控中心的硕博士组成,主要发布药物研发、生产及注册,科研实验及前沿咨讯等相关信息。欢迎广大朋友老师关注我们,您的分享和关注是对我们的最大鼓励。