【写在前面】:今天推荐的是南京大学团队近日预发表于Frontiers in Pharmacology(IF4.225)的一篇文章,揭示吴茱萸碱通过激活自噬和抑制NLRP3炎性小体组装减轻实验性结肠炎的损伤。
我们恳请:若能转发分享,我们将非常感谢!(目前微信公众号改为乱序推送,将如沐风科研维修站设为星标,时常点击阅读,我们才会出现在您推送的前面位置)。
【期刊简介】
【题目及作者信息】
Evodiamine attenuates experimental colitis injury via activating autophagy and inhibiting NLRP3 inflammasome assembly
【摘要部分】
自噬和NLRP3炎性小体与结肠炎有关。目前缺少靶向NLRP3炎性体和自噬的药物来治疗结肠炎的研究,因此迫切需要它们(现状)。在这里,我们考察了从吴茱萸的果实中提取的吴茱萸碱对DSS诱导的实验性结肠炎的作用,并阐明了吴茱萸碱是否对自噬和NLRP3炎性体有影响(方法与目的)。本文数据表明,吴茱萸碱可改善结肠炎,包括改善小鼠体重,结肠长度,组织病理学评分和疾病活动指数。我们还观察到,吴茱萸碱通过抑制THP-1巨噬细胞中的ASC寡聚和caspase-1活性来抑制NLRP3炎性小体的形成(结果)。研究结果表明,吴茱萸碱通过诱导自噬体介导的炎性体降解和抑制NFκB途径来抑制NLRP3炎性体的激活,这些作用协同作用有助于吴茱萸碱在结肠炎中的作用。综上表明吴茱萸碱在炎症性肠病治疗中的潜在用途(结论)。
(主要看原文表达,有助于我们自行撰写SCI)
【结果部分】
1.吴茱萸碱减轻DSS诱导的小鼠实验性溃疡性结肠炎损伤。
2.吴茱萸碱改善实验性溃疡性结肠炎小鼠的结肠病理损伤。
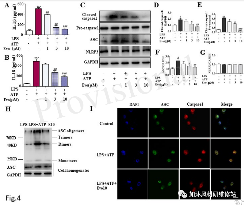
3.吴茱萸碱抑制DSS诱导的小鼠的炎症并降低NLRP3炎性体的活性。
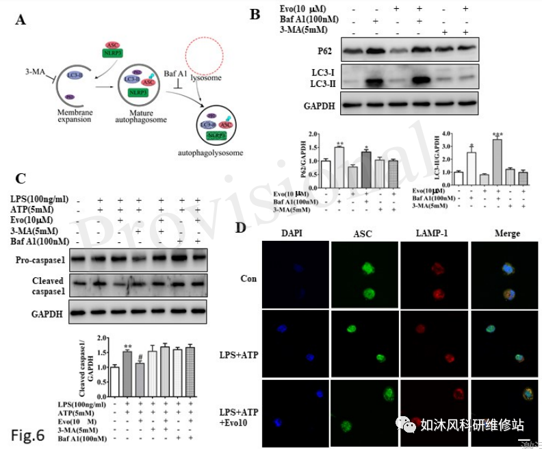
4.吴茱萸碱通过抑制ASC寡聚化减弱了THP1巨噬细胞中的NLRP3炎性体活性。
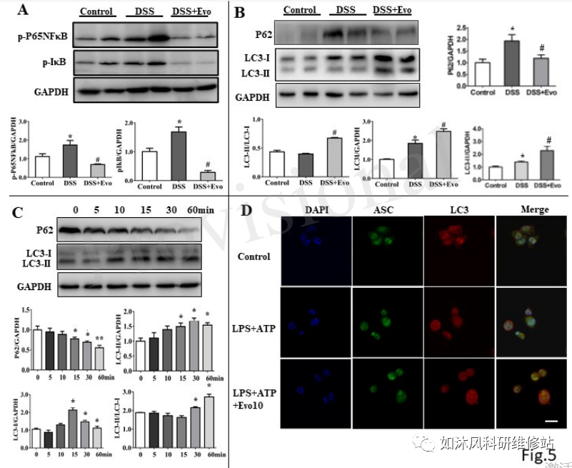
5.吴茱萸碱增加结肠炎小鼠和分化的THP1细胞的自噬通量。
6.吴茱萸碱通过自噬激活抑制NLRP3炎性体。
7.图文摘要:吴茱萸碱通过激活自噬和抑制NLRP3炎症小体装配来改善溃疡性结肠炎。
【结论与讨论】
我们的数据表明,吴茱萸碱可激活自噬,导致NFκB信号级联上游促炎细胞因子的自噬体降解。我们发现,吴茱萸碱在DSS诱导的结肠炎小鼠结肠组织中显着抑制磷酸化的IκB和磷酸化的p65。这些结果表明,吴茱萸碱通过诱导自噬体介导的炎性体降解和抑制NFκB途径而减轻了结肠炎,它们协同作用有助于依地洛胺在结肠炎中的作用。Yu等人综述了吴茱萸碱可以在炎症过程中作用于包括NO,COX-2等在内的多靶标。在此,我们没有确定其他分子靶标,也无法回答吴茱萸碱是否可以结合参与炎症过程或自噬的多靶蛋白(未来研究方向)。
总之,我们证明了吴茱萸碱可通过抑制NLRP3炎性小体减轻UC损伤(图示摘要)。我们首先揭示了DSS诱导的NLRP3活性的抑制是由于协同诱导自噬体介导的炎性体降解和NFκB途径的抑制。我们的数据进一步表明,吴茱萸碱可能是一种新颖的药物。
2020-11-26
2020-11-25
2020-11-24
2020-11-23
2020-11-21
2020-11-20
2020-11-20
2020-11-19
【加入中医药交流群】添加小编微信邀请加入,也可由群友邀请加入,欢迎广大老师、朋友加入我们。
小编微信:
如沐风科研维修站 (Rumfer)公众号:由浙江中医药大学、中国药科大学、江西中医药大学以及福安药业和浙江省疾控中心的硕博士组成,主要发布药物研发、生产及注册,科研实验及前沿咨讯等相关信息。欢迎广大朋友老师关注我们,您的分享和关注是对我们的最大鼓励。