【写在前面】:今天推荐的是复旦大学团队近日发表于FASEB J(IF4.996)的一篇文章,揭示雷帕霉素在小鼠氧致视网膜病变模型的血管闭塞期对视网膜血管床的保护作用。
【期刊简介】
图片源自FASEB Journal官网
FASEB Journal,1987年创刊的老牌杂志,由美国实验生物学会联合会(FASEB)出版发行,最新影响因子4.966。在中科院各版分区大小类仍在2区。
期刊官网
https://www.fasebj.org
接收范围及审稿周期
FASEB Journal期刊主要发表国际性的跨学科研究,涵盖各个层面的生物学领域:原子,分子,细胞,组织,器官,有机体和种群。期刊也发表基础和转化研究,欢迎有关临床前和早期临床研究的报道。除了研究,评论和假设提交之外,期刊还在其“前期”部分中发表与生命科学相关的观点,评论,书评和类似内容。
平均审稿时间为21.56天,从投稿到接收周期平均下来基本在3~5个月左右,总的来说不算快,但是一审时间还是比较快的。FASEB Journal是一本OA期刊,作者需支付版面费2500美元。
此外,FASEB Journal为月刊,年刊12期。平均每年发文量6500-9400篇,期刊发文总量超大,2019年发文略有下降在6582篇,2020年已有7484篇,超过去年预计差不多到9000篇左右。
Protective effects of rapamycin on the retinal vascular bed during the vaso-obliteration phase in mouse oxygen-induced retinopathy model
【摘要部分】
早产儿视网膜病变(ROP)是一种威胁视力的疾病,其特征在于1期视网膜血管闭塞和2期病理性新血管形成(NV)。但是,还没有有效且安全的ROP治疗方法。目前的治疗主要集中在减少阶段2的NV异常,而抗血管内皮生长因子(VEGF)治疗是一线治疗,但存在晚期复发和全身副作用的巨大风险(现状)。据报道,第1阶段血管闭塞的严重程度在很大程度上影响随后的NV,提示其可能是开发ROP新型疗法的有希望的靶标(假设及过渡)。在这里,我们使用氧诱导性视网膜病(OIR)小鼠模型研究了雷帕霉素早期干预在治疗1期ROP方面的治疗潜力和安全性以及可能的潜在机制(目的)。我们发现在出生后第7天(P7)玻璃体内注射雷帕霉素可显着减少OIR小鼠1期的视网膜无血管面积,增加血管密度并逆转对深层毛细血管发展的抑制作用。雷帕霉素治疗不仅减少血管凋亡,而且促进增殖和尖端细胞功能。此外,雷帕霉素不干扰正常的视网膜血管发育。进一步的研究表明,Ang1/Tie2途径可能与雷帕霉素在1期OIR视网膜中的血管保护有关。此外,在P7早期进行雷帕霉素治疗具有减少视网膜NV和无血管面积以及增强OIR小鼠2期血管成熟的长期保护作用(结果)。综上,我们的数据表明雷帕霉素可能是早期干预ROP的安全且有希望的策略(结论)。
(主要看原文表达,有助于我们自行撰写SCI)
【结果部分】
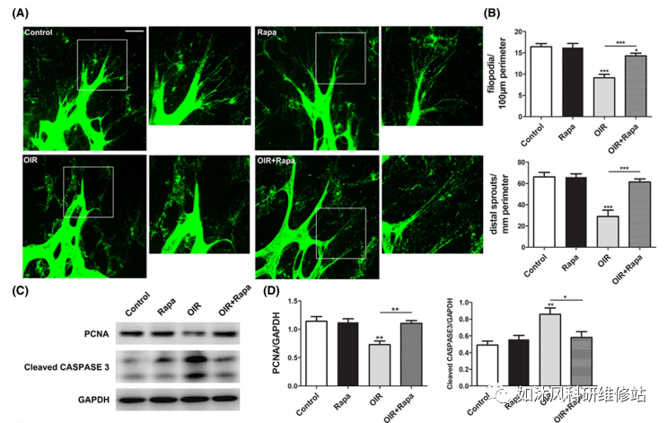
1.雷帕霉素在P7时的治疗可减少OIR模型在P12时的视网膜血管损失,而不会影响从P7到P12的正常产后视网膜血管发育。
2.雷帕霉素治疗会增加OIR模型中P12时视网膜深神经丛的未成熟毛细血管,但对正常的深神经丛形成没有影响。
3.雷帕霉素治疗对OIR闭塞期视网膜血管增殖,发芽和凋亡的影响。
4.自噬与雷帕霉素在第一阶段的血管保护作用的关系。
5.雷帕霉素治疗对1期Ang/Tie2信号通路的影响。
6.雷帕霉素在第1阶段对OIR的保护作用由Ang1/tie2信号传导途径介导的。。
7.雷帕霉素治疗对减少病理性血管生成和刺激视网膜血管成熟的长期影响。
【结论与讨论】
在这项研究中有几个局限性。首先,对雷帕霉素在ROP 1期的保护作用机理尚未深入探讨。据报道,Ang1是视网膜血管发育的重要启动子,也是ECs中凋亡的强大阻断剂。雷帕霉素治疗后,需要进一步的研究来揭示Ang1参与其中的特定生物学过程。另外,需要进一步的研究来证明雷帕霉素调节Ang1升高的机制。第二,我们的研究发现雷帕霉素在P7的治疗不会干扰或影响正常的视网膜血管生成。而先前的研究发现了相反的结果,即在P7之前进行全身雷帕霉素治疗会在生理上抑制出生后视网膜血管的发育,但在P12和P13进行时它不会影响血管的发育。可能的解释是,视网膜血管的成熟在不同的给药时间点是不同的,雷帕霉素可能对更成熟的血管的形成几乎没有影响。雷帕霉素给药的不同途径可能是造成这种差异的另一个原因。
总之,我们首次展示了雷帕霉素在P7早期治疗对1期OIR视网膜具有有效的血管保护作用。我们的结果表明,雷帕霉素可以通过减少OIR 1期的无血管面积和增加血管密度来增加视网膜厚度并挽救视网膜血管的丢失。我们还发现雷帕霉素对P7-12小鼠的正常视网膜血管发育几乎没有影响。这为不可避免地暴露于高氧下的新生儿提供了一种安全而有希望的早期干预策略,以防止ROP灾难性的后期发生。
2020-11-26
2020-11-25
2020-11-24
2020-11-23
2020-11-21
2020-11-20
2020-11-20
2020-11-19
【加入中医药或科研交流群】添加小编微信邀请加入,也可由群友邀请加入,欢迎广大老师、朋友加入我们。
小编微信:
如沐风科研维修站 (Rumfer)公众号:由浙江中医药大学、中国药科大学、江西中医药大学以及福安药业和浙江省疾控中心的硕博士组成,主要发布药物研发、生产及注册,科研实验及前沿咨讯等相关信息。欢迎广大朋友老师关注我们,您的分享和关注是对我们的最大鼓励。