【写在前面】:今天推荐的是由美国肯塔基大学和日本京都产业大学研究团队今年2月发表于PNAS(IF9.41)的一篇文章,揭示Hsp47蛋白通过增强胶原依赖性癌细胞与血小板的相互作用来促进癌症转移。
我们恳请:若能转发分享,我们将非常感谢!(目前微信公众号改为乱序推送,将如沐风科研维修站设为星标,时常点击阅读,我们才会出现在您推送的前面位置)。
【期刊简介】
图片来自PNAS官网及梅斯
2.投稿范围及审稿周期
美国国家科学院院刊PNAS是世界上被引用最多的多学科科学期刊之一。自1915年成立以来,它持续出版前沿研究报告,座谈会论文以及该学院的最新动态。PNAS的研究范围涵盖生物,物理和社会科学。PNAS Early Edition每周在线出版。审稿周期较快,一般2~4个月,年刊文3000+。
【题目及作者信息】
Hsp47 promotes cancer metastasis by enhancing collagen-dependent cancer cell-platelet interaction
【摘要部分】
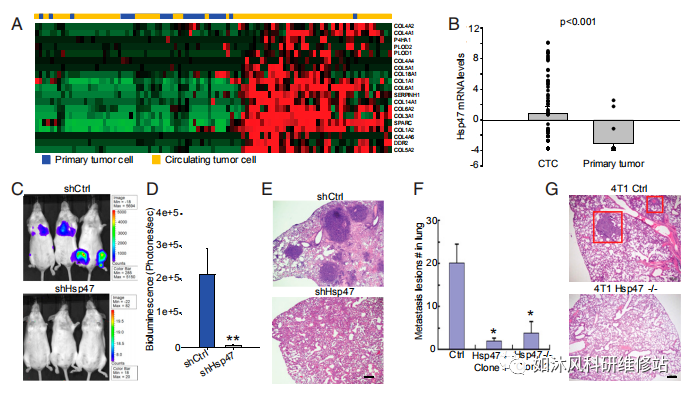
循环肿瘤细胞(CTC)中细胞外基质(ECM)蛋白表达的增加表明,癌细胞产生的ECM在癌细胞殖入的起始中具有潜在的功能。在这里,我们显示了胶原蛋白和热休克蛋白47(Hsp47),一种促进胶原蛋白分泌和沉积的分子伴侣,在上皮-间质转化(EMT)和CTC中高表达(目的)。Hsp47表达在乳腺上皮细胞(MEC)中诱导间充质表型,增强血小板募集,并促进肺部保留和癌细胞定植。体内的血小板耗竭消除了Hsp47诱导的肺癌细胞在肺中的滞留,这表明Hsp47通过增强癌细胞与血小板的相互作用来促进癌细胞殖入。通过使用抢救实验和功能性阻断抗体,我们确定了I型胶原是Hsp47诱导的癌细胞-血小板相互作用的关键介质。我们还发现,Hsp47依赖性胶原沉积和血小板募集促进了体外癌细胞的聚集和外渗。通过分析从人类乳腺癌组织中产生的DNA/RNA测序数据,我们表明基因Hsp47扩增和的表达增加与癌症转移有关(结果)。这些结果表明,靶向Hsp47/胶原蛋白轴是一种有前景的策略,可阻止癌细胞与血小板的相互作用以及次级器官中的癌症定植(结论)。
(主要看原文表达,有助于我们自行撰写SCI)
【结果部分】
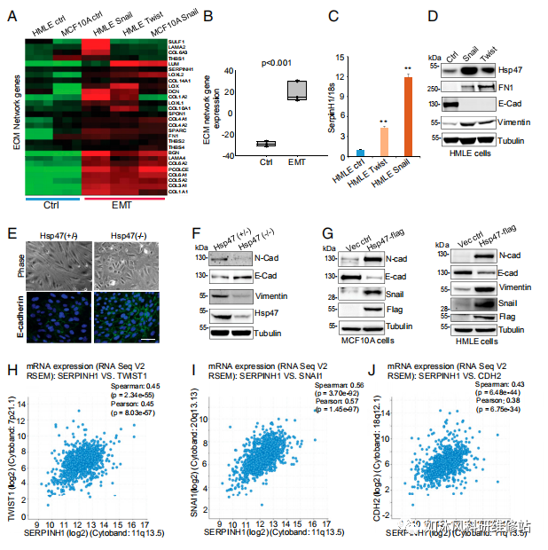
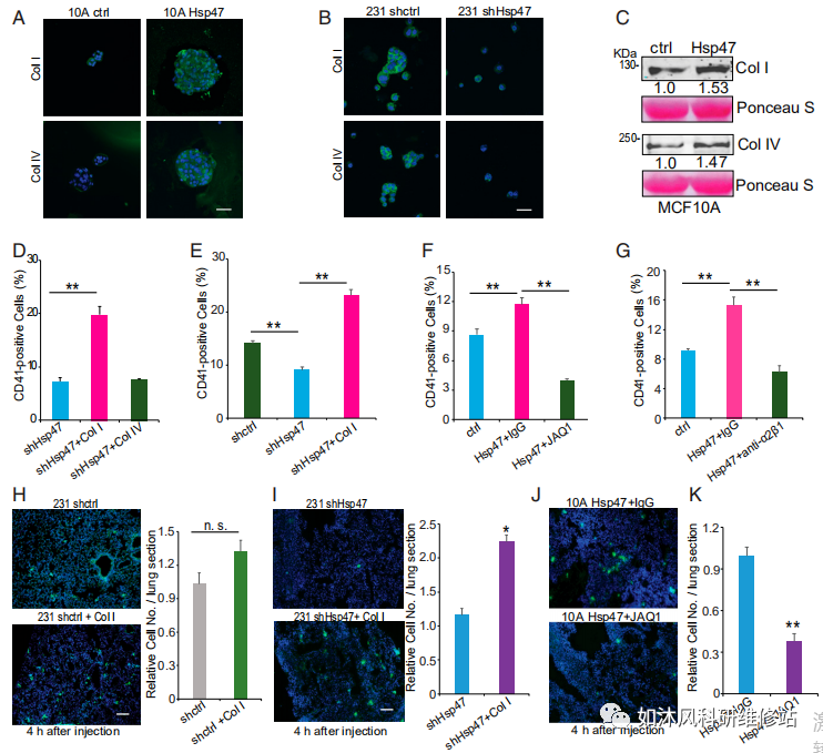
1.Hsp47表达诱导EMT并增强癌细胞干性。
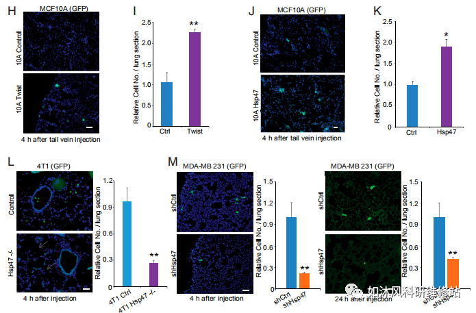
2.Hsp47是癌细胞肺部定植和转移所必需的。
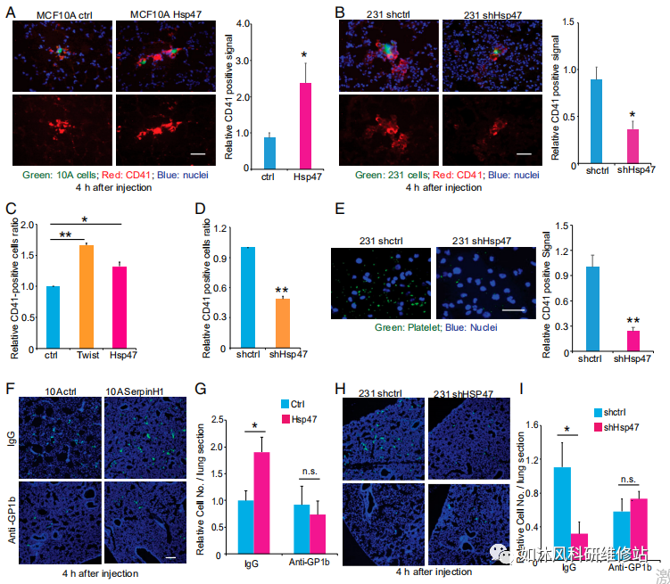
3.HSP47增强癌细胞与血小板的相互作用。
4.I型胶原介导Hsp47诱导的血小板募集。
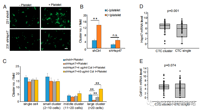
5.Hsp47依赖的血小板募集增强癌细胞的聚集和外渗。
6.Hsp47基因的扩增和表达与人类乳腺癌的转移有关。
【结论与讨论】
Hsp47/胶原蛋白诱导的血小板募集可能促进原发性肿瘤中的癌细胞簇集或维持循环中CTC簇的完整性。 癌细胞和CAF都在原发肿瘤组织中产生大量胶原蛋白和其他ECM蛋白,而CAF衍生的胶原蛋白也可能有助于原发肿瘤组织中的血小板募集和活化。
本研究提供了有关CTC中的间充质表型是如何诱导血小板募集并增强癌细胞殖入的见解。我们已经确定Hsp4/胶原蛋白轴是癌细胞与血小板相互作用的关键调节剂。胶原蛋白不是理想的药物治疗目标;然而,最近已鉴定出抑制Hsp47-胶原相互作用的小分子化合物。因此,靶向Hsp47/胶原蛋白轴是抑制癌细胞殖入和转移的潜在策略。
【加入中医药交流群】添加小编微信邀请加入,也可由群友邀请加入,欢迎广大老师、朋友加入我们。
小编微信:
2020-12-08
2020-12-07
2020-12-07
2020-12-06
2020-12-05
2020-12-03
2020-12-02
2020-12-01
2020-11-27
2020-11-25
2020-11-20
如沐风科研维修站 (Rumfer)公众号:由浙江中医药大学、中国药科大学、江西中医药大学以及福安药业和浙江省疾控中心的硕博士组成,主要发布药物研发、生产及注册,科研实验及前沿咨讯等相关信息。欢迎广大朋友老师关注我们,您的分享和关注是对我们的最大鼓励。