【写在前面】:今天推荐的是由南开大学、天津第三医院等研究团队近期刚上线于(IF7.73)的一篇文章,揭示潜在的2型糖尿病药物HMPA通过改善肠道微生物群的碳分解代谢物阻抑作用来促进短链脂肪酸的产生。
我们恳请:若能转发分享,我们将非常感谢!(目前微信公众号改为乱序推送,将如沐风科研维修站设为星标,时常点击阅读,我们才会出现在您推送的前面位置)。
【期刊简介】
英国药理学学会出版,是一本基础广泛的期刊,在实验药理学的各个方面都具有领先的国际报道。它出版高质量的original research, authoritative reviews,minireviews,commentary,letters。每年出版一系列主题问题,并且每两年出版一次必读的特别版《简明药理指南》。该杂志被公认为该领域的领先出版物之一。它仅在线上,通过其OnlineOpen程序发布开放访问研究,并且每两周发布一次。
审稿周期较快,一般1.5~3个月,年刊文300+。
【题目及作者信息】
Potential T2DM drug HMPA promotes short‐chain fatty acid production by improving carbon catabolite repression effect of gut microbiota
【摘要部分】
背景与目的:肠道菌群在2型糖尿病(T2DM)进程中起重要作用。HMPA(N-(4-羟基苯乙基)-3-巯基-2-甲基丙酰胺)是我们先前工作中筛选出的潜在T2DM药物。这项工作评估了HMPA对肠道菌群的影响,并研究了HMPA调节肠道菌群的分子机制。
方法:采用伪无菌T2DM模型和粪便菌群移植方法研究肠道菌群是否介导HMPA的药理作用。通过使用16S rRNA序列检测肠道菌群的组成。通过气相色谱法检测SCFA的含量。合成了HMPA探针,用于发现和鉴定HMPA的靶蛋白,评估了HMPA对双歧杆菌碳源利用的影响。
结果:HMPA对PGF-T2DM模型有轻微影响。HMPA改变的肠道菌群也可以减轻T2DM的症状。HMPA可以调节肠道菌群的结构,增加SCFA的产生并减少肠组织中的硝酸盐含量。HMPA处理后,结肠组织上的粘液厚度增加。肠道菌群中HMPA的靶蛋白是氮代谢全局转录调节因子(GlnR)。HMPA促进了肠道菌群中次优选碳源的利用,并增加了SCFA的发酵产物。
结论:HMPA通过肠道菌群发挥降血糖作用。HMPA通过靶向GlnR改善了肠道菌群对碳分解代谢物的抑制作用,并增加了SCFA的产生。GlnR可能是肠道菌群调控的目标。
(主要看原文表达,有助于我们自行撰写SCI)
【结果部分】
1.HMPA可能通过调节肠道菌群减轻T2DM。
2.HMPA处理促进了HFD-STZ诱导的T2DM大鼠肠道菌群的结构和功能转变。
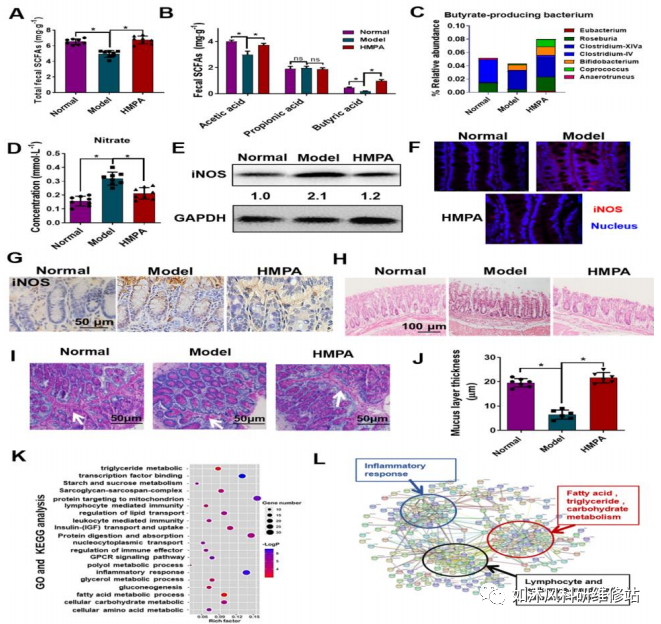
3.HMPA处理可增加HFD-STZ诱导的T2DM大鼠肠道微生物群中产生丁酸的细菌的数量并抑制肠道组织中iNOS的表达。
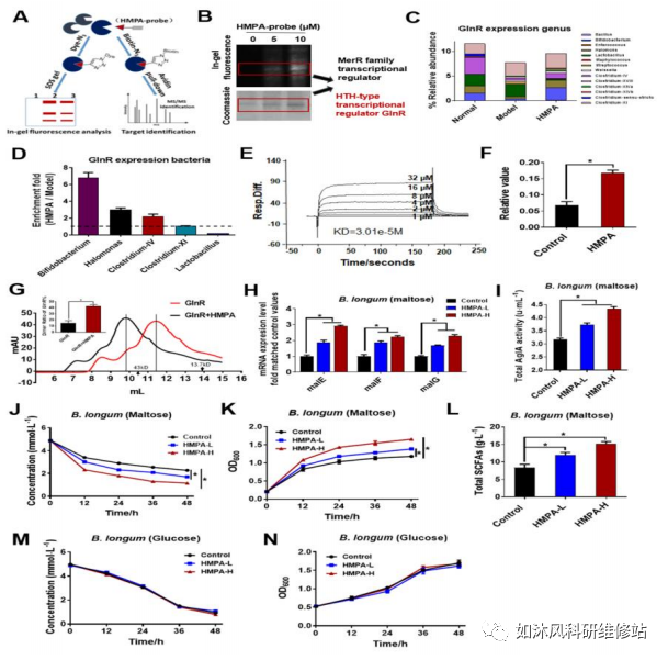
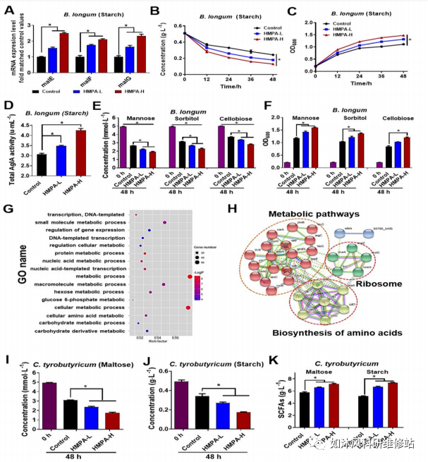
4.HMPA通过靶向GlnR蛋白明显促进了长双歧杆菌中次优碳源(麦芽糖)的利用。
5.HMPA促进了不太受欢迎的碳源(淀粉,甘露糖等)的利用。
6.与长双歧杆菌或抗性淀粉结合可以增强HMPA对T2DM的治疗作用。
7.HMPA对肠道菌群和T2DM的可能机制。
【结论与讨论】
肠道菌群可以利用未消化的碳水化合物生产SCFA,增加不消化但可发酵的碳水化合物(例如膳食纤维和抗性淀粉)的摄入量可以缓解T2DM。细菌在碳水化合物发酵过程中发挥CCR作用。CCR抑制了非优选碳源(即碳源)的吸收和分解代谢。非磷酸转移酶系统(PTS)的碳源,通过细菌中的PTS优先存在碳源(葡萄糖)。文献表明,GlnR可以介导碳和氮的代谢。GlnR可以通过ABC传输系统调节不太受欢迎的碳源的传输。GlnR的过表达可以提高不太优选的碳源的利用率,并改善放线菌和红霉菌的CCR效果。在当前的研究中,HMPA和GlnR之间的相互作用得到了验证。HMPA可以促进GlnR二聚体的形成并增强其转录调控功能,从而进一步提高了GlnR表达菌株B. longum和C.tyrobutyricum中次优碳源(如麦芽糖,淀粉,山梨糖醇和纤维二糖)的利用率。这一发现表明,GlnR调节了这些菌株中次优碳源的利用。我们的结果还表明,HMPA对双歧杆菌的葡萄糖利用没有实质性影响,这与文献报道的GlnR的功能是一致的。人肠不能直接使用上述肠中较不优选的碳源。但是,肠道菌群可以将它们用于生产SCFA。HMPA可以大大提高这些碳源利用率并促进SCFA的产生,表明HMPA可以提高微生物群的CCR效果。HMPA结合双歧杆菌和抗性淀粉对T2DM大鼠的作用优于HMPA组,这证明了HMPA对肠道菌群碳源利用的影响。
总之,HMPA可能通过调节肠道菌群来调节T2DM。此外,HMPA可以通过靶向GlnR来促进利用不受欢迎的碳源在肠道菌群中产生SCFA(图7)。这项研究还表明,GlnR可能是调节肠道菌群的潜在目标。
【加入中医药交流群】添加小编微信邀请加入,也可由群友邀请加入,欢迎广大老师、朋友加入我们。
小编微信:
【往期推荐】
2020-12-14
2020-12-09
2020-12-09
2020-12-08
2020-12-07
2020-12-06
2020-12-05
2020-12-03
2020-12-01
2020-11-28
2020-11-27
如沐风科研维修站 (Rumfer)公众号:由浙江中医药大学、中国药科大学、江西中医药大学以及福安药业和浙江省疾控中心的硕博士组成,主要发布药物研发、生产及注册,科研实验及前沿咨讯等相关信息。欢迎广大朋友老师关注我们,您的分享和关注是对我们的最大鼓励。