【写在前面】:今天推荐的是由上海中医药大学龙华医院消化疾病研究所季光教授课题组今年发表于Biomedicine & Pharmacotherapy(IF4.545)的一篇文章,揭示甘姜苓术汤通过miR-138-5p/CPT1B轴减轻大鼠肝脂肪变性机制。
我们恳请:若能转发分享,我们将非常感谢!(目前微信公众号改为乱序推送,将如沐风科研维修站设为星标,时常点击阅读,我们才会出现在您推送的前面位置)。
【期刊简介】
图片源自Biomedicine & Pharmacotherapy官网
Biomedicine & Pharmacotherapy感兴趣的一般领域将包括癌症,营养保健,神经退行性疾病,心脏疾病和传染病。特别重点将放在特定主题的研究上,例如分子机制,正常细胞和病理细胞中的基因调控以及对致癌剂的敏感性, 药物对临床前和临床药理作用以及细菌,病毒和寄生虫在动物和人类中的作用。
审稿周期一般为1.5~4个月。版面费$ 2660。
【题目及作者信息】
Gan-Jiang-Ling-Zhu decoction alleviates hepatic steatosis in rats by the miR-138-5p/CPT1B axis
【摘要部分】
背景与目的:非酒精性脂肪肝病(NAFLD)是一种常见的慢性肝病,缺乏经过验证的药理干预措施。甘姜苓术汤(GJLZ)是临床上常用的经典配方。在这项研究中,我们旨在评估GJLZ在NAFLD中的治疗效果,并探讨可能的潜在机制。
方法:24只大鼠随机分为三组:正常组,饮食8周;高脂饮食。模型组,高脂饮食喂养8周;和GJLZ组,最初喂食HFD 4周,然后在连续喂食HFD的同时通过口服管饲GJLZ汤4周。干预后将大鼠处死,收集肝组织和血样。通过HE和油红O染色检测到肝脂肪变性。体重和肝指数进行了分析。使用商业试剂盒测定了肝甘油三酸酯(TG),总胆固醇(TC)和低密度脂蛋白(LDL),血清丙二胺氨基转移酶(ALT),天冬氨酸氨基转移酶(AST)和非酯化脂肪酸(NEFA)的含量。通过RNA测序鉴定差异表达的基因,并使用实时PCR(RT-PCR)和蛋白质印迹法进行验证。通过RNA序列分析检测完整的miRNA,并通过RT-PCR验证靶向mRNA的miRNA。使用双荧光素酶报告基因测定证实了miRNA-mRNA调控模式。
结果:GJLZ治疗可显著改善肝脂肪变性和炎症,降低肝脏指数和肝脏TG含量,并显着降低血清ALT和AST水平。基于RNA序列分析的结果,识别了过氧化物酶体增殖物激活受体(PPAR)信号传导途径中的五个差异表达基因(DEG)。RT-PCR证实肉碱棕榈酰转移酶1b(CPT1B)的表达受到GJLZ处理的显著调节。GJLZ汤干预也显著增加了羟酰基辅酶A脱氢酶三功能多酶复合物亚基α(HADHA)的表达。接下来,基于CPT1B改变进行miRNA分析和筛选。Rno-miR-138-5p可能对GJLZ干预有反应,而Rno-miR-138-5p抑制剂增加了CPT1B的表达,而Rno miR-138-5p模仿了CPT1B的表达。当CPT1B突变时,miR-138-5p模拟物和抑制剂不能调节CPT1B的萤光素酶活性。
结论:甘姜苓术汤GJLZ是NAFLD治疗的有效配方,其可能的作用机制涉及通过Rno-miR-138-5p调节CPT1B表达而实现。
(主要看原文表达,有助于我们自行撰写SCI)
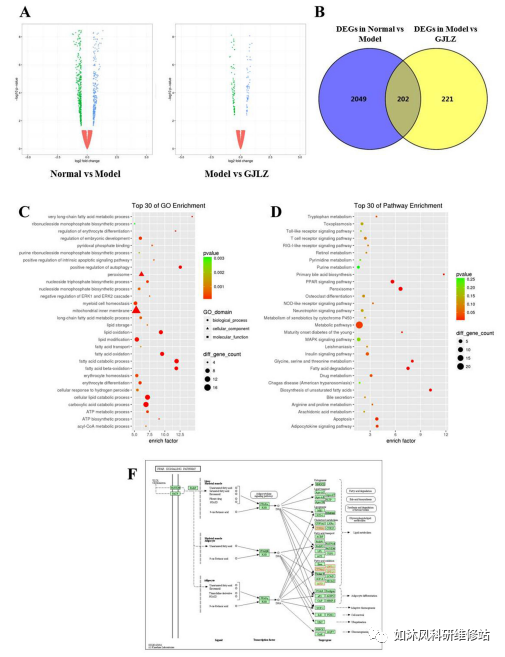
【结果部分】
1.GJLZ对NAFLD大鼠肝脂肪变性的影响
2.PPAR途径与GJLZ作用有关
3.CPT1B是GJLZ的潜在靶标
4.GJLZ作用下miRNA的调控
5.miRNA-mRNA调控模式
6.图文摘要(全文概括)
研究总结。中药甘姜苓术汤抑制miR-138-5p表达,促进CPT1B表达,促进脂肪酸β-氧化。因此,通过miR-138-5p/CPT1B轴,GJLZ汤可减轻NAFLD及其相关并发症。
【结论与讨论】
干姜苓术汤是治疗肝脂肪变性的有效配方,其可能的作用机制与miR-138-5p调节的CPT1B表达有关。然而,在研究中应用这种方法是我们的尝试,这种模式仍然需要进一步的验证和确认(研究中的不足)。另外,由于GJLZ汤的成分复杂,可能还存在其他调节机制,需要进一步研究(未来方向)。
【加入中医药交流群】添加小编微信邀请加入,也可由群友邀请加入,欢迎广大老师、朋友加入我们。
小编微信:1278317307
2020-12-18
2020-12-18
2020-12-16
2020-12-16
2020-12-15
2020-12-14
2020-12-09
2020-12-08
2020-12-07
如沐风科研维修站 (Rumfer)公众号:由浙江中医药大学、中国药科大学、江西中医药大学以及福安药业和浙江省疾控中心的硕博士组成,主要发布药物研发、生产及注册,科研实验及前沿咨讯等相关信息。欢迎广大朋友老师关注我们,您的分享和关注是对我们的最大鼓励。