【写在前面】:今天推荐的是Biochemical Pharmacology(IF4.96)期刊,以及其近期发表的例文:揭示天然产物胡椒碱通过靶向二氢乳清酸脱氢酶缓解小鼠实验性变应性脑脊髓炎。该文由华东理工、华东师范、广东药检院以及中科院上海药物研究所联合发表。
我们恳请:若能转发分享,我们将非常感谢!(目前微信公众号改为乱序推送,将如沐风科研设为星标,时常点击阅读,我们才会出现在您推送的前面位置)。
【期刊简介】
Biochemical Pharmacology主要发表细胞生物学以及细胞,组织/器官和整个动物药理学的所有领域。涵盖的药物类别包括抗感染药,抗炎药,化学治疗药,心血管药,内分泌药,免疫药,代谢药,神经病药和精神病药,以及有关药物代谢和动力学的研究。虽然药用化学是一个相互补充的话题,但该领域的手稿必须包含足够的生物学数据,才能从药理上表征所报道的化合物。描述工作主要集中于化学合成和分子建模的论文将不予审核。
审稿周期一般为1~3个月,首次审稿结果平均2.1周。版面费$ 3700,若单位注册则免版面费。
【题目及作者信息】
Natural product piperine alleviates experimental allergic encephalomyelitis
in mice by targeting dihydroorotate dehydrogenase
【摘要部分】
多发性硬化症(MS)是最流行的慢性和衰弱性中枢神经系统(CNS)炎性疾病,目前仍无法治愈。二氢乳清酸脱氢酶(DHODH)对T淋巴细胞的活性至关重要,代表了MS的潜在治疗靶标(背景与目的)。本文我们确定胡椒碱是黑胡椒的一种生物活性成分,是DHODH的有效抑制剂,IC50值为0.88μM。等温滴定热法和thermofluor分析表明胡椒碱和DHODH之间直接相互作用。DHODH和胡椒碱在1.98Å分辨率下的复合晶体结构进一步揭示了DHODH的Tyr356残基对于胡椒碱结合至关重要。重要的是,我们显示胡椒碱可在伴刀豆球蛋白A触发的T细胞测定和混合淋巴细胞反应测定中以DHODH依赖性方式抑制T细胞过度活化。最后,胡椒碱在MOG诱导的实验性变应性脑脊髓炎(EAE)中表现出强大的预防和治疗作用,EAE通过限制炎症细胞向CNS的浸润并防止髓磷脂破坏和血脑屏障(BBB)破坏,成为研究MS潜在治疗方法的有用模型(结果)。综上所述,这些发现强调了DHODH作为神经系统自身免疫性疾病的治疗靶标,并证明了胡椒碱在MS治疗中的新作用(结论)。
(主要看原文表达,有助于我们自行撰写SCI)
【前言】
在本研究中,我们通过一系列生物化学和生物物理方法,包括酶促测定,等温滴定量热法和X射线晶体衍射,确定了胡椒碱(黑胡椒的主要生物活性成分)是人DHODH的天然抑制剂。我们进一步证明了胡椒碱对DHODH的抑制作用改善了MOG诱导的EAE小鼠模型,并减轻了炎症,并减少了髓磷脂和血脑屏障(BBB)的破坏。综上所述,我们的数据显示胡椒碱通过抑制DHODH靶向EAE中的T细胞,并为MS患者提供了潜在的治疗策略。
图文摘要
【结果部分】
1.DHODH与胡椒碱共晶体结构的数据收集和提纯统计。
2.胡椒碱有效抑制DHODH的酶活性。
3.胡椒碱直接结合DHODH蛋白。
4.胡椒碱与DHODH共结晶。
5.DHODH结合胡椒碱与A771726的抑制剂结合位点的结构比较。
6.胡椒碱通过抑制DHDOH抑制小鼠脾细胞增殖
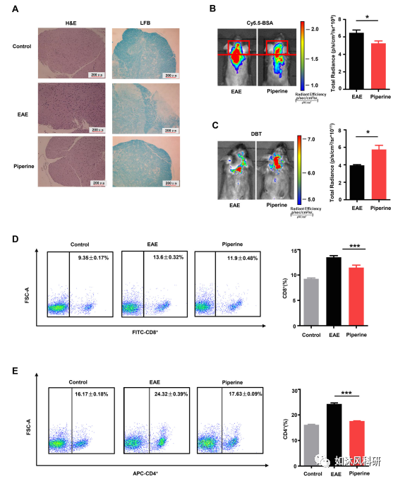
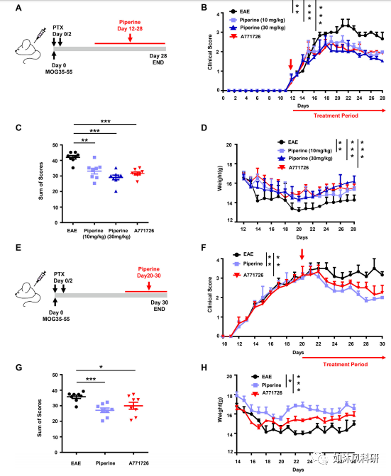
7.胡椒碱可降低EAE的临床评分和严重程度。
7.胡椒碱减轻EAE模型中的炎症和髓磷脂破坏。
8.胡椒碱在EAE小鼠中具有良好的耐受性和安全性
【结论与讨论】
由于DHODH是实验性过敏性脑脊髓炎EAE的主要功能靶标,因此我们通过抑制DHODH活性证实了胡椒碱在MS模型中的功效,尽管今后是否需要研究其他蛋白质参与胡椒碱在EAE中的治疗效果仍有待研究(未来研究方向)。
总而言之,我们证明胡椒碱通过药理抑制DHODH和阻断从头嘧啶生物合成来调节T淋巴细胞的活化。重要的是,在预防和治疗方案中口服胡椒碱后,EAE疾病的进展都可以明显缓解。此处提供的这些令人信服的临床前数据表明,胡椒碱是具有新型作用机制的MS的潜在治疗剂,并进一步证明DHODH是治疗MS的有希望的治疗方法。
【加入中医药交流群】添加小编微信邀请加入,也可由群友邀请加入,欢迎广大老师、朋友加入我们。
小编微信:1278317307
2020-12-21
2020-12-21
2020-12-20
2020-12-20
2020-12-18
2020-12-18
2020-12-16
2020-12-15
2020-12-14
2020-12-14
2020-12-13
如沐风科研维修站 (Rumfer)公众号:由浙江中医药大学、中国药科大学、江西中医药大学以及福安药业和浙江省疾控中心的硕博士组成,主要发布药物研发、生产及注册,科研实验及前沿咨讯等相关信息。欢迎广大朋友老师关注我们,您的分享和关注是对我们的最大鼓励。