我们恳请:若能转发分享,我们将非常感谢!(目前微信公众号改为乱序推送,将如沐风科研设为星标,时常点击阅读,我们才会出现在您推送的前面位置)。
【期刊简介】
图文摘要被特殊要求,两周给出一审结果,审稿周期一般为1~3个月,年刊近300。版面费约$3000。
【题目及作者信息】
Songorine promotes cardiac mitochondrial biogenesis via Nrf2 induction during sepsis
【摘要部分】
脓毒性心肌病的特征是收缩功能受损,线粒体功能失调。准葛尔乌头碱 (Songorine)是一种典型的活性C20-二萜生物碱,来自乌头的侧根,已被用于治疗心力衰竭 。本研究从线粒体生物发生的角度研究了Songorine在脓毒性心脏病中的保护作用(背景与目的)。Songorine(10,50 mg/kg)保护了心脏收缩功能,防止Nrf2诱导的小鼠受到内毒素伤害。在心肌细胞中,脂多糖(LPS)引起线粒体活性氧(ROS)产生,并重新分布STIM1与Orai1相互作用以形成钙释放激活钙(CRAC)通道,介导钙内流,这可能是由于Songorine所致,这可能是由于ROS抑制。Songorine通过促进Keap1降解来激活Nrf2,有助于增强抗氧化防御能力。当LPS使代谢远离心肌细胞的线粒体氧化磷酸化(OXPHOS)时,Songorine以依赖于Nrf2的方式上调了参与脂肪酸β-氧化,三羧酸(TCA)循环和电子传输链的线粒体基因,从而保护了OXPHOS的能力。Songorine依赖于Nrf2增强了核呼吸因子1(Nrf1)和线粒体转录因子A(Tfam)的荧光素酶报告基因活性,表明Nrf2/ARE和NRF1信号级联的调控。Songorine促进了PGC-1α与Nrf2的结合,而Songorine需要激活Nrf2 / ARE和NRF1才能控制线粒体的质和量。并且Songorine对心脏保护和线粒体生物发生的有益作用由于受到LPS激发的小鼠心脏Nrf2缺乏而减弱(结果)。综上,这些结果表明,Nrf2与PGC-1α协同促进了线粒体的生物发生。准葛尔乌头碱 (Songorine)激活的Nrf2/ARE和NRF1信号级联反应可以挽救心肌细胞免受内毒素侵害,这表明线粒体生物发生的保护是药物干预预防脓毒性心脏损伤的一种方法。
(主要看原文表达,有助于我们自行撰写SCI)
【亮点】
线粒体ROS增加了通过CRAC通道的钙流入。
Nrf2与PGC-1α相互作用以调节线粒体的生物发生。
Songorine通过促进Keap1降解激活Nrf2。
Songorine调节的Nrf2/ARE和PGC-1α级联反应可保护心脏功能。
【前言】
准葛尔乌头碱(Songorine)是Aconitum carmichaelii Debx乌头的加工侧根 (毛茛科),由于具有潜在的强心作用,已被用于治疗慢性心力衰竭,低血压和急性心肌梗塞。Songorine是乌头的萘林型C20-二萜生物碱,具有抗心律失常和抗炎作用,且毒性低,表明其在心脏保护方面的治疗潜力。在本研究中,考察了脓毒血症期间songorine的心脏保护作用,并发现Nrf2诱导以与PGC-1α协同的方式促进了线粒体的生物发生。
Songorine
【结果部分】(结果部分图片略模糊,自行下载原文清楚美观)
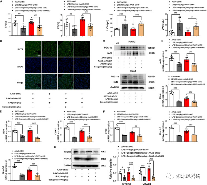
1. 脓毒血症期间通过Nrf2诱导的Songorine保护的心脏功能
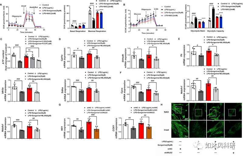
2. Songorine抗氧化应激并防止心肌细胞钙超载
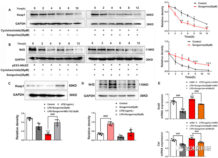
3. Songorine通过促进Keap1降解来保护Nrf2蛋白
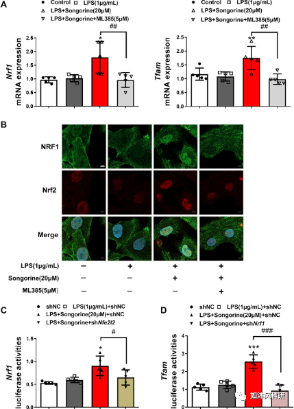
5. Songorine诱导Nrf2调节的NRF1和线粒体的生物发生
6. PGC-1α是线虫诱导线粒体生物发生所必需的
7. 心脏Nrf2缺乏症减弱了脓毒血症期间Songorine的保护作用
8. 图文摘要
Songorine激活的Nrf2与PGC-1α协同转录调节NRF1的诱导。NRF1直接和间接(在TFAM诱导中)上调了细胞核和线粒体编码的OXPHOS基因,从而促进了线粒体的生物发生。此外,Songorine可通过抑制线粒体ROS的产生来减少CRAC通道介导的钙内流,从而保护线粒体功能。
【另外】不要以为本文仅以上8张图,事实上,本文另有7张补充结果图。
【结论与讨论】
在脓毒性心脏中,我们还观察到准葛尔乌头碱 (Songorine)可在Nrf2上独立保护心脏功能并拯救编码线粒体OXPHOS的基因,PGC-1α,NRF1和TFAM的诱导表明线粒体的生物发生。来自脓毒血症心脏的这些结果在体内提供了证据,以支持体外观察到的发现。我们应该注意,尽管Songorine诱导Nrf2促进了线粒体的生物发生,但这不是对其体内保护的唯一原因。Songorine的抗心律失常和抗炎作用与线粒体的生物合成一起,对心脏保护起重要作用。实际上,脓毒血症是一种全身性炎症反应,会影响血管内皮和多个器官。代谢重塑支持巨噬细胞的活化。从逻辑上讲,Songorine保护线粒体的生物发生应有助于通过巨噬细胞的代谢活化来抑制炎症反应。灭活TLR4和下游NF-κB信号传导的干预措施也可为心肌细胞提供保护。因此,需要全面研究从不同方面考虑系统调节,以充分了解脓毒血症期间Songorine的心脏保护作用(未来研究方向)。
总的来说,我们得出结论,线粒体呼吸障碍是脓毒血症性心肌病期间心力衰竭的主要过程,促进线粒体生物发生是改善心功能的一种方法。Songorine激活的Nrf2/ARE和NRF1信号级联反应通过以与PGC-1α结合的方式促进线粒体生物发生,从而从内毒素损伤中拯救心肌细胞(其图文摘要如图8所示)。这一发现表明Songorine可能会转变为用于治疗脓毒血性心脏损伤的临床应用。
【加入中医药交流群】添加小编微信邀请加入,也可由群友邀请加入,欢迎广大老师、朋友加入我们。新的一年将有更多科研干货分享!
小编微信:1278317307
如沐风科研维修站 (Rumfer)公众号:由浙江中医药大学、中国药科大学、江西中医药大学以及福安药业和浙江省疾控中心的硕博士组成,主要发布药物研发、生产及注册,科研实验及前沿咨讯等相关信息。欢迎广大朋友老师关注我们,您的分享和关注是对我们的最大鼓励。