【期刊简介】
源自Journal of Biomedical Science官网
杂志主页链接
(https://jbiomedsci.biomedcentral.com/)
【接收范围及审稿周期】
感兴趣的主题包括但不限于:解剖病理学、生物化学、遗传学、免疫学、微生物学和病毒学、分子,细胞和癌症生物学、神经科学、药理、生理
OA期刊,审稿到接收周期平均为110天。重点是无版面费。
【题目及作者信息】
CircNOL10 suppresses breast cancer progression by sponging miR-767-5p to regulate SOCS2/JAK/STAT signaling
【摘要部分】
背景:环状RNA(circRNA)由于其在癌症的发生和发展中的重要作用而受到越来越多的关注和关注。这项研究旨在考察circNOL10的生物学功能及其在乳腺癌(BC)中的潜在分子机制。
材料和方法:进行qRT-PCR和Western blot分析以测定相关基因的表达。使用CCK-8,集落形成,流式细胞术和transwell测定来评估细胞增殖,细胞周期,迁移和侵袭。RNA下拉,荧光素酶报告基因和RIP分析应用于解决circNOL10的潜在调控机制。
结果:CircNOL10在BC组织和细胞中被下调。circNOL10的低表达与更大的肿瘤大小,晚期TNM分期,淋巴结转移和预后不良有关。circ NOL10的过表达在体外抑制细胞增殖,迁移,侵袭和EMT,并在体内减慢异种移植肿瘤的生长。从机制上讲,circNOL10可以充当miR-767-5p的分子捕捉,导致细胞因子信号传导2(SOCS2)的最高表达上调和JAK2 / STAT5途径的失活。而且,miNO-767-5p减弱了circNOL10介导的恶性表型抑制。与circNOL10相似,SOCS2的表达增强也导致细胞增殖和转移受到抑制。此外,敲除SOCS2可逆转circNOL10诱导的肿瘤抑制作用。
结论:CircNOL10通过调节miR-767-5p/SOCS2轴使JAK2/STAT5信号失活而抑制了BC的发展。我们的发现提供了将circNOL10作为BC患者的治疗和预后靶标的可能性。
(主要看原文表达,有助于我们自行撰写SCI)
【结果部分】
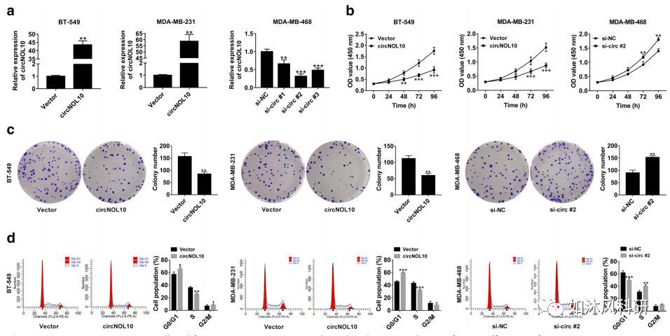
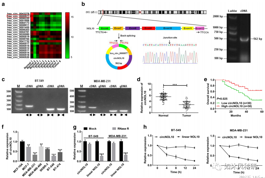
1.在BC组织和细胞系中CircNOL10下调。
2.60例乳腺癌患者Circ NOL10表达与临床病理特征的相关性。
3. circNOL10抑制BC细胞增殖。
4.在BC组织中CircNOL10抑制细胞迁移、侵袭和EMT。
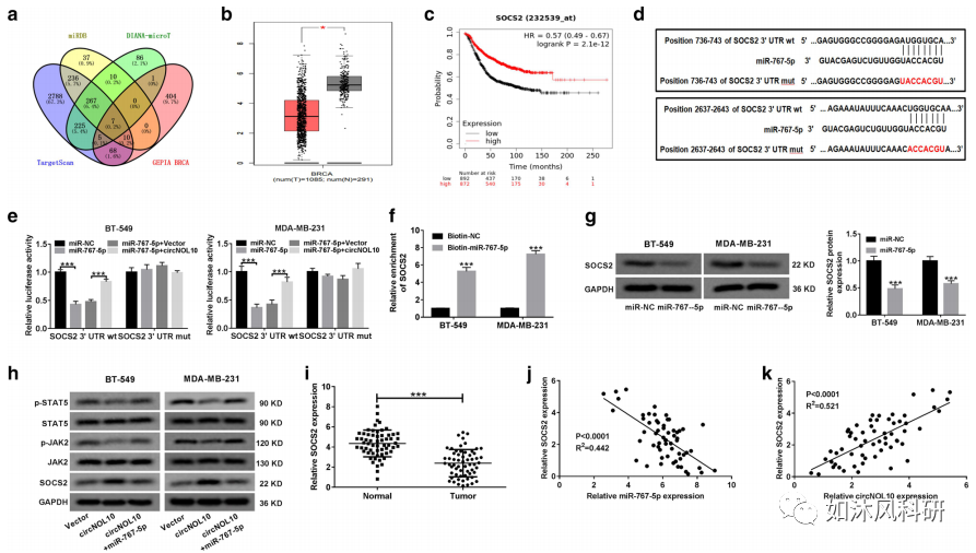
5.在BC细胞中,CircNOL10作为MIR-767-5p的海绵。
6.通过mir-767-5p的上调,CircNOL10介导的对BC细胞恶性行为的抑制作用被逆转。
7.在BC细胞中,CircNOL10通过抑制mir-767-5p调节SOCS2的表达。
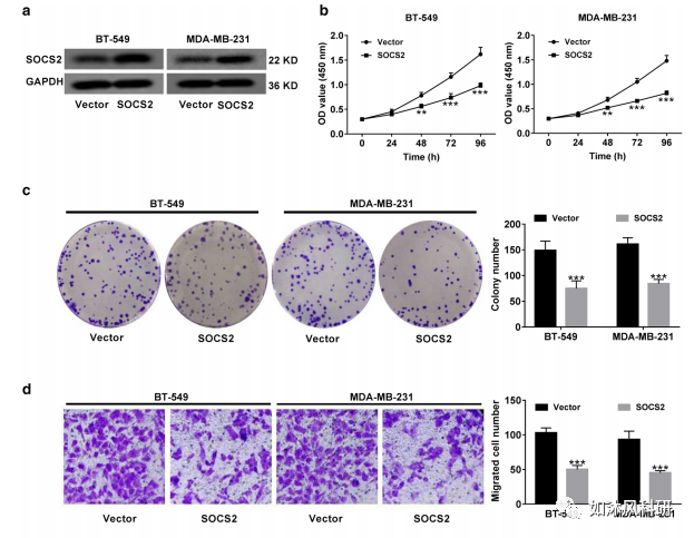
8.过表达抑制BC细胞增殖、迁移、侵袭和EMT。
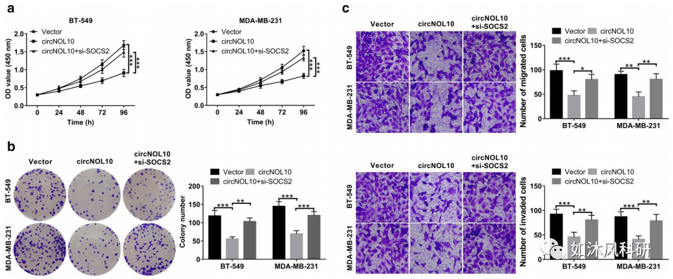
9. 通过上调SOCS2的表达,circNOL10抑制BC细胞的增殖和转移。
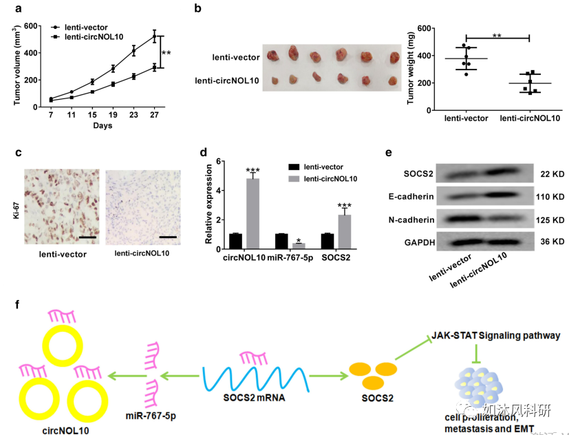
10.circNOL10在体内抑制肿瘤生长。
【结论与讨论】
总之,circNOL10捕捉mir-767-5p而促进SOC2表达,灭活JAK2/STAT5信号,从而抑制BC细胞增殖和转移。其结果可能为CRCNOL10在BC中的分子机制提供新的见解,并强调靶向CRCNOL10/miR-767-5p/SOCS2可能是BC的一种前瞻性治疗方案。然而,更多的动物实验和临床研究是必要的,以更快让人类应用circNOL10。
我们恳请:若能转发分享,我们将非常感谢!(目前微信公众号改为乱序推送,将如沐风科研设为星标,时常点击阅读,我们才会出现在您推送的前面位置)。
【加入中医药交流群】添加小编微信邀请加入,也可由群友邀请加入,欢迎广大老师、朋友加入我们。
小编微信:
【IF4.24-中药提取工艺】看浙中医团队如何优化与比较确定丹参的超声辅助提取工艺参数
【中药单体药理-IF5.9】:小檗碱通过调节微生物色氨酸分解代谢激活色氨酸受体(AhR)而改善结肠炎
高分文章(IF7.0以上)Figure是如何作的——生存曲线、体重变化及柱状图
【值得收藏】赏心悦目!最美本草:73幅手绘高清中药美图鉴赏来袭
[终于找到IF近10一单体药理期刊]准葛尔乌头碱在脓毒血症期间通过诱导Nrf2促进心脏线粒体生物发生
中药网络药理学研究中存在的问题与发展展望
【单体药理IF5.0以上Manuscript要求怎样】:淫羊藿次苷II减轻大鼠脑缺血/再灌注所致血脑屏障功能障碍机制
【中药单体可投-年刊700+】例文:雷公藤红素通过激活AMPK-SIRT3信号传导在肝纤维化中发挥抗炎作用
如沐风科研维修站 (Rumfer)公众号:由浙江中医药大学、中国药科大学、江西中医药大学以及福安药业和浙江省疾控中心的硕博士组成,主要发布药物研发、生产及注册,科研实验及前沿咨讯等相关信息。欢迎广大朋友老师关注我们,您的分享和关注是对我们的最大鼓励。