【写在前面】:本期推荐的是期刊Phytomedicine(IF4.268),以及其中文章 芹菜素对多发性骨髓瘤细胞株的细胞毒性及STAT1转染的HEK293细胞中iNOS和COX-2表达的抑制。
正文
【期刊简介】
图片来自Phytomedicine官网
杂志主页链接
Phytomedicine is primarily a therapy-oriented Journal, which publishes innovative studies on efficacy, safety, quality and mechanisms of action of specified plant extracts, phytopharmaceuticals and their purified constituents. This includes clinical and preclinical studies of properly standardized herbal medicinal products, herbal preparations and isolated compounds, which have reproducible pharmacological activity.
The journal covers the following sections:
Trends in Phytopharmacology: innovative technologies and emerging concepts - Reviews
Clinical pharmacology and toxicology
Pre-clinical pharmacology and toxicology
Mechanisms of action of herbal medicines and their active constituents
Neuropharmacology
Endocrine pharmacology
Cancer
Inflammation
Infectious diseases
Cardiovascular diseases
Ageing associated disorders
Quality of Herbal preparations/botanicals: adulteration, standardization, analysis
Legislation of Herbal preparations/botanicals
Current issues in Phytomedicine research (various topics which are not covered in all other volumes).
投稿说明及审稿周期
Guide for Authors对于作者非常重要,我们可以了解到该期刊办刊宗旨、论文书写要求、审稿周期以及版面费等。Phytomedicine:可选择性OA期刊,审稿周期一般4~7个月。
【题目及作者信息】
Cytotoxicity of apigenin toward multiple myeloma cell lines and suppression of iNOS and COX-2 expression in STAT1-transfected HEK293 cells
【摘要部分】
背景:芹菜素是具有多种生物功能的最丰富的膳食类黄酮之一。
目的:本研究旨在确定芹菜素对基因表达、癌细胞以及癌细胞的影响 STAT1/COX-2/ iNOS途径介导HEK293-STAT1细胞的炎症和肿瘤发生。此外,研究了芹菜素对多发性骨髓瘤(MM)细胞系的细胞毒活性。
方法:使用生物信息学分析来预测肿瘤细胞对芹菜素的敏感性和耐药性,并确定受该化合物影响的细胞途径。芹菜素的细胞毒性和促铁活性通过利沙嗪还原测定法检查。此外,我们通过使用流式细胞仪分析评估了细胞凋亡,细胞周期分布,活性氧(ROS)的诱导和线粒体膜(MMP)完整性的丧失。DAPI染色用于检测特征性凋亡特征。此外,我们通过蛋白质印迹验证了其抗炎和细胞死亡的其他机制。
结果:比较和层次聚类分析显示55个肿瘤细胞系中有29个对芹菜素敏感(p <0.001)。机能途径分析数据表明,芹菜素影响的重要生物功能是:基因表达,癌症,血液系统发育和功能,炎症反应和细胞周期。基于基因启动子结合基序分析,选择STAT1转录因子作为靶蛋白。芹菜素阻断野生型HEK293和STAT1报告基因细胞(HEK293-STAT1)的细胞增殖,促进STAT1抑制,并随后抑制COX-2和iNOS。芹菜素还与阿霉素联用对HEK293-STAT1细胞表现出协同活性。芹菜素以浓度依赖的方式对MM细胞表现出优异的生长抑制活性,对NCI-H929的活性最大(IC50值:10.73±3.21μM)。芹菜素诱导了NCI-H929细胞的凋亡,细胞周期停滞,肥大和自噬。
结论:芹菜素可能是适合多发性骨髓瘤治疗的候选药物。芹菜素对STAT1/COX-2/ iNOS信号通路的抑制不仅通过是抑制炎症反应,而且通过诱导细胞凋亡的重要机制。
(主要看原文表达,有助于我们自行撰写SCI)
【前 言】
目前,存在于饮食中的天然化合物由于其对基因表达、细胞信号状态的影响以及随后改变整个生物体的生物学而引起了人们的极大关注。
利用国家癌症研究所(NCI,美国)的细胞系面板,通过生物信息学方法确定决定癌细胞对芹菜素敏感性或耐药性的因素。因此,该研究旨在确定芹菜素对多发性骨髓瘤(MM)细胞系的细胞毒性活性和潜在的分子作用模式。此外,本研究旨在确定芹菜素对STAT1/COX-2/iNOS通路HEK293-STAT1报告细胞检测的影响。
【结果部分】
1.在55个NCI肿瘤细胞系中,与芹菜素的log10IC50值相关的差异表达基因的热图和分级聚类。
2.用pLOC-ORF-STAT1转染HK293细胞。
3. 芹菜素抑制STAT1诱导的HEK293-STAT1细胞COX-2和iNOS的表达。
4. 用阿霉素和芹菜素联合处理对转染的HEK293-STAT1细胞的协同抑制作用。。
5.芹菜素对细胞和分子功能的影响(用基因组路径分析确定)。
6. 芹菜素对多发性骨髓瘤细胞系的细胞毒性,用利沙嗪还原试验测定。
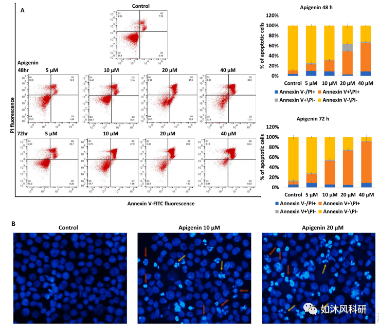
7.芹菜素诱导NCI-H929细胞凋亡/自噬细胞死亡。
8. 在暴露于5、10、20、40μM芹菜素24、48或72h后,NCI-H929细胞的细胞周期阻滞诱导。
9. 用5、10、20或40μM芹菜素处理24h的NCI-H929细胞线粒体膜电位的破坏,用流式细胞术和JC-1染色分析。
10.用5、10、20或40μM芹菜素处理NCI-H929细胞活性氧水平1h,用H2DCFH-DA孵育细胞,用流式细胞术测定。
【结论与讨论】
抗癌化合物经常通过促进细胞周期阻滞来抑制细胞增殖。芹菜素改变了MM细胞的细胞周期分布,大多数细胞以剂量和时间依赖性的方式阻滞G2/M期。作为比较,口腔鳞状细胞癌SCC-25细胞系诱导的细胞周期阻滞G2/M检查点,同时抑制细胞周期蛋白D1、E的表达和CDK1的失活。
细胞凋亡不是细胞死亡的唯一模式,在过去的几年中还发现了其他几种细胞死亡机制。在我们的研究中清楚地表明,在MM细胞中芹菜素也是如此。我们的结果与另一项研究一致,该研究报告表明芹菜素暴露通过酸性囊泡细胞器和LC3-II的积累诱导人T47D和MDA-MB-231乳腺癌细胞凋亡和自噬。 铁死亡是一种铁依赖的细胞死亡模式,可以被铁螯合剂铁前抑素-1和去铁胺阻断。芹菜素对NCI-H929细胞的影响在这些铁死亡抑制剂的细胞孵育后减少了3倍以上。因此,芹菜素通过NCI-H929细胞的铁死亡触发细胞死亡。据我们所知,铁死亡在芹菜素诱导的细胞死亡中的参与在我们的研究中首次被证明。其他酚类化合物,如没食子酸,促进铁死亡、细胞死亡,抑制乳腺癌MDA-MB-231和黑色素瘤癌症A375细胞系。
我们恳请:若能转发分享,我们将非常感谢!(目前微信公众号改为乱序推送,将如沐风科研设为星标,时常点击阅读,我们才会出现在您推送的前面位置)。
【加入中医药交流群】添加小编微信邀请加入,也可由群友邀请加入,欢迎广大老师、朋友加入我们。
小编微信:
2021-01-18
2021-01-18
2021-01-16
2021-01-16
2021-01-15
2021-01-15
2021-01-15
2021-01-14
2021-01-14
2021-01-13
2021-01-12
2021-01-12
如沐风科研 (Rumfer)公众号:由浙江中医药大学、中国药科大学、江西中医药大学以及福安药业和浙江省疾控中心的硕博士组成,主要发布药物研发、生产及注册,科研实验及前沿咨讯等相关信息。欢迎广大朋友老师关注我们,您的分享和关注是对我们的最大鼓励。