点击关注↑如沐风
新药生命周期中涉及到国家相关法规
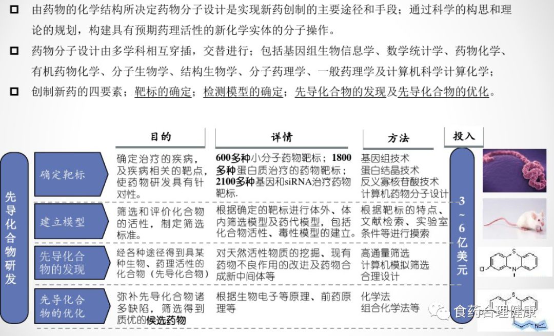
新药的实验室研发流程——候选药物的研发
新药实验室开发流程——临床前研究
新药临床试验申请流程
新药临床试验流程
新药注册申报流程
仿制药研发流程
仿制药生物等效性研发流程
仿制药申报生产流程
新药物研发是医药公司运转的齿轮,推动公司发展,所以开展新药研发,了解整个新药研发流程是医药公司生存的命脉
新药研发也是一项投资高、风险高、周期长、竞争激烈、利润高的工程
新药研发项目管理时间轴
(点击图片放大可清晰浏览)
免责声明:文章版权归原作者所有。如涉及作品内容、版权和其它问题,请跟我们联系删除!文章内容为作者个人观点,并不代表本公众号赞同或支持其观点。本公众号拥有对此声明的最终解释权。