【写在前面】:本期推荐的是由澳门科技大学中医药质量研究国家重点实验室及中山大学药学院研究团队预发表于Phytomedicine(IF4.268)的一篇文章,报道中成药舒肝宁注射液可诱导三阴性乳腺癌细胞中的铁死亡和抑制肿瘤的生长。【期刊简介】
![]()
(网址https://www.sciencedirect.com/journal/phytomedicine) 主要是面向治疗的杂志。发表有关特定植物提取物,植物药及其分离成分的功效,安全性,质量和作用机理的创新研究。这包括对特定草药产品,草药制剂和纯化化合物的临床,药理,药代动力学和毒理学研究,这些药物具有确定且一致的质量,可确保可再现的药理活性。
选择性OA期刊,审稿周期一般为4~7个月。版面费可免费。
【题目及作者信息】
Shuganning injection, a traditional Chinese patent medicine, induces ferroptosis and suppresses tumor growth in triple-negative breast cancer cells
![]()
【摘要】
Triple-negative breast cancer (TNBC), lacking targeted therapies currently, is susceptible to ferroptosis, a recently defined form of cell death.To evaluate the anticancer activity of Shuganning injection (SGNI), a traditional Chinese patent medicine, on TNBC cells; To elucidate the mechanism of SGNI induced ferroptosis.The anticancer activity of SGNI was examined via in vitro cell proliferation assays and in vivo xenograft growth assay. Ferroptosis was determined by flow-cytometric analysis of lipid ROS, labile iron pool measurement, and propidium iodide exclusion assay. The dependency on heme oxygenase 1 (HO-1) of SGNI induced ferroptosis was confirmed by genetic knockdown and pharmacological inhibition of the protein.SGNI selectively inhibited the proliferation of TNBC cells compared to non-TNBC breast cancer cells and normal cells. The cell death induced by SGNI in TNBC cells showed distinct morphology from apoptosis and could not be rescued by the pan-caspase inhibitor Z-VAD(OMe)-FMK. On the other hand, SGNI induced cell death was blocked by the lipid ROS scavengers ferrostatin-1 and liproxstatin-1, the acyl-CoA synthetase long chain family member 4 inhibitor rosiglitazone, and the iron chelators 1,10-phenanthroline and deferoxamine. These data indicated that SGNI induced a ferroptotic cell death of TNBC cells. Mechanistically, SGNI induced ferroptosis was dependent on HO-1, which promotes intracellular labile iron pool accumulation, and was alleviated by HO-1 knockdown and inhibition by tin protoporphyrin IX. In line with the in vitro data, SGNI significantly inhibited the xenograft growth of TNBC cell line MD-MB-231 in nude mice.Collectively, our study elaborates on a promising regimen for TNBC treatment through induction of ferroptosis by SGNI, a traditional Chinese patent medicine currently available in the clinic, which merits further investigation.背景
目前缺乏靶向疗法的三阴性乳腺癌(TNBC)易受铁死亡的影响,铁死亡是一种最近定义的细胞死亡形式。
目的
研究中成药舒肝宁注射液(SGNI)对TNBC细胞的抗癌活性;阐明SGNI引起的铁死亡的机制。
方法
通过体外细胞增殖试验和体内异种移植物生长试验检查了SGNI的抗癌活性。通过对脂质ROS的流式细胞术分析,不稳定的铁库测量和碘化丙锭排除试验来确定肥大症。通过基因敲除和该蛋白的药理学抑制作用证实了SGNI诱导的肥大病对血红素加氧酶1(HO-1)的依赖性。
结果
与非TNBC乳腺癌细胞和正常细胞相比,SGNI选择性抑制TNBC细胞的增殖。SGNI在TNBC细胞中诱导的细胞死亡显示出与凋亡截然不同的形态,无法通过泛半胱天冬酶抑制剂Z-VAD(OMe)-FMK挽救。另一方面,SGNI诱导的细胞死亡被脂质ROS清道夫ferrostatin-1和liproxstatin-1,酰基辅酶A合成酶长链家族成员4抑制剂rosiglitazone以及铁螯合剂1,10-菲咯啉和去铁胺所阻止。这些数据表明SGNI诱导了TNBC细胞的铁死亡。从机理上讲,SGNI诱导的肥大作用依赖于HO-1,它促进了细胞内不稳定铁池的积累,并通过HO-1的抑制和锡原卟啉IX的抑制而减轻。与体外数据一致,SGNI显著抑制了裸鼠中TNBC细胞系MD-MB-231的异种移植生长。
结论
总体而言,我们的研究详细阐述了一种有前景的TNBC治疗方案,该方案可通过SGNI(目前可在临床中使用的中成药)诱导的铁死亡进行治疗,值得进一步研究。
![]()
图文摘要
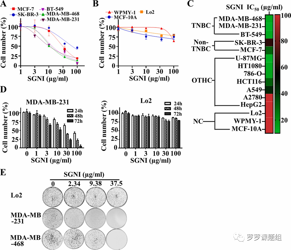
三阴性乳腺癌(TNBC),占12-17%的乳腺癌妇女,TNBC患者缺乏雌激素受体(ER),孕激素受体(PR)和人类表皮生长因子受体(HER2)的表达且复发率和死亡率均高于其他类型的乳腺癌。TNBC对HER2靶向治疗和激素抑制不敏感,化疗仍然是临床实践的主流,但许多药物的临床疗效有限。因此,迫切需要新的治疗TNBC的方法。
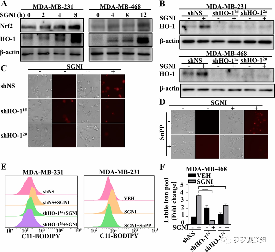
铁死亡是最近发现的一种可调控细胞死亡(RCD)。它是由多不饱和脂肪酸(PUFAs)过度过氧化引发的,并由铁催化。胞质不稳定铁池(LIP)是铁死亡的主要促成因素之一。对其他形式的RCD具有耐药性的癌细胞仍然对铁死亡敏感,这导致近年来对铁死亡治疗癌症的关注日益增加。
舒肝宁注射液(SGNI)用于临床治疗肝炎、高胆红素血症、肝功能损害、脂肪肝和胆管炎。由于肝保护和免疫改善,SGNI也被广泛用于癌症辅助治疗,特别是肝癌。作者发现SGNI可以通过诱导铁死亡而选择性地抑制TNBC细胞的增殖。SGNI的活性依赖于血红素加氧酶1 (HO-1)对LIP的调控。作者的研究表明,SGNI是一种很有前途的治疗TNBC患者的方法。
在本次研究中,作者发现SGNI在体内外均可通过临床相关浓度诱导铁死亡,选择性抑制TNBC细胞的生长。SGNI以HO-1依赖的方式诱导细胞氧化应激并促进细胞内不稳定铁池的积累。因此,作者的研究表明,SGNI是一种很有前景的TNBC治疗方案,值得进一步研究。
我们恳请:若能转发分享,我们将非常感谢!(目前微信公众号改为乱序推送,将如沐风科研设为星标,时常点击阅读,我们才会出现在您推送的前面位置)。
【加入中医药交流群】添加小编微信邀请加入,也可由群友邀请加入,欢迎广大老师、朋友加入我们。小编微信:1278317307
![]()