【期刊简介】
OA期刊,一审结果3~4周;审稿周期一般为3~5个月。版面费为USD$ 8900。
【题目及作者信息】
The phytochemical hyperforin triggers thermogenesis in adipose tissuevia a Dlat-AMPK signaling axis to curb obesity
【摘要部分】
刺激脂肪组织热发生被认为是治疗肥胖的一种很有前途的途径。然而,这一过程的药理学参与很难被证明(背景)。利用连接图(CMAP)方法,我们确定植物化合物贯叶金丝桃素(HPF)是一种抗肥胖剂。我们发现HPF通过Ucp1依赖的途径刺激AMPK和PGC-1a,从而有效地促进了热发生。利用LiP-SMap(有限蛋白水解-质谱)结合微尺度热泳分析和分子对接分析,我们证实了二氢硫磷酰胺S-乙酰转移酶(Dlat)是HPF的直接分子靶点。在体外和体内,Dlat的消融显著减轻HPF介导的脂肪组织褐变。此外,全基因组关联研究分析表明,DLAT的变异与人类肥胖显著相关(方法与结果)。这些发现表明,在寻求一种药理学方法来促进治疗肥胖症的能量消耗中,HPF是一种很有前途的先导化合物(结论)。
【前 言】
生热作用在生理上由冷感或饮食摄入引起,刺激去甲肾上腺素释放,激活脂肪组织中的b3-肾上腺素能受体(b3-ar)。该途径通过蛋白激酶A(PKA)-p38MAP激酶(P38标记)-UCP1信号轴促进热生成。此外,AMPK可通过PGC1a上调UCp1的表达,以增强白脂肪组织(WAT)褐变和棕色脂肪组织(BAT)的激活。
虽然贯叶连翘提取物被广泛用于治疗抑郁症,但它也被证明有利于啮齿动物的胰岛素敏感性和葡萄糖代谢。 然而,还没有报道贯叶连翘提取物是否对脂肪组织的热发生有影响。 由于在贯叶连翘提取物中发现了许多生物活性化合物(包括原花青素和黄酮类化合物,其代谢益处的来源尚不清楚。我们的研究表明,这些可能是介导的,至少部分由贯叶金丝桃素HPF激活的热发生。
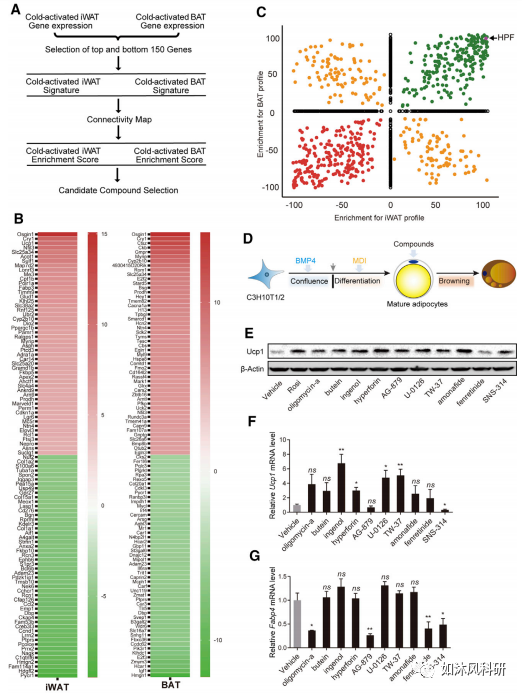
前期我们和其他人员使用CMap来识别两个具有潜在临床应用的瘦素致敏小分子。根据这种方法,在本研究中,我们使用冷暴露小鼠的WAT和BAT的RNA-RNA序列数据创建了冷诱导基因表达的基因“特征”,并使用这些数据来查询CMap。分析鉴定一种植物化学物质,贯叶金丝桃素(HPF)作为冷诱导基因表达的候选物。此外,我们考察了HPF诱导的细胞内信号的性质,并验证了HPF在体外和体内培养的脂肪细胞和脂肪组织的生热作用,以诱导有效的抗肥胖作用。
【结果部分】
1.用CMap鉴定小分子热原激活剂。
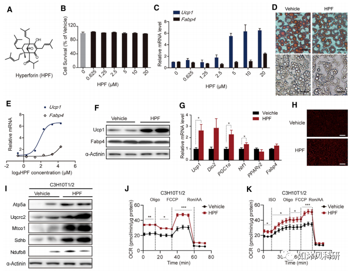
2.HPF作为一种新型热原诱导剂的验证。
3. HPF通过激活热发生,预防肥胖,改善小鼠肥胖相关代谢功能障碍。
4.HPF介导的褐变依赖于AMPK信号的激活。
5.使用LiP-SMap识别潜在的HPF靶点。
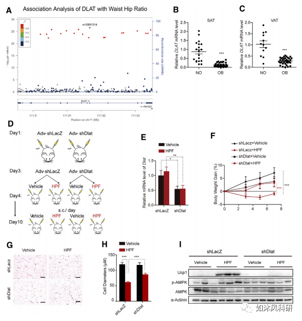
6.Dlat是HPF的靶点。
7.Dlat与肥胖有关,HPF介导的DIO小鼠WAT褐变依赖于Dlat。
【结论与讨论】
本文研究发现冷暴露有利于脂肪浓度,且肥胖者在肥胖组织中DLAT的表达明显较低。由于脂肪蛋白在HPF介导的脂肪组织热生成上调中的作用,它可能是肥胖治疗的有用靶点,支持对HPF和脂肪蛋白的进一步研究。先导化合物HPF可能会进行结构优化,或用于寻找相关化合物,其目的是获得更高的结合亲和力、最佳的药代动力学特性和较低的副作用(未来的研究思路)。我们的研究还利用了两种先进技术的能力,CMap和LiPS-Map,以识别潜在的治疗化合物及其直接的蛋白靶点,这些方法可能作为未来治疗代谢性疾病的药物发展的范例。
我们恳请:若能转发分享,我们将非常感谢!(目前微信公众号改为乱序推送,将如沐风科研设为星标,时常点击阅读,我们才会出现在您推送的前面位置)。
【加入中医药交流群】添加小编微信邀请加入,也可由群友邀请加入,欢迎广大老师、朋友加入我们,加群请告知专业和单位。小编微信:1278317307
2021-04-28
2021-04-27
2021-04-27
2021-04-26
2021-04-25
2021-04-24
2021-04-23
2021-04-22
2021-04-21