随着科技进步,受益于半导体和传感器技术的创新突破,智能可穿戴式健康测量设备作为传统医院用医疗设备的延伸,凭借穿戴舒适、即时检测和无创监护等产品优势,在健康测量消费市场领域得到广泛应用和迅猛发展。
什么是BIA?
BIA(Bioelectric Impedance Analysis,生物电阻测量法)是一种通过向人体施加交流电以测量生物阻抗,进而分析人体组成及评估健康状况的低成本、非侵入式体脂测量技术。
当安全范围内微电流通过电极片流入人体,如果人体脂肪率高,则测量的生物电阻较大,反之若人体脂肪率低,则测量生物电阻较小。经过精准的生物电阻抗测量,可以通过科学算法精准得出人体的体液、肌肉及脂肪组织的成分结果。
目前市场上,非传统医疗场景的体脂测量设备主要以专业人体成分分析仪和家用体脂秤为主。人体成分分析仪和体脂秤的诞生,帮助人们持久地监测自身的体脂和健康状态,从而指导人们根据监测结果,通过合理饮食和科学锻炼,拥有健康生活。
但是,人体成分分析仪及体脂秤等设备受限于本身的体积及重量,难以随身携带,不便于随时随地的即时测量。而智能穿戴式体脂测量设备,如智能手表/手环、TWS耳机、眼镜等,拥有丰富的终端产品形态,在尺寸、重量和外观设计上可以很好地满足以上需求。
智能可穿戴设备在健康测量精度上要求越来越高,同时还要求提供低功耗的超长待机、能够适配各类测量环境、具备防止误操作及应用程序自动升级等功能。
CS1253特性及功能简介
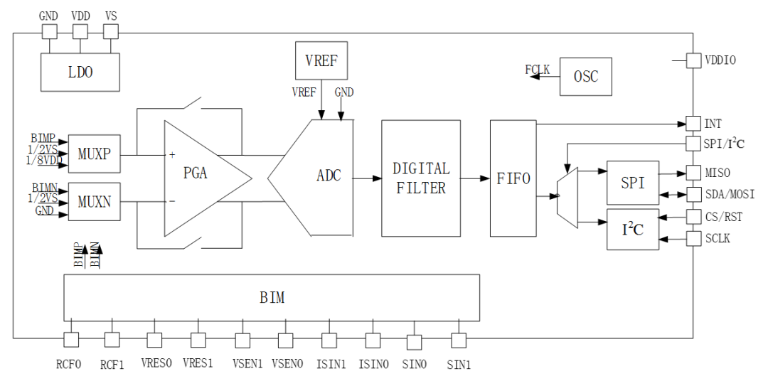
CS1253产品框图
CS1253包括一个ADC信号链和人体阻抗测量模块(BIM)。其中,ADC信号链包括有输入MUXP/MUXN,可编程低噪声增益放大器(PGA)及一个Sigma-Delta ADC及数字滤波器Digital Filter。MUXP/MUXN具有3个内部输入通道,PGA和ADC具备多种增益选择,可支持多电极、多频率、多幅度的人体阻抗测量。
实现灵活BIA测量。支持4电极测量、支持5K/10K/25K/50K/100K/250K/500KHz多档频率可选、支持5种幅度测量、支持阻抗绝对值和相角测量、支持接触阻抗测量、自动循环测量、手动测量和自动测量单指令切换。
配备高性能ADC。具有24bit高分辨率,输出速率8档可选,最高可达1280HZ、128倍增益下可达19.5bits高有效位、失调误差±100uV、增益误差-1%、PSRR达到95dB,100dB的CMRR,优良的ADC性能可帮助终端产品实现精准测量。
配备高性能BIM模块。在人体阻抗范围200欧~2K欧下的非线性误差仅为0.5%,非平衡接触阻抗下的阻抗接触误差可做到1%。
自研接触阻抗测量算法。可通过芯片内部电路配置,在测量人体阻抗时,同步量化电极和人体的接触阻抗。通过接触阻抗的量化,对测量阻抗进行精准的判断,补偿,从而增加测量准确性,提高用户体验。
集成自动测量时序引擎。内部集成一个测量时序引擎,可以按照用户的配置自动切换测量通道及测量频率,进行循环测量。极大减小了主控的参与时间。将不同方式测量时间缩短,减少由于人体本身原因造成的测量误差。
丰富的对外接口。CS1253支持SPI和IIC接口,其中IIC支持标准、快速及快速+全模式,SPI最大可支持4Mhz,IO管脚电压支持1.8V~3.3V,全方位助力智能穿戴式产品。
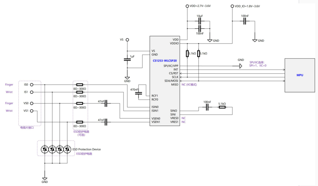
CS1253的精简外部电路
除此之外,CS1253仅需8颗电容+3颗电阻的精简外部电路,能够有效节省布板空间,可以帮助客户构建有竞争力的成本优势,释放更具个性和创意的终端产品外观设计,带给消费者更多惊喜。
自2009年以来,芯海科技健康测量芯片及解决方案广泛应用于小米、海尔、联想、乐心、香山、荣耀等众多知名品牌厂商的终端产品当中,健康测量产品市占率长期以来在业界内独占鳌头,是国内率先推出八电极人体分析仪核心芯片及解决方案提供商。
未来,随着国民经济和人们生活水平的不断提升,大健康产业拥有万亿级蓝海市场。对此,公司将持续深耕健康测量领域,在PPG、BIA、ECG等健康测量领域精益求精,构建从芯片到结构到算法的系统工程,保持业界领先能力,助力更多商业伙伴打造更优质的爆款产品。
点击蓝字查看往期精彩
点分享
点收藏
点点赞
点在看